![]() |
MAGiC
V5.0
Mailleurs Automatiques de Géometries intégrés à la Cao
|
#include <mg_face.h>


Fonctions membres publiques | |
| MG_FACE (std::string idori, unsigned long num, MG_SURFACE *srf, int sens) | |
| MG_FACE (std::string idori, MG_SURFACE *srf, int sens) | |
| MG_FACE (MG_FACE &mdd) | |
| virtual | ~MG_FACE () |
| virtual void | ajouter_mg_boucle (class MG_BOUCLE *mgbou) |
| virtual void | supprimer_mg_boucle (class MG_BOUCLE *mgbou) |
| virtual int | get_nb_mg_boucle (void) |
| virtual MG_BOUCLE * | get_mg_boucle (int num) |
| virtual bool | est_une_topo_element (void) |
| virtual void | ajouter_mg_coface (class MG_COFACE *coface) |
| virtual void | supprimer_mg_coface (class MG_COFACE *coface) |
| virtual int | get_nb_mg_coface (void) |
| virtual MG_COFACE * | get_mg_coface (int num) |
| virtual VCT & | get_vectorisation (void) |
| virtual MG_SURFACE * | get_surface (void) |
| virtual int | get_orientation (void) |
| virtual int | valide_parametre_u (double &u) |
| virtual int | valide_parametre_v (double &v) |
| virtual void | evaluer (double *uv, double *xyz) |
| virtual void | deriver (double *uv, double *xyzdu, double *xyzdv) |
| virtual void | deriver_seconde (double *uv, double *xyzduu, double *xyzduv, double *xyzdvv, double *xyz=NULL, double *xyzdu=NULL, double *xyzdv=NULL) |
| virtual void | inverser (double *uv, double *xyz, double precision=1e-6) |
| virtual void | calcul_normale (double *uv, double *normale) |
| virtual void | calcul_normale_unitaire (double *uv, double *normale) |
| virtual void | get_EFG (double *uv, double &E, double &F, double &G) |
| virtual void | get_LMN (double *uv, double &L, double &M, double &N) |
| virtual void | get_M (double *uv, double &M1, double &M2, double &M3) |
| virtual void | get_courbure (double *uv, double &cmax, double &cmin) |
| virtual void | get_topologie_sousjacente (TPL_MAP_ENTITE< MG_ELEMENT_TOPOLOGIQUE * > *lst) |
| virtual int | get_dimension (void) |
| virtual int | get_type (void) |
| virtual int | get_nb_pole (void) |
| virtual void | change_nb_pole (int val) |
| virtual void | get_liste_pole_uv (std::vector< double > *liste_pole_uv, double eps) |
| virtual void | get_xyz_min_max (double *xyzmin, double *xyzmax) |
| virtual BOITE_3D | get_boite_3D (void) |
| virtual void | get_echantillonnage (int numechantillon, std::vector< double > &tab) |
| virtual void | enregistrer (std::ostream &o, double version) |
Fonctions membres publiques hérités de MG_ELEMENT_TOPOLOGIQUE | |
| MG_ELEMENT_TOPOLOGIQUE (std::string id) | |
| MG_ELEMENT_TOPOLOGIQUE (unsigned long num, std::string id) | |
| MG_ELEMENT_TOPOLOGIQUE (MG_ELEMENT_TOPOLOGIQUE &mdd) | |
| virtual | ~MG_ELEMENT_TOPOLOGIQUE () |
| virtual void | enregistrer_ccf (std::ostream &o, double version) |
| virtual void | enregistrer_contraintes (std::ostream &o, double version) |
| virtual int | est_topologie_sousjacente (MG_ELEMENT_TOPOLOGIQUE *ele) |
| virtual TPL_SET< MG_ELEMENT_MAILLAGE * > * | get_lien_maillage (void) |
| virtual TPL_LISTE_ENTITE< FEM_ELEMENT_MAILLAGE * > * | get_lien_fem_maillage (void) |
| virtual void | change_nouveau_numero (int num) |
| virtual int | get_nouveau_numero (void) |
| virtual char | get_formulation_ccf (int num) |
| virtual int | get_nb_ccf (void) |
| virtual void | get_type_ccf (int num, char *nom) |
| virtual int | get_num_ccf (char *nom) |
| virtual bool | get_formulation_ccf (char *nom, char &c) |
| virtual bool | get_valeur_ccf (char *nom, double &val) |
| virtual void | change_type_ccf (int num, char *nom) |
| virtual double | get_valeur_ccf (int num) |
| virtual std::string | get_effort_suiv (int num) |
| virtual std::string | get_formule_ccf (int num) |
| virtual unsigned long | get_id_ccf (int num) |
| virtual void | change_formule_ccf (int num, std::string val) |
| virtual void | change_id_ccf (int num, unsigned long val) |
| virtual int | get_formule_nb_variable (int num) |
| virtual std::string | get_formule_variable (int num, int num2) |
| virtual void | change_effort_suiv (int num, std::string suiv) |
| virtual void | change_valeur_ccf (int num, double val) |
| virtual void | ajouter_ccf (char *nom, double val, std::string suiv="NS") |
| virtual void | ajouter_ccf (char *nom, std::string formule, std::vector< std::string > &listvariable, std::string suiv="NS") |
| virtual void | ajouter_ccf (char *nom, unsigned long id, std::string suiv="NS") |
| virtual void | supprimer_ccf (int num) |
| virtual void | transfert_ccf (MG_ELEMENT_TOPOLOGIQUE &a1) |
| virtual void | copie_ccf (MG_ELEMENT_TOPOLOGIQUE &a1) |
| virtual bool | est_orthotrope_mecanique (void) |
| virtual std::string | get_idoriginal (void) |
| virtual void | change_idoriginal (std::string id) |
| virtual void | ajouter_contrainte (double val) |
| virtual int | get_nb_contrainte (void) |
| virtual double | get_contrainte (int i) |
Fonctions membres publiques hérités de MG_IDENTIFICATEUR | |
| MG_IDENTIFICATEUR (unsigned long num) | |
| MG_IDENTIFICATEUR () | |
| MG_IDENTIFICATEUR (MG_IDENTIFICATEUR &mdd) | |
| virtual | ~MG_IDENTIFICATEUR () |
| unsigned long | get_id () |
| void | change_id (unsigned long idtmp) |
| virtual void | get_fichier_dependant (std::vector< std::string > &liste_fichier) |
Attributs protégés | |
| std::vector< MG_BOUCLE * > | lst_boucle |
| MG_SURFACE * | surface |
| std::vector< MG_COFACE * > | lst_coface |
| int | orientation |
| class VCT_FACE * | vect |
| int | nb_pole |
Attributs protégés hérités de MG_ELEMENT_TOPOLOGIQUE | |
| TPL_SET< MG_ELEMENT_MAILLAGE * > | lien_maillage |
| TPL_LISTE_ENTITE< FEM_ELEMENT_MAILLAGE * > | lien_fem_maillage |
| int | nouveau_numero |
| std::string | idoriginal |
| TPL_MAP_ENTITE< MG_ELEMENT_TOPOLOGIQUE * > | lst_topo_sous_jacente |
| std::vector< CCF > | tabccf |
| std::vector< double > | contraintes |
Membres hérités additionnels | |
Types publics hérités de MG_ELEMENT_TOPOLOGIQUE | |
| enum | TYPE_ELEMENT_TOPOLOGIQUE { SOMMET =0 , ARETE =1 , FACE =2 , VOLUME =3 , COQUE =4 , POUTRE =5 } |
Fonctions membres publiques statiques hérités de MG_ELEMENT_TOPOLOGIQUE | |
| static void | change_pas_echantillon (int val) |
| static void | restaure_pas_echantillon (void) |
Fonctions membres protégées hérités de MG_ELEMENT_TOPOLOGIQUE | |
| virtual void | ini_param (void) |
Attributs protégés statiques hérités de MG_ELEMENT_TOPOLOGIQUE | |
| static int | pas_echantillon =20 |
| static double | epsilon_echantillon =1 |
| static double | angle_dev_echantillon =0.5 |
| static int | oldval_pas_echantillon =1 |
| MG_FACE::MG_FACE | ( | std::string | idori, |
| unsigned long | num, | ||
| MG_SURFACE * | srf, | ||
| int | sens | ||
| ) |
Définition à la ligne 31 du fichier mg_face.cpp.
| MG_FACE::MG_FACE | ( | std::string | idori, |
| MG_SURFACE * | srf, | ||
| int | sens | ||
| ) |
Définition à la ligne 35 du fichier mg_face.cpp.
| MG_FACE::MG_FACE | ( | MG_FACE & | mdd | ) |
Définition à la ligne 39 du fichier mg_face.cpp.
|
virtual |
Définition à la ligne 43 du fichier mg_face.cpp.
Références vect.
|
virtual |
Définition à la ligne 48 du fichier mg_face.cpp.
Références lst_boucle.
Référencé par MG_GEOMETRIE::ajouter_mg_boucle(), et OCC_FONCTION_V2017::importer_TopoDS_Wire().

|
virtual |
Définition à la ligne 78 du fichier mg_face.cpp.
Références lst_coface.
Référencé par MG_GEOMETRIE::ajouter_mg_coface(), VCT_MULTI_MODELE::fusionne_face(), et OCC_FONCTION_V2017::importer_TopoDS_Face().

|
virtual |
Définition à la ligne 234 du fichier mg_face.cpp.
Références deriver(), OT_VECTEUR_3D::get_x(), OT_VECTEUR_3D::get_y(), et OT_VECTEUR_3D::get_z().
Référencé par CAD4FE::Intersection_Plane_PolySurface::FindCandidateStartDirections().


|
virtual |
Réimplémentée dans CAD4FE::MCFace.
Définition à la ligne 248 du fichier mg_face.cpp.
Références deriver(), OT_VECTEUR_3D::get_x(), OT_VECTEUR_3D::get_y(), OT_VECTEUR_3D::get_z(), et OT_VECTEUR_3D::norme().
Référencé par MSTRUCT_GENERATEUR::angle_entre_face_acceptable(), MG_GEOMETRIE_OUTILS::arete_virtuelle(), MAILLEUR2D_OPTIMISATION::bouge_point(), TOIBREP::calcul_distance_level_ortho(), CAD4FE::PolySurface::calcul_normale_unitaire(), TOIBREP::calcullevelsetpremierepasse(), MAILLEUR2D_INS_NOEUD::delaunay_ndinsert(), VCT_MULTI_MODELE::fusionne_face(), get_LMN(), MG_BOUCLE::get_mg_coarete_precedente(), MG_BOUCLE::get_mg_coarete_suivante(), CAD4FE::MakeLoops::GetFaceLoops(), MAILLEUR2D::initialise_front(), CAD4FE::FaceBoundaryPoint::Initialize(), MAILLEUR2D_INS_NOEUD::ins_point_withbc(), MAILLEUR3D_COUCHE::insere_quadrangle_orientant(), MAILLEUR3D_COUCHE::insere_triangle_orientant(), MAILLEUR2D_OPTIMISATION::inverse_diagonale(), MG_IMPORT::maillage_gmsh(), REMAILLEUR::maille(), TOIBREP::oriente_tri(), MG_COQUE::orienter(), MAILLEUR2D::progresse_front(), VCT_COMPARAISON::recale_repere_reference(), TOIBREP::recherche_interieur_face(), TOIBREP::remplir_trou(), MAILLEUR2D::traite_pole(), MAILLEUR2D::triangle_est_dans_bon_sens(), et MAILLEUR2D::verifie_coin_sommet().


|
virtual |
Définition à la ligne 491 du fichier mg_face.cpp.
Références nb_pole.
Référencé par MG_FILE::lire(), et MG_FILE::lire_MG_FACE().

|
virtual |
Définition à la ligne 199 du fichier mg_face.cpp.
Références MG_SURFACE::deriver(), MG_SURFACE::get_umax(), MG_SURFACE::get_umin(), MEME_SENS, orientation, et surface.
Référencé par FCT_TAILLE::ajuste_distance_metrique(), FCT_TAILLE::ajuste_distance_ortho_metrique(), calcul_normale(), calcul_normale_unitaire(), FCT_TAILLE::calcule_distance_metrique(), CAD4FE::MAILLEUR2D::calcule_distance_metrique(), CAD4FE::Intersection_Plane_FaceSegment::Derivate(), FCT_GENERATEUR_FRONTIERE::echantillonner(), get_EFG(), et CAD4FE::GeometricTools::TangentPlaneFrame().


|
virtual |
Définition à la ligne 212 du fichier mg_face.cpp.
Références MG_SURFACE::deriver_seconde(), MG_SURFACE::get_umax(), MG_SURFACE::get_umin(), MEME_SENS, orientation, et surface.
Référencé par MG_GEOMETRIE_OUTILS::arete_virtuelle(), TOIBREP::calcul_distance(), get_LMN(), get_M(), et CAD4FE::GeometricTools::TangentPlaneFrame_SecondDersTransform().


|
virtual |
Implémente MG_ELEMENT_TOPOLOGIQUE.
Réimplémentée dans OCC_FACE, MG_FACE_ELEMENT, et CAD4FE::MCFace.
Définition à la ligne 502 du fichier mg_face.cpp.
Références MG_ELEMENT_TOPOLOGIQUE::enregistrer_ccf(), MG_IDENTIFICATEUR::get_id(), MG_ELEMENT_TOPOLOGIQUE::get_idoriginal(), MG_ELEMENT_TOPOLOGIQUE::get_nb_ccf(), MG_ELEMENT_TOPOLOGIQUE::get_type_ccf(), MG_ELEMENT_TOPOLOGIQUE::get_valeur_ccf(), lst_boucle, nb_pole, orientation, et surface.
Référencé par OCC_FACE::enregistrer().


|
virtual |
Implémente MG_ELEMENT_TOPOLOGIQUE.
Réimplémentée dans MG_FACE_ELEMENT.
Définition à la ligne 145 du fichier mg_face.cpp.
|
virtual |
Définition à la ligne 192 du fichier mg_face.cpp.
Références MG_SURFACE::evaluer(), MG_SURFACE::get_umax(), MG_SURFACE::get_umin(), MEME_SENS, orientation, et surface.
Référencé par FCT_TAILLE::ajuste_distance_metrique(), FCT_TAILLE::ajuste_distance_ortho_metrique(), MAILLEUR2D_OPTIMISATION::bouge_point(), TOIBREP::calcul_distance(), MG_GEOMETRIE_OUTILS::calcule_distance_contour_face_xyz(), FCT_TAILLE::calcule_distance_metrique(), CAD4FE::MAILLEUR2D::calcule_distance_metrique(), MAILLEUR_FEM::construire_quadratique(), CAD4FE::Intersection_Plane_MG_FACE::CurveAlgorithm(), OT_GEOMETRIE::declage_mg_face_mg_face(), FCT_TAILLE_FEM_SOLUTION_GENERATEUR_ECHANTILLON_FRONTIERE::echantillonnage(), TOIBREP::echantillonne_sommets(), FCT_GENERATEUR_FRONTIERE::echantillonner(), CAD4FE::MCNodePolyline::Evaluate(), CAD4FE::Intersection_Plane_FaceSegment::Evaluate(), CAD4FE::GeometricTools::FacePointCorrection(), CAD4FE::Intersection_Plane_FaceSegment::Find(), CAD4FE::Intersection_Plane_MG_FACE::FindDirPole(), VCT_MULTI_MODELE::fusionne_face(), MAILLEUR2D::genere_noeud(), get_boite_3D(), OT_GEOMETRIE::get_distance_min_mg_face_mg_face_echantillonnage(), OCC_SURFACE::get_triangulation(), CAD4FE::GeometricTools::GetIntersectingPlaneDirection(), MAILLEUR2D::insere_segment(), CAD4FE::GeometricTools::Intr3D_Surface_Plane_Get_LocalTangentPlane_Direction(), TOIBREP::levelsetn(), REMAILLEUR::maille(), MAILLEUR_PARTICULE_FINE::maille_sphere(), OCC_FONCTION_V2015::marquer_sommet_pole(), CAD4FE::Intersection_Plane_MG_FACE::MoveParamInDomain(), CAD4FE::Intersection_Plane_MG_FACE::MoveParamInPlane(), CAD4FE::GeometricTools::MoveParamInPlane(), MAILLEUR_BLOC::seg_sur_face(), CAD4FE::GeometricTools::Surface_MoveParamInDomain(), MAILLEUR2D::traite_pole(), MAILLEUR_BLOC::tri_sur_face(), et CAD4FE::GeometricTools::Vector_UV_To_3D_Plane().


|
virtual |
Implémente MG_ELEMENT_TOPOLOGIQUE.
Réimplémentée dans MG_FACE_ELEMENT.
Définition à la ligne 336 du fichier mg_face.cpp.
Références MG_SURFACE::est_periodique_u(), MG_SURFACE::est_periodique_v(), evaluer(), MG_ARETE::evaluer(), MG_COARETE::get_arete(), get_echantillonnage(), get_mg_boucle(), MG_BOUCLE::get_mg_coarete(), get_nb_mg_boucle(), MG_BOUCLE::get_nb_mg_coarete(), MG_SURFACE::get_periode_u(), MG_SURFACE::get_periode_v(), MG_ARETE::get_tmax(), MG_ARETE::get_tmin(), inverser(), MG_ELEMENT_TOPOLOGIQUE::pas_echantillon, et surface.
Référencé par MAILLEUR2D::cree_ntree(), FACE_GRILLE::FACE_GRILLE(), MG_COQUE::get_boite_3D(), MG_VOLUME::get_boite_3D(), et get_xyz_min_max().


|
virtual |
Définition à la ligne 313 du fichier mg_face.cpp.
Références a, get_EFG(), get_LMN(), et sqrt().
Référencé par FCT_TAILLE_FEM_SOLUTION_GENERATEUR_ECHANTILLON_FRONTIERE::echantillonnage(), FCT_TAILLE_FEM_SOLUTION_GENERATEUR_MICROSTRUCTURE::echantillonnage_face(), FCT_GENERATEUR_FRONTIERE::echantillonner(), et FCT_TAILLE_ARETE::evaluer().


|
virtual |
Implémente MG_ELEMENT_TOPOLOGIQUE.
Définition à la ligne 130 du fichier mg_face.cpp.
Référencé par CAD4FE::InventorText_MG_MAILLAGE::GetText().

|
virtual |
Définition à la ligne 484 du fichier mg_face.cpp.
Références MG_ELEMENT_TOPOLOGIQUE::angle_dev_echantillon, MG_ELEMENT_TOPOLOGIQUE::epsilon_echantillon, MG_SURFACE::get_echantillonnage(), et surface.
Référencé par FCT_TAILLE_FEM_SOLUTION_GENERATEUR_MICROSTRUCTURE::echantillonnage_arete_face(), FCT_TAILLE_FEM_SOLUTION_GENERATEUR_MICROSTRUCTURE::echantillonnage_face(), FCT_TAILLE_FEM_SOLUTION_GENERATEUR_MICROSTRUCTURE::echantillonnage_face_face(), FCT_TAILLE_FEM_SOLUTION_GENERATEUR_MICROSTRUCTURE::echantillonnage_sommet_face(), et get_boite_3D().


|
virtual |
Définition à la ligne 264 du fichier mg_face.cpp.
Références deriver().
Référencé par MG_MAILLAGE_OUTILS::calcul_courbure(), FCT_TAILLE_FACE::calcule_distance(), FCT_TAILLE::calcule_distance_metrique(), CAD4FE::MAILLEUR2D::calcule_distance_metrique(), FCT_TAILLE_FACE::evaluer_facteur_distance_maximale(), MAILLEUR2D::genere_noeud(), get_courbure(), et CAD4FE::GeometricTools::Segment2dCurvilinearLength().


|
virtual |
Définition à la ligne 427 du fichier mg_face.cpp.
Références MG_SURFACE::get_liste_pole(), nb_pole, et surface.
Référencé par OCC_FONCTION_V2015::marquer_sommet_pole(), et MAILLEUR2D::traite_pole().


|
virtual |
Définition à la ligne 301 du fichier mg_face.cpp.
Références calcul_normale_unitaire(), et deriver_seconde().
Référencé par MG_MAILLAGE_OUTILS::calcul_courbure(), et get_courbure().


|
virtual |
Définition à la ligne 274 du fichier mg_face.cpp.
Références deriver_seconde(), et sqrt().
Référencé par FCT_TAILLE_FACE::evaluer().


|
virtual |
Définition à la ligne 72 du fichier mg_face.cpp.
Références lst_boucle.
Référencé par MG_GEOMETRIE_OUTILS::calcule_distance_contour_face_uv(), MG_GEOMETRIE_OUTILS::cree_quadtree(), CAD4FE::MCBody::DeleteBRep(), TOIBREP::echantillonne_aretes(), TOIBREP::echantillonne_sommets(), CAD4FE::MCFace::enregistrer(), CAD4FE::MAILLEUR2D::export_ivanim(), CAD4FE::MCBody::ExportBRep_MCEdgeSense(), MG_MAILLAGE_OUTILS::FindCommonEdgesOfFaces(), CAD4FE::Intersection_Plane_MG_FACE::FindEdgeIntersections(), VCT_MULTI_MODELE::fusionne_face(), get_boite_3D(), OT_GEOMETRIE::get_map_mg_element_sous_jacent(), OCC_SURFACE::get_triangulation(), MG_UTILS::GetFEVCount(), CAD4FE::InventorText_MCAA::GetTextEdgeIds(), VCT_COMPARAISON::identifie_topologie_sous_jacente(), OCC_FONCTION_V2017::identifier_TopoDS_Face(), CAD4FE::MCBody::InitHyperGraphs(), CAD4FE::MAILLEUR2D::initialise_front(), MAILLEUR2D::initialise_front(), CAD4FE::MAILLEUR2D::initialise_frontiere(), MAILLEUR2D::initialise_frontiere(), CAD4FE::ShortestPathByClosestPointOnEdge::InitializeClosestPointToSegment(), CAD4FE::ShortestPathByPlaneIntr::InitializeReferenceEdgesIntersections(), MAILLEUR_PARTICULE_FINE::maille_cylindre(), REC_BREP::Reconstruire(), REC_FACE_CONIQUE::Reconstruire(), REC_FACE_CYLINDRIQUE::Reconstruire(), REC_FACE_NURBS::Reconstruire(), REC_FACE_PLANE::Reconstruire(), REC_FACE_SPHERIQUE::Reconstruire(), REC_FACE_TORIQUE::Reconstruire(), CAD4FE::SplitRefEdge(), VCT_FACE::VCT_FACE(), et MAILLEUR2D::verifie_coin_sommet().

|
virtual |
Définition à la ligne 104 du fichier mg_face.cpp.
Références lst_coface.
Référencé par MG_MAILLAGE_OUTILS::calcul_angle_lstsegment(), MG_MAILLAGE_OUTILS::calcul_angle_lsttriangle(), MG_MAILLAGE_OUTILS::calcul_courbure(), MG_MAILLAGE_OUTILS::calcul_gaussienne_face(), MGOPT_MVT_NORMAL::calcul_normale_opt_noeud(), MGOPT_MVT_NORMAL_QUADRATIQUE::calcul_normale_opt_noeud(), MG_MAILLAGE_OUTILS::calcul_surface_lsttriangle(), MG_MAILLAGE_OUTILS::calcul_surface_triangle_face(), MAILLEUR2D_INS_NOEUD::delaunay_ndinsert(), VCT_MULTI_MODELE::fusionne_face(), MAILLEUR2D_INS_NOEUD::ins_point_withbc(), MAILLEUR2D_INS_NOEUD::ins_points(), TOIBREP::levelsetn(), MGOPT_MVT_NORMAL::MGOPT_MVT_NORMAL(), MGOPT_MVT_NORMAL_QUADRATIQUE::MGOPT_MVT_NORMAL_QUADRATIQUE(), VCT_COMPARAISON::recale_repere_reference(), et TOIBREP::recherche_interieur_face().

|
virtual |
Définition à la ligne 67 du fichier mg_face.cpp.
Références lst_boucle.
Référencé par MG_GEOMETRIE_OUTILS::calcule_distance_contour_face_uv(), MG_GEOMETRIE_OUTILS::cree_quadtree(), CAD4FE::MCBody::DeleteBRep(), TOIBREP::echantillonne_aretes(), TOIBREP::echantillonne_sommets(), CAD4FE::MCFace::enregistrer(), CAD4FE::MAILLEUR2D::export_ivanim(), CAD4FE::MCBody::ExportBRep_MCEdgeSense(), MG_MAILLAGE_OUTILS::FindCommonEdgesOfFaces(), CAD4FE::Intersection_Plane_MG_FACE::FindEdgeIntersections(), VCT_MULTI_MODELE::fusionne_face(), get_boite_3D(), OT_GEOMETRIE::get_map_mg_element_sous_jacent(), OCC_SURFACE::get_triangulation(), MG_UTILS::GetFEVCount(), CAD4FE::InventorText_MCAA::GetTextEdgeIds(), VCT_COMPARAISON::identifie_topologie_sous_jacente(), OCC_FONCTION_V2017::identifier_TopoDS_Face(), CAD4FE::MCBody::InitHyperGraphs(), CAD4FE::MAILLEUR2D::initialise_front(), MAILLEUR2D::initialise_front(), CAD4FE::MAILLEUR2D::initialise_frontiere(), MAILLEUR2D::initialise_frontiere(), CAD4FE::ShortestPathByClosestPointOnEdge::InitializeClosestPointToSegment(), CAD4FE::ShortestPathByPlaneIntr::InitializeReferenceEdgesIntersections(), REC_BREP::Reconstruire(), REC_FACE_CONIQUE::Reconstruire(), REC_FACE_CYLINDRIQUE::Reconstruire(), REC_FACE_NURBS::Reconstruire(), REC_FACE_PLANE::Reconstruire(), REC_FACE_SPHERIQUE::Reconstruire(), REC_FACE_TORIQUE::Reconstruire(), CAD4FE::SplitRefEdge(), VCT_FACE::VCT_FACE(), et MAILLEUR2D::verifie_coin_sommet().

|
virtual |
Définition à la ligne 83 du fichier mg_face.cpp.
Références lst_coface.
Référencé par VCT_MULTI_MODELE::fusionne_face(), MG_GEOMETRIE::supprimer_mg_face(), et MG_GEOMETRIE::supprimer_mg_faceid().

|
virtual |
Définition à la ligne 421 du fichier mg_face.cpp.
Références nb_pole.
Référencé par MAILLEUR2D::maille(), et MAILLEUR2D::traite_pole().

|
virtual |
Définition à la ligne 140 du fichier mg_face.cpp.
Références orientation.
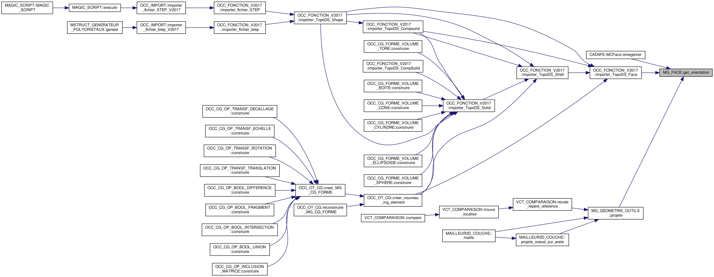
Référencé par CAD4FE::MCFace::enregistrer(), OCC_FONCTION_V2017::importer_TopoDS_Face(), et MG_GEOMETRIE_OUTILS::projete().

|
virtual |
Définition à la ligne 109 du fichier mg_face.cpp.
Références surface.
Référencé par MG_GEOMETRIE_OUTILS::angle_contour(), TOIBREP::calcul_distance(), MG_GEOMETRIE_OUTILS::calcule_distance_contour_face_uv(), MAILLEUR_FEM::construire_quadratique(), REMAILLEUR::cree_bloc_maille(), MG_GEOMETRIE_OUTILS::cree_quadtree(), MG_GEOMETRIE_OUTILS::distance_pt_segment(), FCT_TAILLE_FEM_SOLUTION_GENERATEUR_ECHANTILLON_FRONTIERE::echantillonnage(), FCT_TAILLE_FEM_SOLUTION_GENERATEUR_MICROSTRUCTURE::echantillonnage_arete_face(), FCT_TAILLE_FEM_SOLUTION_GENERATEUR_MICROSTRUCTURE::echantillonnage_face_face(), FCT_TAILLE_FEM_SOLUTION_GENERATEUR_MICROSTRUCTURE::echantillonnage_sommet_face(), CAD4FE::MCFace::enregistrer(), CAD4FE::MCNodePolyline::Evaluate(), CAD4FE::Intersection_Plane_MG_FACE::Face_UVBounds_GetLineParameters(), FCT_TAILLE_FACE::FCT_TAILLE_FACE(), VCT_MULTI_MODELE::fusionne_face(), OT_GEOMETRIE::get_distance_min_mg_face_mg_face_echantillonnage(), OT_GEOMETRIE::get_map_mg_element_sous_jacent(), CAD4FE::MCFace::GetPolySurface(), OCC_FONCTION_V2017::identifier_TopoDS_Face(), OCC_IMPORT::importer(), OCC_IMPORT::importer_triangulation_V2017(), MAILLEUR2D::initialise_frontiere(), MAILLEUR2D::insere_contrainte_segment(), MAILLEUR2D::insere_contrainte_triangle(), intrSegSeg(), TOIBREP::levelsetn(), REMAILLEUR::maille(), MAILLEUR2D::maille(), MAILLEUR_PARTICULE_FINE::maille_cylindre(), MAILLEUR2D_OPTIMISATION::optimise(), OT_DECALAGE_PARAMETRE_intrSegSeg(), MG_GEOMETRIE_OUTILS::projete(), REC_BREP::Reconstruire(), REC_ARETE_SPLINE::Reconstruire(), REC_FACE::Reconstruire(), REC_FACE_CONIQUE::Reconstruire(), REC_FACE_CYLINDRIQUE::Reconstruire(), REC_FACE_NURBS::Reconstruire(), REC_FACE_PLANE::Reconstruire(), REC_FACE_SPHERIQUE::Reconstruire(), REC_FACE_TORIQUE::Reconstruire(), MG_EXPORT::regroupement_faces(), CAD4FE::GeometricTools::Segment2dCurvilinearLength(), CAD4FE::GeometricTools::Surface_MoveParamInDomain(), CAD4FE::Intersection_Plane_MG_FACE::TestPointInSegment(), MAILLEUR2D::traite_pole(), MAILLEUR_BLOC::tri_sur_face(), VCT_COMPARAISON::trouve_identite(), VCT_COMPARAISON::trouve_modification_partielle(), et VCT_COMPARAISON::trouve_similarite().

|
virtual |
Implémente MG_ELEMENT_TOPOLOGIQUE.
Définition à la ligne 114 du fichier mg_face.cpp.
Références TPL_MAP_ENTITE< X >::ajouter(), MG_COARETE::get_arete(), MG_BOUCLE::get_mg_coarete(), MG_BOUCLE::get_nb_mg_coarete(), MG_ARETE::get_topologie_sousjacente(), et lst_boucle.
Référencé par MG_COQUE::get_topologie_sousjacente(), MG_VOLUME::get_topologie_sousjacente(), TOIBREP::importer_et_decouper(), MAILLEUR3D_COUCHE::maille(), et OCC_FONCTION_V2015::marquer_sommet_pole().


|
virtual |
Implémente MG_ELEMENT_TOPOLOGIQUE.
Définition à la ligne 135 du fichier mg_face.cpp.
|
virtual |
Implémente MG_ELEMENT_TOPOLOGIQUE.
Définition à la ligne 496 du fichier mg_face.cpp.
Références vect.
Référencé par VCT_MULTI_MODELE::fusionne_face(), VCT_COMPARAISON::recale_repere_reference(), VCT_COMPARAISON::trouve_identite(), VCT_COMPARAISON::trouve_localise(), VCT_COMPARAISON::trouve_similarite(), et VCT_VOLUME::VCT_VOLUME().

|
virtual |
Définition à la ligne 433 du fichier mg_face.cpp.
Références get_boite_3D(), BOITE_3D::get_xmax(), BOITE_3D::get_xmin(), BOITE_3D::get_ymax(), BOITE_3D::get_ymin(), BOITE_3D::get_zmax(), et BOITE_3D::get_zmin().

|
virtual |
Définition à la ligne 228 du fichier mg_face.cpp.
Références MG_SURFACE::get_umax(), MG_SURFACE::get_umin(), MG_SURFACE::inverser(), MEME_SENS, orientation, et surface.
Référencé par MSTRUCT_GENERATEUR::angle_entre_face_acceptable(), MG_GEOMETRIE_OUTILS::arete_virtuelle(), MG_MAILLAGE_OUTILS::calcul_courbure(), TOIBREP::calcul_distance_level_ortho(), MG_GEOMETRIE_OUTILS::calcule_distance_contour_face_xyz(), TOIBREP::calcullevelsetpremierepasse(), CAD4FE::MCNode::ConstructMapping(), MAILLEUR_FEM::construire_quadratique(), MG_GEOMETRIE_OUTILS::cree_quadtree(), MAILLEUR2D_INS_NOEUD::delaunay_ndinsert(), TOIBREP::echantillonne_sommets(), FCT_GENERATEUR_FRONTIERE::echantillonner(), FCT_TAILLE_ARETE::evaluer(), VCT_MULTI_MODELE::fusionne_face(), get_boite_3D(), MG_BOUCLE::get_mg_coarete_precedente(), MG_BOUCLE::get_mg_coarete_suivante(), CAD4FE::MakeLoops::GetFaceLoops(), MAILLEUR2D::initialise_front(), MAILLEUR2D::initialise_frontiere(), MAILLEUR2D_INS_NOEUD::ins_point_withbc(), MAILLEUR2D::insere_contrainte_segment(), MAILLEUR2D::insere_contrainte_triangle(), MAILLEUR3D_COUCHE::insere_quadrangle_orientant(), MAILLEUR3D_COUCHE::insere_triangle_orientant(), CAD4FE::GeometricTools::IsInteriorDir(), MG_IMPORT::maillage_gmsh(), REMAILLEUR::maille(), MAILLEUR2D_OPTIMISATION::optimise_avec_calcul_uv(), TOIBREP::oriente_tri(), MG_COQUE::orienter(), TOIBREP::recherche_interieur_face(), TOIBREP::remplir_trou(), MAILLEUR_BLOC::seg_sur_face(), MAILLEUR_BLOC::tri_sur_face(), et MAILLEUR2D::triangle_est_dans_bon_sens().


|
virtual |
Définition à la ligne 53 du fichier mg_face.cpp.
Références lst_boucle.
|
virtual |
Définition à la ligne 89 du fichier mg_face.cpp.
Références lst_coface.
Référencé par VCT_MULTI_MODELE::fusionne_face(), MG_GEOMETRIE::supprimer_mg_coface(), et MG_GEOMETRIE::supprimer_mg_cofaceid().

|
virtual |
Définition à la ligne 150 du fichier mg_face.cpp.
Références MG_SURFACE::est_periodique_u(), MG_SURFACE::get_umax(), MG_SURFACE::get_umin(), MEME_SENS, orientation, et surface.
Référencé par FCT_TAILLE::ajuste_distance_metrique(), FCT_TAILLE::ajuste_distance_ortho_metrique(), MAILLEUR2D_OPTIMISATION::bouge_point(), TOIBREP::echantillonne_sommets(), CAD4FE::GeometricTools::FacePointCorrection(), TOIBREP::levelsetn(), TOIBREP::remplir_trou(), et CAD4FE::GeometricTools::Segment2dCurvilinearLength().


|
virtual |
Définition à la ligne 172 du fichier mg_face.cpp.
Références MG_SURFACE::est_periodique_v(), MG_SURFACE::get_vmax(), MG_SURFACE::get_vmin(), et surface.
Référencé par FCT_TAILLE::ajuste_distance_metrique(), FCT_TAILLE::ajuste_distance_ortho_metrique(), MAILLEUR2D_OPTIMISATION::bouge_point(), TOIBREP::echantillonne_sommets(), CAD4FE::GeometricTools::FacePointCorrection(), TOIBREP::levelsetn(), TOIBREP::remplir_trou(), et CAD4FE::GeometricTools::Segment2dCurvilinearLength().


|
protected |
Définition à la ligne 82 du fichier mg_face.h.
Référencé par ajouter_mg_boucle(), enregistrer(), get_mg_boucle(), get_nb_mg_boucle(), get_topologie_sousjacente(), et supprimer_mg_boucle().
|
protected |
Définition à la ligne 84 du fichier mg_face.h.
Référencé par ajouter_mg_coface(), get_mg_coface(), get_nb_mg_coface(), et supprimer_mg_coface().
|
protected |
Définition à la ligne 87 du fichier mg_face.h.
Référencé par change_nb_pole(), enregistrer(), get_liste_pole_uv(), et get_nb_pole().
|
protected |
Définition à la ligne 85 du fichier mg_face.h.
Référencé par deriver(), deriver_seconde(), enregistrer(), evaluer(), get_orientation(), inverser(), et valide_parametre_u().
|
protected |
Définition à la ligne 83 du fichier mg_face.h.
Référencé par deriver(), deriver_seconde(), enregistrer(), evaluer(), get_boite_3D(), get_echantillonnage(), get_liste_pole_uv(), get_surface(), inverser(), valide_parametre_u(), et valide_parametre_v().
|
protected |
Définition à la ligne 86 du fichier mg_face.h.
Référencé par get_vectorisation(), et ~MG_FACE().