![]() |
MAGiC
V5.0
Mailleurs Automatiques de Géometries intégrés à la Cao
|
#include <mg_coface.h>


Fonctions membres publiques | |
| MG_COFACE (unsigned long num, class MG_FACE *mgface, class MG_COQUILLE *mgcoq, int sens) | |
| MG_COFACE (class MG_FACE *mgface, class MG_COQUILLE *mgcoq, int sens) | |
| MG_COFACE (class MG_COFACE &mdd) | |
| virtual | ~MG_COFACE () |
| virtual int | get_type (void) |
| virtual MG_COQUILLE * | get_coquille (void) |
| virtual MG_FACE * | get_face (void) |
| virtual int | get_orientation (void) |
| virtual void | change (MG_FACE *f, int ori) |
| virtual void | enregistrer (std::ostream &o, double version) |
Fonctions membres publiques hérités de MG_ELEMENT_COTOPOLOGIQUE | |
| MG_ELEMENT_COTOPOLOGIQUE () | |
| MG_ELEMENT_COTOPOLOGIQUE (unsigned long num) | |
| MG_ELEMENT_COTOPOLOGIQUE (MG_ELEMENT_COTOPOLOGIQUE &mdd) | |
| virtual | ~MG_ELEMENT_COTOPOLOGIQUE () |
| virtual void | change_nouveau_numero (int num) |
| virtual int | get_nouveau_numero (void) |
| virtual std::string | get_idoriginal (void) |
| virtual void | change_idoriginal (std::string id) |
Fonctions membres publiques hérités de MG_IDENTIFICATEUR | |
| MG_IDENTIFICATEUR (unsigned long num) | |
| MG_IDENTIFICATEUR () | |
| MG_IDENTIFICATEUR (MG_IDENTIFICATEUR &mdd) | |
| virtual | ~MG_IDENTIFICATEUR () |
| unsigned long | get_id () |
| void | change_id (unsigned long idtmp) |
| virtual void | get_fichier_dependant (std::vector< std::string > &liste_fichier) |
Attributs privés | |
| class MG_COQUILLE * | coquille |
| class MG_FACE * | face |
| int | orientation |
Membres hérités additionnels | |
Types publics hérités de MG_ELEMENT_COTOPOLOGIQUE | |
| enum | TYPE_ELEMENT_COTOPOLOGIQUE { COSOMMET =0 , COARETE =1 , BOUCLE =2 , COFACE =3 , COQUILLE =4 } |
Attributs protégés hérités de MG_ELEMENT_COTOPOLOGIQUE | |
| int | nouveau_numero |
| std::string | idoriginal |
Définition à la ligne 33 du fichier mg_coface.h.
| MG_COFACE::MG_COFACE | ( | unsigned long | num, |
| class MG_FACE * | mgface, | ||
| class MG_COQUILLE * | mgcoq, | ||
| int | sens | ||
| ) |
Définition à la ligne 29 du fichier mg_coface.cpp.
| MG_COFACE::MG_COFACE | ( | class MG_FACE * | mgface, |
| class MG_COQUILLE * | mgcoq, | ||
| int | sens | ||
| ) |
Définition à la ligne 34 du fichier mg_coface.cpp.
| MG_COFACE::MG_COFACE | ( | class MG_COFACE & | mdd | ) |
Définition à la ligne 38 du fichier mg_coface.cpp.
|
virtual |
Définition à la ligne 43 du fichier mg_coface.cpp.
|
virtual |
Définition à la ligne 63 du fichier mg_coface.cpp.
Références f(), face, et orientation.
Référencé par VCT_MULTI_MODELE::fusionne_face(), et MG_COQUE::orienter().


|
virtual |
Implémente MG_ELEMENT_COTOPOLOGIQUE.
Définition à la ligne 74 du fichier mg_coface.cpp.
Références coquille, face, MG_IDENTIFICATEUR::get_id(), et orientation.

|
virtual |
Définition à la ligne 53 du fichier mg_coface.cpp.
Références coquille.
Référencé par MAILLEUR2D_INS_NOEUD::ins_points(), et TOIBREP::levelsetn().

|
virtual |
Définition à la ligne 58 du fichier mg_coface.cpp.
Références face.
Référencé par MG_EXPORT::aster_ecrire_comm_caracteristiques_coque(), MG_EXPORT::aster_ecrire_mail(), MAILLEUR3D::cree_front(), REMAILLEUR::cree_liste_frontiere(), REC_SQUELETTE_OPT::cree_liste_frontiere(), CAD4FE::MCBody::DeleteBRep(), CAD4FE::MCBody::ExportBRep_MCEdgeSense(), FEM_MAILLAGE::exporter_cosmos(), MG_COQUE::get_boite_3D(), MG_VOLUME::get_boite_3D(), OT_GEOMETRIE::get_map_mg_element_sous_jacent(), MG_VOLUME::get_propriete_massique(), MG_COQUE::get_topologie_sousjacente(), MG_VOLUME::get_topologie_sousjacente(), MG_UTILS::GetFEVCount(), CAD4FE::InventorText_MCAA::GetTextEdgeIds(), OCC_FONCTION_V2017::identifier_TopoDS_Shell(), OCC_IMPORT::importer(), SLD_IMPORT_TESSELLATION::importer_tessellation(), OCC_IMPORT::importer_triangulation_V2017(), CAD4FE::MCBody::InitHyperGraphs(), MG_IMPORT::maillage_gmsh(), MAILLEUR_PARTICULE_FINE::maille_cylindre(), MAILLEUR2D_OPTIMISATION::optimise(), MG_COQUE::orienter(), CAD4FE::SplitRefEdge(), MG_GEOMETRIE::supprimer_mg_coface(), MG_GEOMETRIE::supprimer_mg_cofaceid(), et VCT_VOLUME::VCT_VOLUME().

|
virtual |
Définition à la ligne 69 du fichier mg_coface.cpp.
Références orientation.
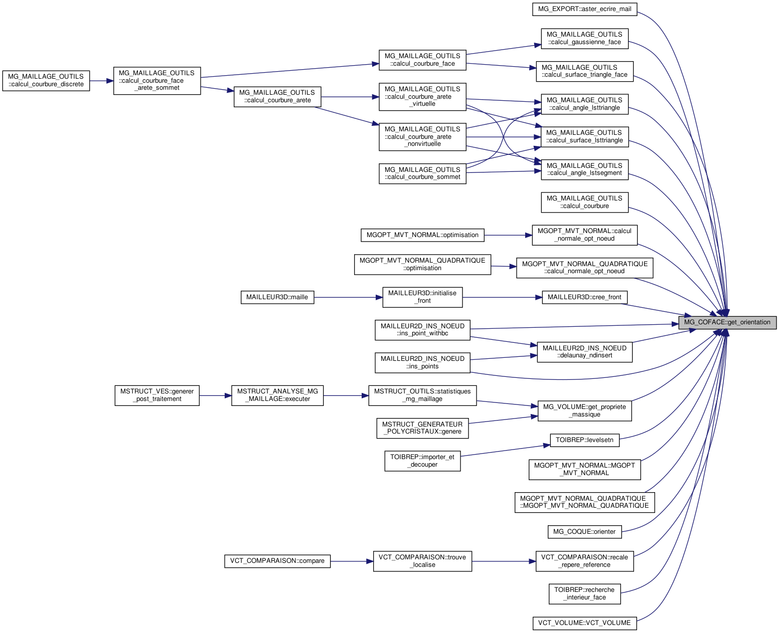
Référencé par MG_EXPORT::aster_ecrire_mail(), MG_MAILLAGE_OUTILS::calcul_angle_lstsegment(), MG_MAILLAGE_OUTILS::calcul_angle_lsttriangle(), MG_MAILLAGE_OUTILS::calcul_courbure(), MG_MAILLAGE_OUTILS::calcul_gaussienne_face(), MGOPT_MVT_NORMAL::calcul_normale_opt_noeud(), MGOPT_MVT_NORMAL_QUADRATIQUE::calcul_normale_opt_noeud(), MG_MAILLAGE_OUTILS::calcul_surface_lsttriangle(), MG_MAILLAGE_OUTILS::calcul_surface_triangle_face(), MAILLEUR3D::cree_front(), MAILLEUR2D_INS_NOEUD::delaunay_ndinsert(), MG_VOLUME::get_propriete_massique(), MAILLEUR2D_INS_NOEUD::ins_point_withbc(), MAILLEUR2D_INS_NOEUD::ins_points(), TOIBREP::levelsetn(), MGOPT_MVT_NORMAL::MGOPT_MVT_NORMAL(), MGOPT_MVT_NORMAL_QUADRATIQUE::MGOPT_MVT_NORMAL_QUADRATIQUE(), MG_COQUE::orienter(), VCT_COMPARAISON::recale_repere_reference(), TOIBREP::recherche_interieur_face(), et VCT_VOLUME::VCT_VOLUME().

|
virtual |
Implémente MG_ELEMENT_COTOPOLOGIQUE.
Définition à la ligne 47 du fichier mg_coface.cpp.
|
private |
Définition à la ligne 49 du fichier mg_coface.h.
Référencé par enregistrer(), et get_coquille().
|
private |
Définition à la ligne 50 du fichier mg_coface.h.
Référencé par change(), enregistrer(), et get_face().
|
private |
Définition à la ligne 51 du fichier mg_coface.h.
Référencé par change(), enregistrer(), et get_orientation().