![]() |
MAGiC
V5.0
Mailleurs Automatiques de Géometries intégrés à la Cao
|
#include <tpl_set.h>
Types publics | |
| typedef std::set< X >::iterator | ITERATEUR |
Fonctions membres publiques | |
| TPL_SET () | |
| TPL_SET (TPL_SET< X > &src) | |
| ~TPL_SET () | |
| void | ajouter (X x) |
| void | supprimer (X x) |
| bool | contient (X x) |
| int | get_nb (void) |
| X | get (int num) |
| void | vide (void) |
| X | get_premier (ITERATEUR &it) |
| X | get_suivant (ITERATEUR &it) |
| void | ajouter (const TPL_SET< X > &ref) |
Attributs privés | |
| std::set< X > | lst_X |
Définition à la ligne 40 du fichier tpl_set.h.
Références TPL_SET< X >::lst_X.
Définition à la ligne 115 du fichier tpl_set.h.
Références TPL_SET< X >::ajouter(), TPL_SET< X >::get_premier(), et TPL_SET< X >::get_suivant().

|
inline |
Définition à la ligne 55 du fichier tpl_set.h.
Références TPL_SET< X >::lst_X.
Référencé par CAD4FE::MCEdge::_CopyMeshLink(), CAD4FE::MCFace::_CopyMeshLink(), CAD4FE::MCAA::_DebugTraditionnalMesh(), MAILLEUR0D::adapte(), TPL_SET< X >::ajouter(), MG_ELEMENT_MAILLAGE::change_lien_topologie(), MSTRUCT_VES_DECOUP::generer_maillage(), MG_HEXA::init_hexa(), MG_PENTA::init_penta(), MG_PYRAMIDE::init_pyramide(), MG_QUADRANGLE::init_quadrangle(), MG_TETRA::init_tetra(), MG_TRIANGLE::init_triangle(), CAD4FE::MAILLEUR0D::maille(), MAILLEUR0D::maille(), MG_NOEUD::MG_NOEUD(), et MG_SEGMENT::MG_SEGMENT().

|
inline |
Définition à la ligne 72 du fichier tpl_set.h.
Références TPL_SET< X >::lst_X.
Référencé par CAD4FE::MCAA::CheckIfMeshIsReferencedInTopo(), et MG_POUTRE::contient_element().

|
inline |
Définition à la ligne 84 du fichier tpl_set.h.
Références TPL_SET< X >::lst_X.
Référencé par MAILLEUR0D::adapte(), MAILLEUR1D::adapte(), VE_VES::appliquer_conditions_limites(), MG_EXPORT::aster_ecrire_mail(), MG_MAILLAGE_OUTILS::calcul_courbure(), REC_SQUELETTE::construire_squelette(), REMAILLEUR::cree_liste_frontiere(), REC_SQUELETTE_OPT::cree_liste_frontiere(), MG_ARETE_ELEMENT::get_element(), MG_FACE_ELEMENT::get_element(), MG_VOLUME_ELEMENT::get_element(), CAD4FE::MAILLEUR2D::initialise_front(), MAILLEUR2D::initialise_front(), CAD4FE::MAILLEUR2D::initialise_frontiere(), MAILLEUR2D::initialise_frontiere(), MAILLEUR_ADAPTATIF::maille(), MAILLEUR_BLOC::maille(), REMAILLEUR::maille(), MAILLEUR1D::maille(), MAILLEUR3D_COUCHE::maille(), CAD4FE::MAILLEUR1D::maille(), MAILLEUR_PARTICULE_FINE::maille_cylindre(), CAD4FE::MAILLEUR1D::maille_points(), et MAILLEUR_PARTICULE_FINE::maille_sphere().

|
inline |
Définition à la ligne 78 du fichier tpl_set.h.
Références TPL_SET< X >::lst_X.
Référencé par MAILLEUR0D::adapte(), MAILLEUR1D::adapte(), MG_MAILLAGE_OUTILS::calcul_courbure(), MG_MAILLAGE_OUTILS::change_lien_maillage(), CAD4FE::MCAA::CheckMCMesh(), CAD4FE::MCNode::ConstructMapping(), REMAILLEUR::cree_liste_frontiere(), REC_SQUELETTE_OPT::cree_liste_frontiere(), MSTRUCT_VES_DECOUP::generer_maillage(), MG_ARETE_ELEMENT::get_nb_element(), MG_FACE_ELEMENT::get_nb_element(), MG_VOLUME_ELEMENT::get_nb_element(), CAD4FE::MAILLEUR2D::initialise_frontiere(), MAILLEUR2D::initialise_frontiere(), MAILLEUR_ADAPTATIF::maille(), MAILLEUR_BLOC::maille(), REMAILLEUR::maille(), MAILLEUR3D_COUCHE::maille(), et MAILLEUR_PARTICULE_FINE::maille_sphere().

Définition à la ligne 99 du fichier tpl_set.h.
Références TPL_SET< X >::lst_X.
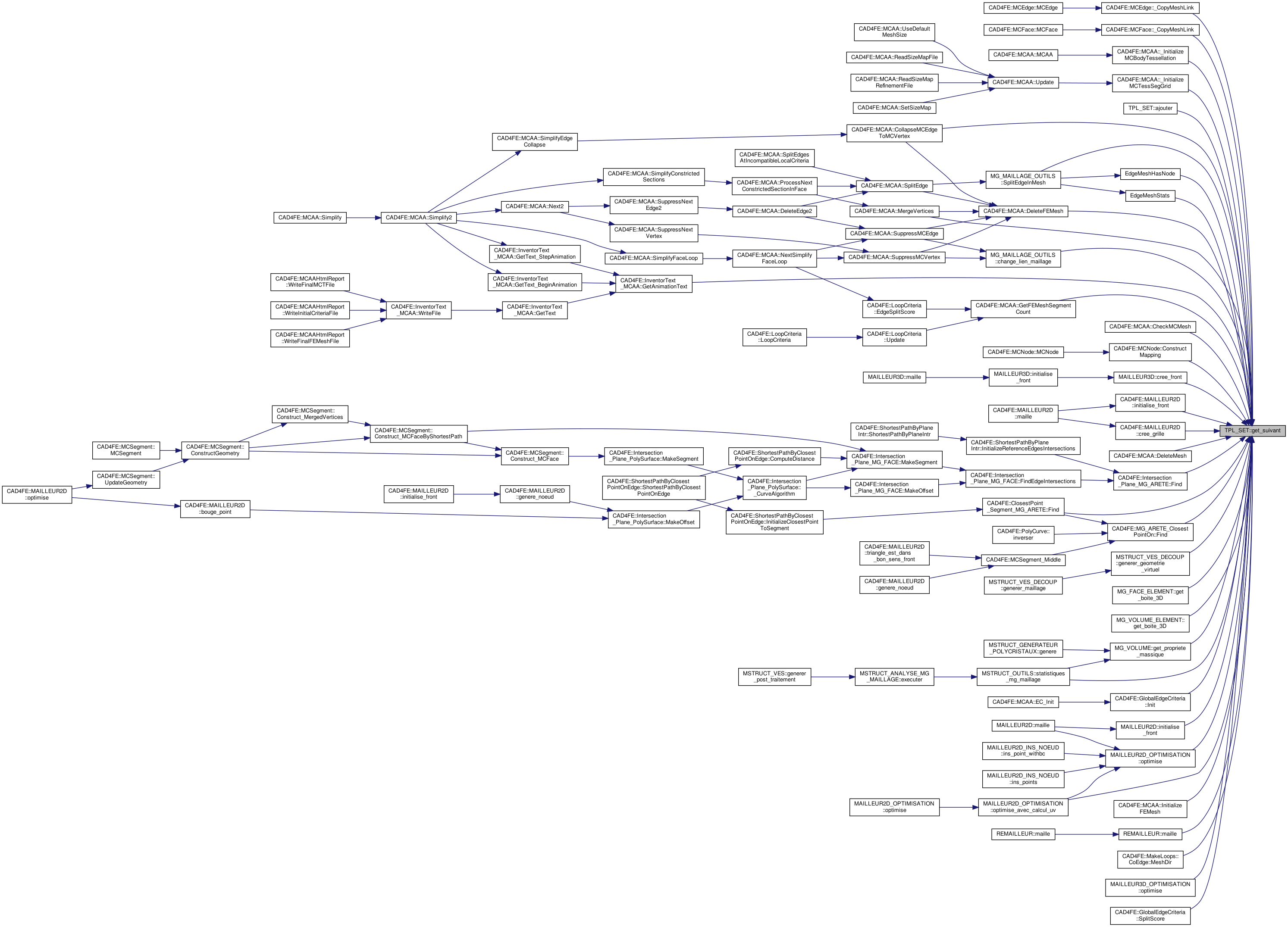
Référencé par CAD4FE::MCEdge::_CopyMeshLink(), CAD4FE::MCFace::_CopyMeshLink(), CAD4FE::MCAA::_InitializeMCBodyTessellation(), CAD4FE::MCAA::_InitializeMCTessSegGrid(), TPL_SET< X >::ajouter(), CAD4FE::PolySurface::calcul_normale_unitaire(), MG_MAILLAGE_OUTILS::change_lien_maillage(), CAD4FE::MCAA::CheckMCMesh(), CAD4FE::MCAA::CollapseMCEdgeToMCVertex(), CAD4FE::MCNode::ConstructMapping(), MAILLEUR3D::cree_front(), CAD4FE::MAILLEUR2D::cree_grille(), CAD4FE::MCAA::DeleteFEMesh(), CAD4FE::MCAA::DeleteMesh(), EdgeMeshHasNode(), EdgeMeshStats(), CAD4FE::ClosestPoint_Segment_MG_ARETE::Find(), CAD4FE::Intersection_Plane_MG_ARETE::Find(), CAD4FE::MG_ARETE_ClosestPointOn::Find(), MSTRUCT_VES_DECOUP::generer_geometrie_virtuel(), MG_VOLUME::get_propriete_massique(), CAD4FE::InventorText_MCAA::GetAnimationText(), CAD4FE::MCAA::GetFEMeshSegmentCount(), CAD4FE::GlobalEdgeCriteria::Init(), CAD4FE::MAILLEUR2D::initialise_front(), MAILLEUR2D::initialise_front(), CAD4FE::MCAA::InitializeFEMesh(), REMAILLEUR::maille(), CAD4FE::MCAA::MergeVertices(), CAD4FE::MakeLoops::CoEdge::MeshDir(), MAILLEUR2D_OPTIMISATION::optimise(), MAILLEUR3D_OPTIMISATION::optimise(), MAILLEUR2D_OPTIMISATION::optimise_avec_calcul_uv(), MG_MAILLAGE_OUTILS::SplitEdgeInMesh(), CAD4FE::GlobalEdgeCriteria::SplitScore(), et MSTRUCT_OUTILS::statistiques_mg_maillage().

Définition à la ligne 107 du fichier tpl_set.h.
Références TPL_SET< X >::lst_X.
Référencé par CAD4FE::MCEdge::_CopyMeshLink(), CAD4FE::MCFace::_CopyMeshLink(), CAD4FE::MCAA::_InitializeMCBodyTessellation(), CAD4FE::MCAA::_InitializeMCTessSegGrid(), TPL_SET< X >::ajouter(), MG_MAILLAGE_OUTILS::change_lien_maillage(), CAD4FE::MCAA::CheckMCMesh(), CAD4FE::MCAA::CollapseMCEdgeToMCVertex(), CAD4FE::MCNode::ConstructMapping(), MAILLEUR3D::cree_front(), CAD4FE::MAILLEUR2D::cree_grille(), CAD4FE::MCAA::DeleteFEMesh(), CAD4FE::MCAA::DeleteMesh(), EdgeMeshHasNode(), EdgeMeshStats(), CAD4FE::ClosestPoint_Segment_MG_ARETE::Find(), CAD4FE::Intersection_Plane_MG_ARETE::Find(), CAD4FE::MG_ARETE_ClosestPointOn::Find(), MSTRUCT_VES_DECOUP::generer_geometrie_virtuel(), MG_FACE_ELEMENT::get_boite_3D(), MG_VOLUME_ELEMENT::get_boite_3D(), MG_VOLUME::get_propriete_massique(), CAD4FE::InventorText_MCAA::GetAnimationText(), CAD4FE::MCAA::GetFEMeshSegmentCount(), CAD4FE::GlobalEdgeCriteria::Init(), CAD4FE::MAILLEUR2D::initialise_front(), MAILLEUR2D::initialise_front(), CAD4FE::MCAA::InitializeFEMesh(), REMAILLEUR::maille(), CAD4FE::MCAA::MergeVertices(), CAD4FE::MakeLoops::CoEdge::MeshDir(), MAILLEUR2D_OPTIMISATION::optimise(), MAILLEUR3D_OPTIMISATION::optimise(), MAILLEUR2D_OPTIMISATION::optimise_avec_calcul_uv(), MG_MAILLAGE_OUTILS::SplitEdgeInMesh(), CAD4FE::GlobalEdgeCriteria::SplitScore(), et MSTRUCT_OUTILS::statistiques_mg_maillage().

|
inline |
Définition à la ligne 62 du fichier tpl_set.h.
Références TPL_SET< X >::lst_X.
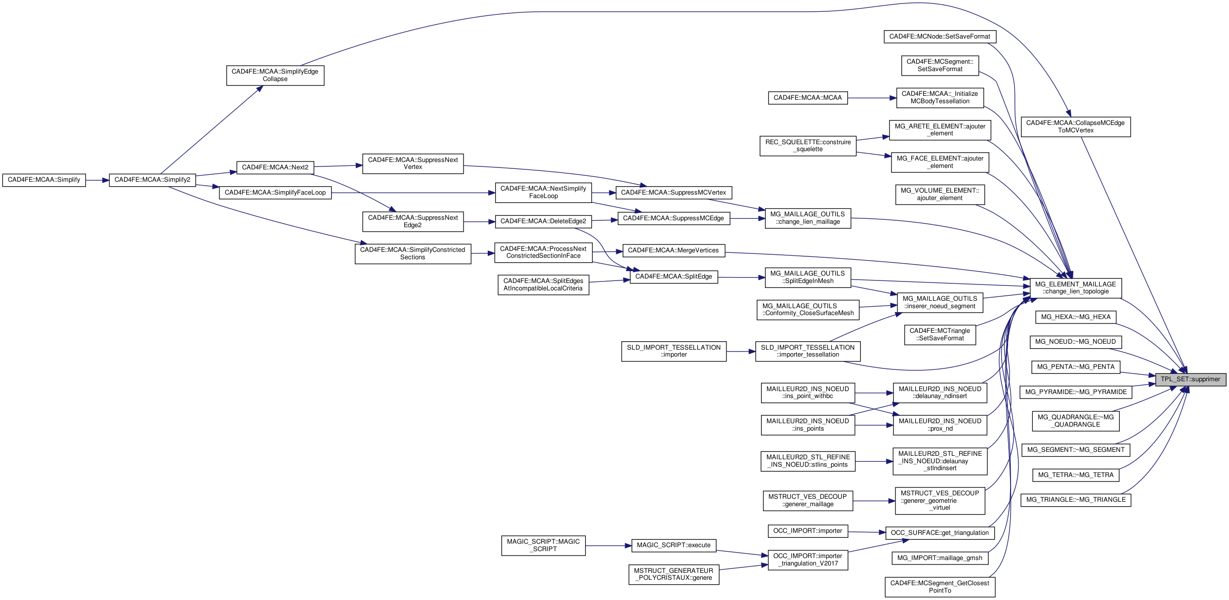
Référencé par MG_ELEMENT_MAILLAGE::change_lien_topologie(), CAD4FE::MCAA::CollapseMCEdgeToMCVertex(), MG_HEXA::~MG_HEXA(), MG_NOEUD::~MG_NOEUD(), MG_PENTA::~MG_PENTA(), MG_PYRAMIDE::~MG_PYRAMIDE(), MG_QUADRANGLE::~MG_QUADRANGLE(), MG_SEGMENT::~MG_SEGMENT(), MG_TETRA::~MG_TETRA(), et MG_TRIANGLE::~MG_TRIANGLE().

|
inline |
Définition à la ligne 93 du fichier tpl_set.h.
Références TPL_SET< X >::lst_X.
|
private |
Définition à la ligne 123 du fichier tpl_set.h.
Référencé par TPL_SET< X >::ajouter(), TPL_SET< X >::contient(), TPL_SET< X >::get(), TPL_SET< X >::get_nb(), TPL_SET< X >::get_premier(), TPL_SET< X >::get_suivant(), TPL_SET< X >::supprimer(), TPL_SET< X >::TPL_SET(), et TPL_SET< X >::vide().