![]() |
MAGiC
V5.0
Mailleurs Automatiques de Géometries intégrés à la Cao
|
#include <mg_hexa.h>


Fonctions membres publiques | |
| MG_HEXA (unsigned long num, MG_ELEMENT_TOPOLOGIQUE *topo, class MG_NOEUD *mgnoeud1, class MG_NOEUD *mgnoeud2, class MG_NOEUD *mgnoeud3, class MG_NOEUD *mgnoeud4, class MG_NOEUD *mgnoeud5, class MG_NOEUD *mgnoeud6, class MG_NOEUD *mgnoeud7, class MG_NOEUD *mgnoeud8, class MG_QUADRANGLE *mgquadrangle1, class MG_QUADRANGLE *mgquadrangle2, class MG_QUADRANGLE *mgquadrangle3, class MG_QUADRANGLE *mgquadrangle4, class MG_QUADRANGLE *mgquadrangle5, class MG_QUADRANGLE *mgquadrangle6, int origine) | |
| MG_HEXA (MG_ELEMENT_TOPOLOGIQUE *topo, class MG_NOEUD *mgnoeud1, class MG_NOEUD *mgnoeud2, class MG_NOEUD *mgnoeud3, class MG_NOEUD *mgnoeud4, class MG_NOEUD *mgnoeud5, class MG_NOEUD *mgnoeud6, class MG_NOEUD *mgnoeud7, class MG_NOEUD *mgnoeud8, class MG_QUADRANGLE *mgquadrangle1, class MG_QUADRANGLE *mgquadrangle2, class MG_QUADRANGLE *mgquadrangle3, class MG_QUADRANGLE *mgquadrangle4, class MG_QUADRANGLE *mgquadrangle5, class MG_QUADRANGLE *mgquadrangle6, int origine) | |
| MG_HEXA (MG_HEXA &mdd) | |
| virtual MG_HEXA * | dupliquer (class MG_MAILLAGE *mgmai, long decalage) |
| virtual | ~MG_HEXA () |
| virtual int | get_type_entite (void) |
| virtual MG_NOEUD * | get_noeud1 (void) |
| virtual MG_NOEUD * | get_noeud2 (void) |
| virtual MG_NOEUD * | get_noeud3 (void) |
| virtual MG_NOEUD * | get_noeud4 (void) |
| virtual MG_NOEUD * | get_noeud5 (void) |
| virtual MG_NOEUD * | get_noeud6 (void) |
| virtual MG_NOEUD * | get_noeud7 (void) |
| virtual MG_NOEUD * | get_noeud8 (void) |
| virtual MG_QUADRANGLE * | get_quadrangle1 (void) |
| virtual MG_QUADRANGLE * | get_quadrangle2 (void) |
| virtual MG_QUADRANGLE * | get_quadrangle3 (void) |
| virtual MG_QUADRANGLE * | get_quadrangle4 (void) |
| virtual MG_QUADRANGLE * | get_quadrangle5 (void) |
| virtual MG_QUADRANGLE * | get_quadrangle6 (void) |
| virtual void | inverse_sens (void) |
| virtual class BOITE_3D | get_boite_3D (void) |
| virtual int | get_dimension (void) |
| virtual void | enregistrer (std::ostream &o, double version) |
| virtual void | extrapoler_solution_noeud (void) |
Fonctions membres publiques hérités de MG_ELEMENT_MAILLAGE | |
| MG_ELEMENT_MAILLAGE (class MG_ELEMENT_TOPOLOGIQUE *topo, int origine) | |
| MG_ELEMENT_MAILLAGE (unsigned long num, MG_ELEMENT_TOPOLOGIQUE *topo, int origine) | |
| MG_ELEMENT_MAILLAGE (MG_ELEMENT_MAILLAGE &mdd) | |
| virtual | ~MG_ELEMENT_MAILLAGE () |
| MG_ELEMENT_TOPOLOGIQUE * | get_lien_topologie (void) |
| void | change_lien_topologie (MG_ELEMENT_TOPOLOGIQUE *topo) |
| void | change_lien_topologie2 (MG_ELEMENT_TOPOLOGIQUE *topo) |
| virtual void | change_nouveau_numero (int num) |
| virtual int | get_nouveau_numero (void) |
| virtual void | change_origine (int) |
| virtual int | get_origine (void) |
| virtual MG_ELEMENT_MAILLAGE * | get_element_reference (void) |
| virtual void | change_element_reference (MG_ELEMENT_MAILLAGE *ele) |
| virtual void | change_solution (double val, int num=0) |
| virtual double | get_solution (int num=0) |
Fonctions membres publiques hérités de MG_IDENTIFICATEUR | |
| MG_IDENTIFICATEUR (unsigned long num) | |
| MG_IDENTIFICATEUR () | |
| MG_IDENTIFICATEUR (MG_IDENTIFICATEUR &mdd) | |
| virtual | ~MG_IDENTIFICATEUR () |
| unsigned long | get_id () |
| void | change_id (unsigned long idtmp) |
| virtual void | get_fichier_dependant (std::vector< std::string > &liste_fichier) |
Fonctions membres publiques hérités de OT_REFERENCE | |
| OT_REFERENCE () | |
| OT_REFERENCE (OT_REFERENCE &mdd) | |
| virtual | ~OT_REFERENCE () |
| void | incrementer (void) |
| void | decrementer (void) |
| int | get_nb_reference (void) |
Fonctions membres protégées | |
| void | init_hexa (void) |
Attributs protégés | |
| class MG_NOEUD * | noeud1 |
| class MG_NOEUD * | noeud2 |
| class MG_NOEUD * | noeud3 |
| class MG_NOEUD * | noeud4 |
| class MG_NOEUD * | noeud5 |
| class MG_NOEUD * | noeud6 |
| class MG_NOEUD * | noeud7 |
| class MG_NOEUD * | noeud8 |
| class MG_QUADRANGLE * | quadrangle1 |
| class MG_QUADRANGLE * | quadrangle2 |
| class MG_QUADRANGLE * | quadrangle3 |
| class MG_QUADRANGLE * | quadrangle4 |
| class MG_QUADRANGLE * | quadrangle5 |
| class MG_QUADRANGLE * | quadrangle6 |
Attributs protégés hérités de MG_ELEMENT_MAILLAGE | |
| MG_ELEMENT_TOPOLOGIQUE * | liaison_topologique |
| MG_ELEMENT_MAILLAGE * | reference |
| int | nouveau_numero |
| int | origine_creation |
| double | solution [MAX_TYPE_SOLUTION] |
| MG_HEXA::MG_HEXA | ( | unsigned long | num, |
| MG_ELEMENT_TOPOLOGIQUE * | topo, | ||
| class MG_NOEUD * | mgnoeud1, | ||
| class MG_NOEUD * | mgnoeud2, | ||
| class MG_NOEUD * | mgnoeud3, | ||
| class MG_NOEUD * | mgnoeud4, | ||
| class MG_NOEUD * | mgnoeud5, | ||
| class MG_NOEUD * | mgnoeud6, | ||
| class MG_NOEUD * | mgnoeud7, | ||
| class MG_NOEUD * | mgnoeud8, | ||
| class MG_QUADRANGLE * | mgquadrangle1, | ||
| class MG_QUADRANGLE * | mgquadrangle2, | ||
| class MG_QUADRANGLE * | mgquadrangle3, | ||
| class MG_QUADRANGLE * | mgquadrangle4, | ||
| class MG_QUADRANGLE * | mgquadrangle5, | ||
| class MG_QUADRANGLE * | mgquadrangle6, | ||
| int | origine | ||
| ) |
Définition à la ligne 28 du fichier mg_hexa.cpp.
Références init_hexa().
Référencé par dupliquer().


| MG_HEXA::MG_HEXA | ( | MG_ELEMENT_TOPOLOGIQUE * | topo, |
| class MG_NOEUD * | mgnoeud1, | ||
| class MG_NOEUD * | mgnoeud2, | ||
| class MG_NOEUD * | mgnoeud3, | ||
| class MG_NOEUD * | mgnoeud4, | ||
| class MG_NOEUD * | mgnoeud5, | ||
| class MG_NOEUD * | mgnoeud6, | ||
| class MG_NOEUD * | mgnoeud7, | ||
| class MG_NOEUD * | mgnoeud8, | ||
| class MG_QUADRANGLE * | mgquadrangle1, | ||
| class MG_QUADRANGLE * | mgquadrangle2, | ||
| class MG_QUADRANGLE * | mgquadrangle3, | ||
| class MG_QUADRANGLE * | mgquadrangle4, | ||
| class MG_QUADRANGLE * | mgquadrangle5, | ||
| class MG_QUADRANGLE * | mgquadrangle6, | ||
| int | origine | ||
| ) |
Définition à la ligne 33 du fichier mg_hexa.cpp.
Références init_hexa().

| MG_HEXA::MG_HEXA | ( | MG_HEXA & | mdd | ) |
Définition à la ligne 39 du fichier mg_hexa.cpp.
Références init_hexa().

|
virtual |
Définition à la ligne 66 du fichier mg_hexa.cpp.
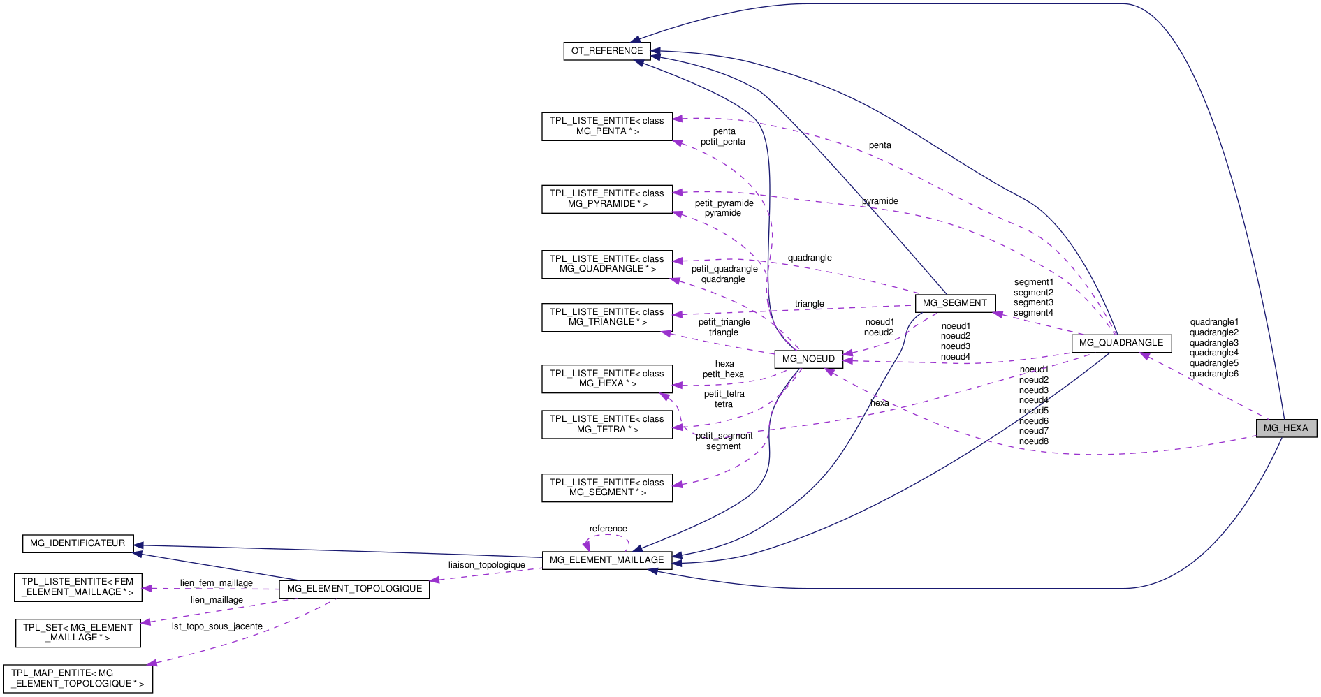
Références OT_REFERENCE::decrementer(), MG_ELEMENT_TOPOLOGIQUE::get_dimension(), MG_IDENTIFICATEUR::get_id(), MG_NOEUD::get_lien_hexa(), MG_QUADRANGLE::get_lien_hexa(), MG_ELEMENT_TOPOLOGIQUE::get_lien_maillage(), MG_NOEUD::get_lien_petit_hexa(), MG_ELEMENT_MAILLAGE::liaison_topologique, noeud1, noeud2, noeud3, noeud4, noeud5, noeud6, noeud7, noeud8, quadrangle1, quadrangle2, quadrangle3, quadrangle4, quadrangle5, quadrangle6, TPL_LISTE_ENTITE< X >::supprimer(), et TPL_SET< X >::supprimer().

|
virtual |
Implémente MG_ELEMENT_MAILLAGE.
Définition à la ligne 45 du fichier mg_hexa.cpp.
Références MG_MAILLAGE::ajouter_mg_hexa(), MAGIC::ORIGINE::DUPLIQUER, MG_IDENTIFICATEUR::get_id(), MG_MAILLAGE::get_mg_noeudid(), MG_MAILLAGE::get_mg_quadrangleid(), MG_ELEMENT_MAILLAGE::liaison_topologique, MG_HEXA(), noeud1, noeud2, noeud3, noeud4, noeud5, noeud6, noeud7, noeud8, quadrangle1, quadrangle2, quadrangle3, quadrangle4, quadrangle5, et quadrangle6.

|
virtual |
Implémente MG_ELEMENT_MAILLAGE.
Définition à la ligne 383 du fichier mg_hexa.cpp.
Références MG_MAILLAGE::DIMENSIONMAILLAGESANSTOPO, MG_ELEMENT_TOPOLOGIQUE::get_dimension(), MG_IDENTIFICATEUR::get_id(), MG_ELEMENT_MAILLAGE::get_lien_topologie(), MG_ELEMENT_MAILLAGE::liaison_topologique, noeud1, noeud2, noeud3, noeud4, noeud5, noeud6, noeud7, noeud8, et MG_ELEMENT_MAILLAGE::origine_creation.

|
virtual |
Définition à la ligne 368 du fichier mg_hexa.cpp.
Références MG_ELEMENT_MAILLAGE::change_solution(), MAX_TYPE_SOLUTION, noeud1, noeud2, noeud3, noeud4, noeud5, noeud6, noeud7, noeud8, et MG_ELEMENT_MAILLAGE::solution.

|
virtual |
Définition à la ligne 288 du fichier mg_hexa.cpp.
Références MG_NOEUD::get_x(), MG_NOEUD::get_y(), MG_NOEUD::get_z(), noeud1, noeud2, noeud3, noeud4, noeud5, noeud6, noeud7, et noeud8.

|
virtual |
Implémente MG_ELEMENT_MAILLAGE.
Définition à la ligne 282 du fichier mg_hexa.cpp.
|
virtual |
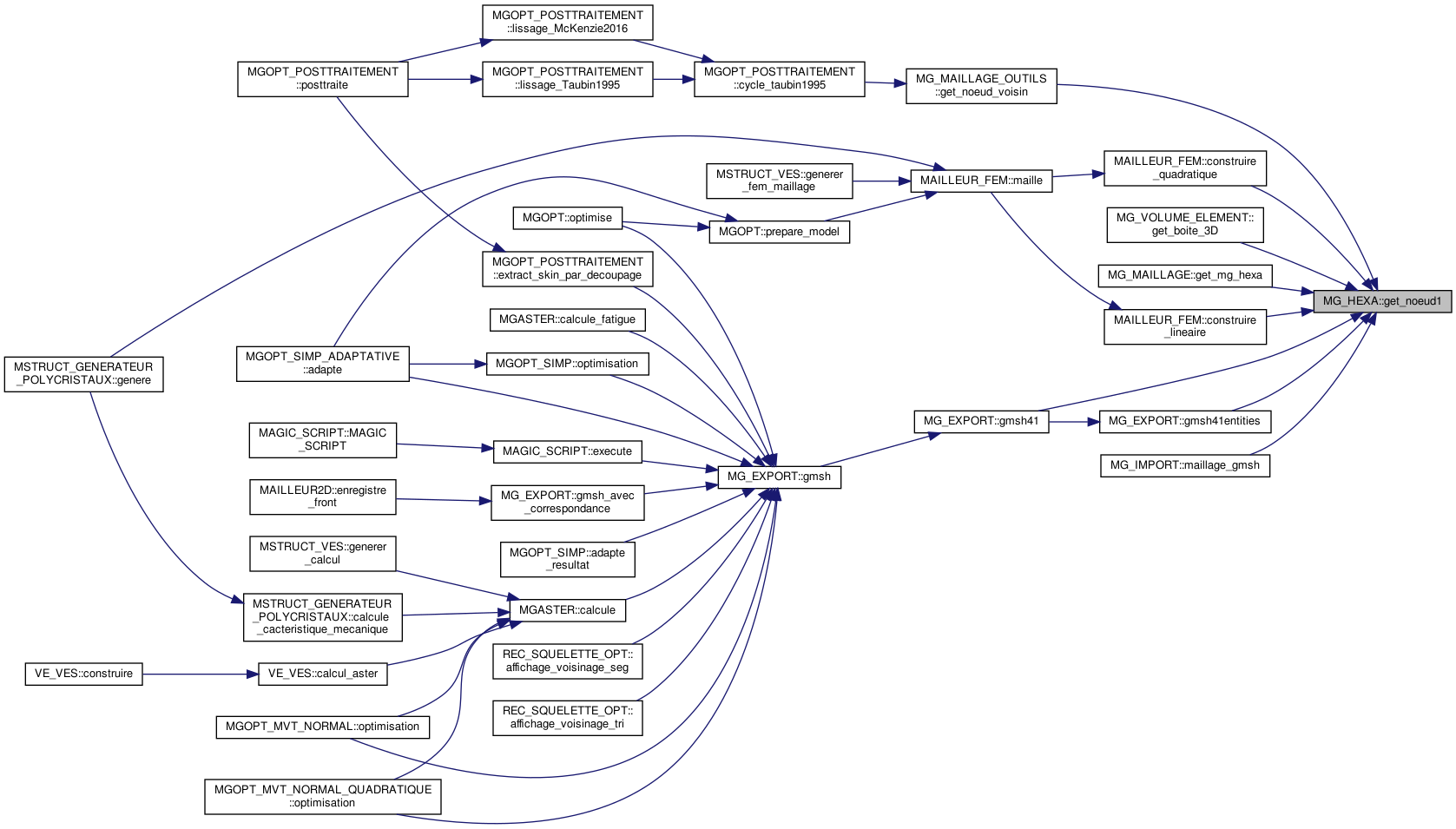
Définition à la ligne 199 du fichier mg_hexa.cpp.
Références noeud1.
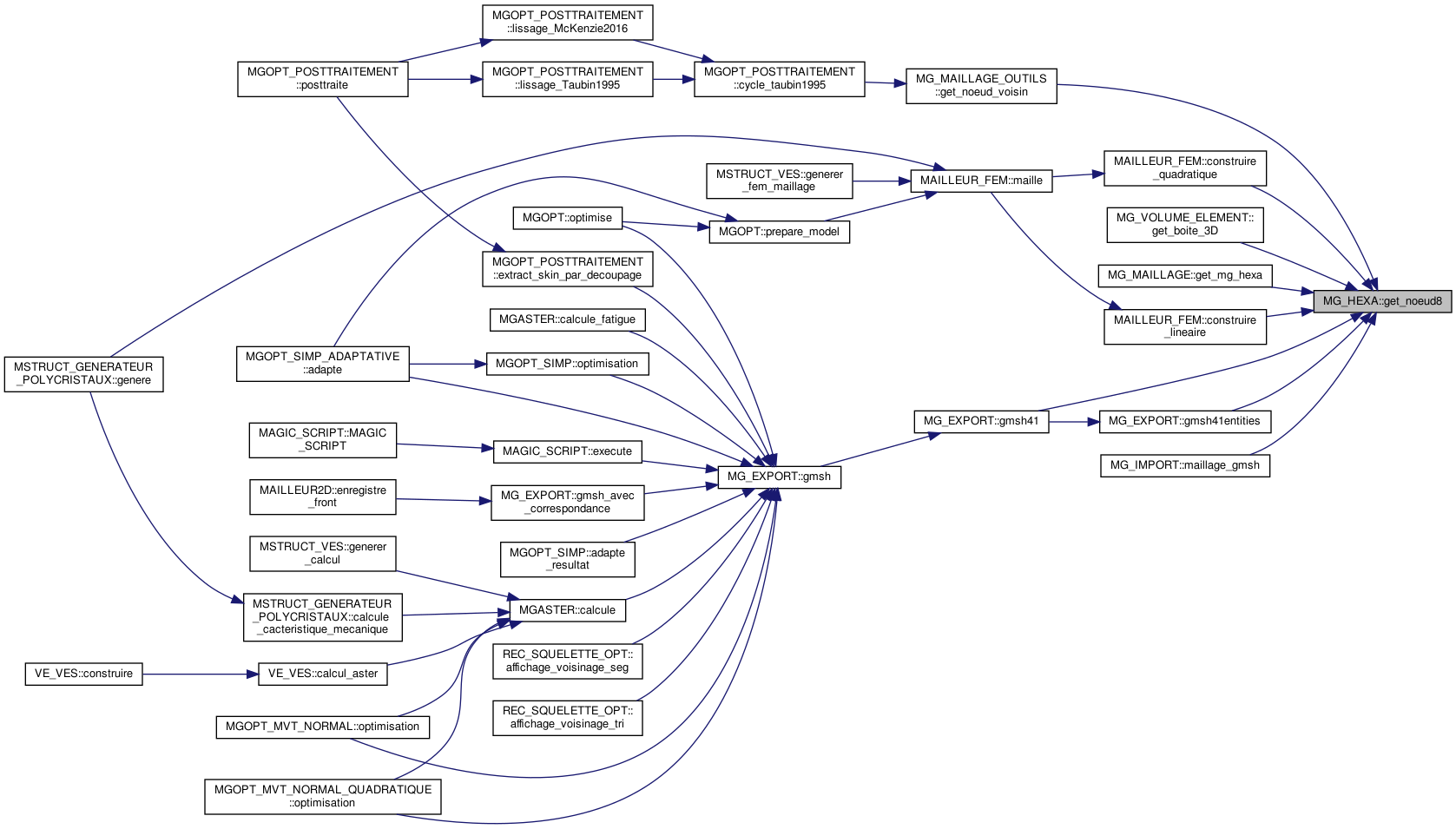
Référencé par MAILLEUR_FEM::construire_lineaire(), MAILLEUR_FEM::construire_quadratique(), MG_VOLUME_ELEMENT::get_boite_3D(), MG_MAILLAGE::get_mg_hexa(), MG_MAILLAGE_OUTILS::get_noeud_voisin(), MG_EXPORT::gmsh41(), MG_EXPORT::gmsh41entities(), et MG_IMPORT::maillage_gmsh().

|
virtual |
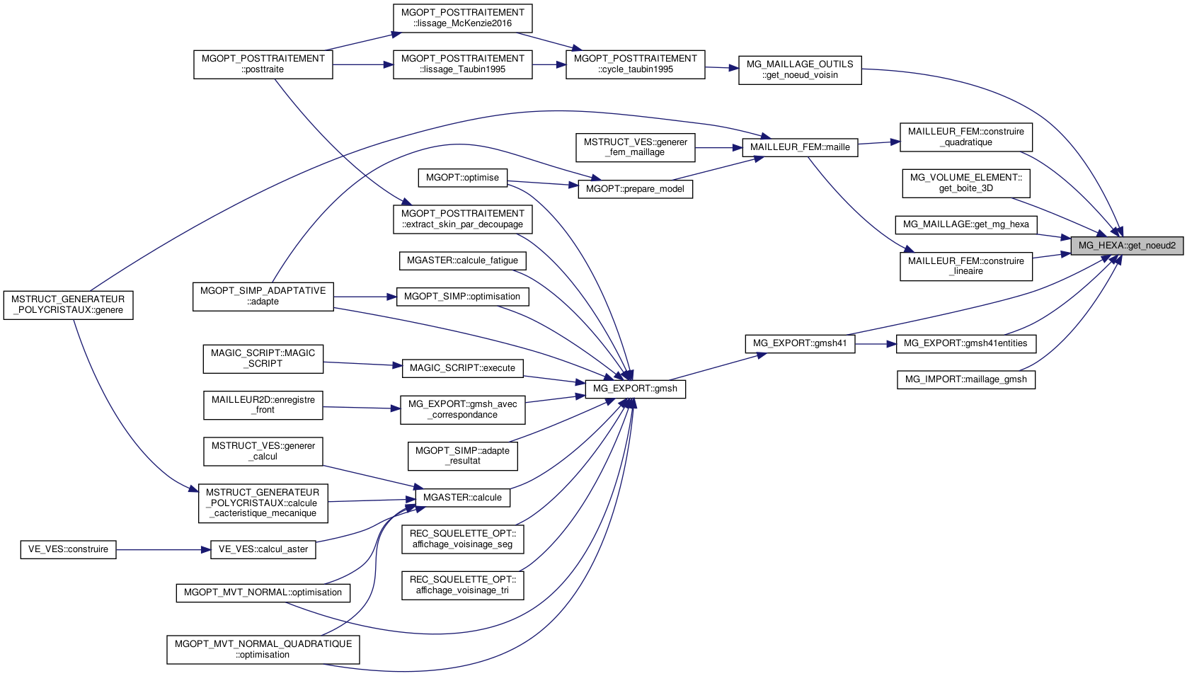
Définition à la ligne 204 du fichier mg_hexa.cpp.
Références noeud2.
Référencé par MAILLEUR_FEM::construire_lineaire(), MAILLEUR_FEM::construire_quadratique(), MG_VOLUME_ELEMENT::get_boite_3D(), MG_MAILLAGE::get_mg_hexa(), MG_MAILLAGE_OUTILS::get_noeud_voisin(), MG_EXPORT::gmsh41(), MG_EXPORT::gmsh41entities(), et MG_IMPORT::maillage_gmsh().

|
virtual |
Définition à la ligne 209 du fichier mg_hexa.cpp.
Références noeud3.
Référencé par MAILLEUR_FEM::construire_lineaire(), MAILLEUR_FEM::construire_quadratique(), MG_VOLUME_ELEMENT::get_boite_3D(), MG_MAILLAGE::get_mg_hexa(), MG_MAILLAGE_OUTILS::get_noeud_voisin(), MG_EXPORT::gmsh41(), MG_EXPORT::gmsh41entities(), et MG_IMPORT::maillage_gmsh().

|
virtual |
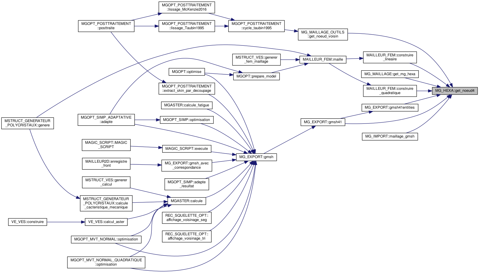
Définition à la ligne 214 du fichier mg_hexa.cpp.
Références noeud4.
Référencé par MAILLEUR_FEM::construire_lineaire(), MAILLEUR_FEM::construire_quadratique(), MG_MAILLAGE::get_mg_hexa(), MG_MAILLAGE_OUTILS::get_noeud_voisin(), MG_EXPORT::gmsh41(), MG_EXPORT::gmsh41entities(), et MG_IMPORT::maillage_gmsh().

|
virtual |
Définition à la ligne 218 du fichier mg_hexa.cpp.
Références noeud5.
Référencé par MAILLEUR_FEM::construire_lineaire(), MAILLEUR_FEM::construire_quadratique(), MG_VOLUME_ELEMENT::get_boite_3D(), MG_MAILLAGE::get_mg_hexa(), MG_MAILLAGE_OUTILS::get_noeud_voisin(), MG_EXPORT::gmsh41(), MG_EXPORT::gmsh41entities(), et MG_IMPORT::maillage_gmsh().

|
virtual |
Définition à la ligne 222 du fichier mg_hexa.cpp.
Références noeud6.
Référencé par MAILLEUR_FEM::construire_lineaire(), MAILLEUR_FEM::construire_quadratique(), MG_VOLUME_ELEMENT::get_boite_3D(), MG_MAILLAGE::get_mg_hexa(), MG_MAILLAGE_OUTILS::get_noeud_voisin(), MG_EXPORT::gmsh41(), MG_EXPORT::gmsh41entities(), et MG_IMPORT::maillage_gmsh().

|
virtual |
Définition à la ligne 226 du fichier mg_hexa.cpp.
Références noeud7.
Référencé par MAILLEUR_FEM::construire_lineaire(), MAILLEUR_FEM::construire_quadratique(), MG_VOLUME_ELEMENT::get_boite_3D(), MG_MAILLAGE::get_mg_hexa(), MG_MAILLAGE_OUTILS::get_noeud_voisin(), MG_EXPORT::gmsh41(), MG_EXPORT::gmsh41entities(), et MG_IMPORT::maillage_gmsh().

|
virtual |
Définition à la ligne 230 du fichier mg_hexa.cpp.
Références noeud8.
Référencé par MAILLEUR_FEM::construire_lineaire(), MAILLEUR_FEM::construire_quadratique(), MG_VOLUME_ELEMENT::get_boite_3D(), MG_MAILLAGE::get_mg_hexa(), MG_MAILLAGE_OUTILS::get_noeud_voisin(), MG_EXPORT::gmsh41(), MG_EXPORT::gmsh41entities(), et MG_IMPORT::maillage_gmsh().

|
virtual |
Définition à la ligne 235 du fichier mg_hexa.cpp.
Références quadrangle1.
Référencé par GMSH_VOLUME::ajouter(), MG_MAILLAGE::supprimer_mg_hexa(), MG_MAILLAGE::supprimer_mg_hexaid(), et GMSH_VOLUME::update().

|
virtual |
Définition à la ligne 240 du fichier mg_hexa.cpp.
Références quadrangle2.
Référencé par GMSH_VOLUME::ajouter(), MG_MAILLAGE::supprimer_mg_hexa(), MG_MAILLAGE::supprimer_mg_hexaid(), et GMSH_VOLUME::update().

|
virtual |
Définition à la ligne 245 du fichier mg_hexa.cpp.
Références quadrangle3.
Référencé par GMSH_VOLUME::ajouter(), MG_MAILLAGE::supprimer_mg_hexa(), MG_MAILLAGE::supprimer_mg_hexaid(), et GMSH_VOLUME::update().

|
virtual |
Définition à la ligne 250 du fichier mg_hexa.cpp.
Références quadrangle4.
Référencé par GMSH_VOLUME::ajouter(), MG_MAILLAGE::supprimer_mg_hexa(), MG_MAILLAGE::supprimer_mg_hexaid(), et GMSH_VOLUME::update().

|
virtual |
Définition à la ligne 255 du fichier mg_hexa.cpp.
Références quadrangle5.
Référencé par GMSH_VOLUME::ajouter(), MG_MAILLAGE::supprimer_mg_hexa(), MG_MAILLAGE::supprimer_mg_hexaid(), et GMSH_VOLUME::update().

|
virtual |
Définition à la ligne 260 du fichier mg_hexa.cpp.
Références quadrangle6.
Référencé par GMSH_VOLUME::ajouter(), MG_MAILLAGE::supprimer_mg_hexa(), MG_MAILLAGE::supprimer_mg_hexaid(), et GMSH_VOLUME::update().

|
virtual |
Implémente MG_ELEMENT_MAILLAGE.
Définition à la ligne 190 du fichier mg_hexa.cpp.
Références MAGIC::TYPE_ENTITE::IDMG_HEXA.
|
protected |
Définition à la ligne 127 du fichier mg_hexa.cpp.
Références TPL_LISTE_ENTITE< X >::ajouter(), TPL_SET< X >::ajouter(), MG_ELEMENT_TOPOLOGIQUE::get_dimension(), MG_IDENTIFICATEUR::get_id(), MG_NOEUD::get_lien_hexa(), MG_QUADRANGLE::get_lien_hexa(), MG_ELEMENT_TOPOLOGIQUE::get_lien_maillage(), MG_NOEUD::get_lien_petit_hexa(), OT_REFERENCE::incrementer(), MG_ELEMENT_MAILLAGE::liaison_topologique, noeud1, noeud2, noeud3, noeud4, noeud5, noeud6, noeud7, noeud8, quadrangle1, quadrangle2, quadrangle3, quadrangle4, quadrangle5, et quadrangle6.
Référencé par MG_HEXA().


|
virtual |
Définition à la ligne 265 du fichier mg_hexa.cpp.
Références noeud2, noeud4, noeud6, noeud8, quadrangle1, quadrangle2, quadrangle3, et quadrangle4.
Référencé par MG_IMPORT::maillage_gmsh().

|
protected |
Définition à la ligne 77 du fichier mg_hexa.h.
Référencé par dupliquer(), enregistrer(), extrapoler_solution_noeud(), get_boite_3D(), get_noeud1(), init_hexa(), et ~MG_HEXA().
|
protected |
Définition à la ligne 78 du fichier mg_hexa.h.
Référencé par dupliquer(), enregistrer(), extrapoler_solution_noeud(), get_boite_3D(), get_noeud2(), init_hexa(), inverse_sens(), et ~MG_HEXA().
|
protected |
Définition à la ligne 79 du fichier mg_hexa.h.
Référencé par dupliquer(), enregistrer(), extrapoler_solution_noeud(), get_boite_3D(), get_noeud3(), init_hexa(), et ~MG_HEXA().
|
protected |
Définition à la ligne 80 du fichier mg_hexa.h.
Référencé par dupliquer(), enregistrer(), extrapoler_solution_noeud(), get_boite_3D(), get_noeud4(), init_hexa(), inverse_sens(), et ~MG_HEXA().
|
protected |
Définition à la ligne 81 du fichier mg_hexa.h.
Référencé par dupliquer(), enregistrer(), extrapoler_solution_noeud(), get_boite_3D(), get_noeud5(), init_hexa(), et ~MG_HEXA().
|
protected |
Définition à la ligne 82 du fichier mg_hexa.h.
Référencé par dupliquer(), enregistrer(), extrapoler_solution_noeud(), get_boite_3D(), get_noeud6(), init_hexa(), inverse_sens(), et ~MG_HEXA().
|
protected |
Définition à la ligne 83 du fichier mg_hexa.h.
Référencé par dupliquer(), enregistrer(), extrapoler_solution_noeud(), get_boite_3D(), get_noeud7(), init_hexa(), et ~MG_HEXA().
|
protected |
Définition à la ligne 84 du fichier mg_hexa.h.
Référencé par dupliquer(), enregistrer(), extrapoler_solution_noeud(), get_boite_3D(), get_noeud8(), init_hexa(), inverse_sens(), et ~MG_HEXA().
|
protected |
Définition à la ligne 86 du fichier mg_hexa.h.
Référencé par dupliquer(), get_quadrangle1(), init_hexa(), inverse_sens(), et ~MG_HEXA().
|
protected |
Définition à la ligne 87 du fichier mg_hexa.h.
Référencé par dupliquer(), get_quadrangle2(), init_hexa(), inverse_sens(), et ~MG_HEXA().
|
protected |
Définition à la ligne 88 du fichier mg_hexa.h.
Référencé par dupliquer(), get_quadrangle3(), init_hexa(), inverse_sens(), et ~MG_HEXA().
|
protected |
Définition à la ligne 89 du fichier mg_hexa.h.
Référencé par dupliquer(), get_quadrangle4(), init_hexa(), inverse_sens(), et ~MG_HEXA().
|
protected |
Définition à la ligne 90 du fichier mg_hexa.h.
Référencé par dupliquer(), get_quadrangle5(), init_hexa(), et ~MG_HEXA().
|
protected |
Définition à la ligne 91 du fichier mg_hexa.h.
Référencé par dupliquer(), get_quadrangle6(), init_hexa(), et ~MG_HEXA().