![]() |
MAGiC
V5.0
Mailleurs Automatiques de Géometries intégrés à la Cao
|
#include <mg_sommet.h>


Fonctions membres publiques | |
| MG_SOMMET (std::string idori, unsigned long num, MG_POINT *mgpt) | |
| MG_SOMMET (std::string idori, MG_POINT *mgpt) | |
| MG_SOMMET (MG_SOMMET &mdd) | |
| virtual | ~MG_SOMMET () |
| virtual MG_POINT * | get_point (void) |
| virtual void | ajouter_mg_cosommet (class MG_COSOMMET *cosom) |
| virtual void | supprimer_mg_cosommet (class MG_COSOMMET *cosom) |
| virtual int | get_nb_mg_cosommet (void) |
| virtual MG_COSOMMET * | get_mg_cosommet (int num) |
| virtual VCT & | get_vectorisation (void) |
| virtual void | get_topologie_sousjacente (TPL_MAP_ENTITE< MG_ELEMENT_TOPOLOGIQUE * > *lst) |
| virtual bool | est_une_topo_element (void) |
| virtual int | get_dimension (void) |
| virtual int | get_type (void) |
| bool | est_pole (void) |
| void | change_pole (bool val) |
| virtual BOITE_3D | get_boite_3D (void) |
| virtual void | enregistrer (std::ostream &o, double version) |
Fonctions membres publiques hérités de MG_ELEMENT_TOPOLOGIQUE | |
| MG_ELEMENT_TOPOLOGIQUE (std::string id) | |
| MG_ELEMENT_TOPOLOGIQUE (unsigned long num, std::string id) | |
| MG_ELEMENT_TOPOLOGIQUE (MG_ELEMENT_TOPOLOGIQUE &mdd) | |
| virtual | ~MG_ELEMENT_TOPOLOGIQUE () |
| virtual void | enregistrer_ccf (std::ostream &o, double version) |
| virtual void | enregistrer_contraintes (std::ostream &o, double version) |
| virtual int | est_topologie_sousjacente (MG_ELEMENT_TOPOLOGIQUE *ele) |
| virtual TPL_SET< MG_ELEMENT_MAILLAGE * > * | get_lien_maillage (void) |
| virtual TPL_LISTE_ENTITE< FEM_ELEMENT_MAILLAGE * > * | get_lien_fem_maillage (void) |
| virtual void | change_nouveau_numero (int num) |
| virtual int | get_nouveau_numero (void) |
| virtual char | get_formulation_ccf (int num) |
| virtual int | get_nb_ccf (void) |
| virtual void | get_type_ccf (int num, char *nom) |
| virtual int | get_num_ccf (char *nom) |
| virtual bool | get_formulation_ccf (char *nom, char &c) |
| virtual bool | get_valeur_ccf (char *nom, double &val) |
| virtual void | change_type_ccf (int num, char *nom) |
| virtual double | get_valeur_ccf (int num) |
| virtual std::string | get_effort_suiv (int num) |
| virtual std::string | get_formule_ccf (int num) |
| virtual unsigned long | get_id_ccf (int num) |
| virtual void | change_formule_ccf (int num, std::string val) |
| virtual void | change_id_ccf (int num, unsigned long val) |
| virtual int | get_formule_nb_variable (int num) |
| virtual std::string | get_formule_variable (int num, int num2) |
| virtual void | change_effort_suiv (int num, std::string suiv) |
| virtual void | change_valeur_ccf (int num, double val) |
| virtual void | ajouter_ccf (char *nom, double val, std::string suiv="NS") |
| virtual void | ajouter_ccf (char *nom, std::string formule, std::vector< std::string > &listvariable, std::string suiv="NS") |
| virtual void | ajouter_ccf (char *nom, unsigned long id, std::string suiv="NS") |
| virtual void | supprimer_ccf (int num) |
| virtual void | transfert_ccf (MG_ELEMENT_TOPOLOGIQUE &a1) |
| virtual void | copie_ccf (MG_ELEMENT_TOPOLOGIQUE &a1) |
| virtual bool | est_orthotrope_mecanique (void) |
| virtual std::string | get_idoriginal (void) |
| virtual void | change_idoriginal (std::string id) |
| virtual void | ajouter_contrainte (double val) |
| virtual int | get_nb_contrainte (void) |
| virtual double | get_contrainte (int i) |
Fonctions membres publiques hérités de MG_IDENTIFICATEUR | |
| MG_IDENTIFICATEUR (unsigned long num) | |
| MG_IDENTIFICATEUR () | |
| MG_IDENTIFICATEUR (MG_IDENTIFICATEUR &mdd) | |
| virtual | ~MG_IDENTIFICATEUR () |
| unsigned long | get_id () |
| void | change_id (unsigned long idtmp) |
| virtual void | get_fichier_dependant (std::vector< std::string > &liste_fichier) |
Attributs protégés | |
| MG_POINT * | point |
| std::vector< class MG_COSOMMET * > | lst_cosommet |
| class VCT_SOMMET * | vect |
| bool | pole |
Attributs protégés hérités de MG_ELEMENT_TOPOLOGIQUE | |
| TPL_SET< MG_ELEMENT_MAILLAGE * > | lien_maillage |
| TPL_LISTE_ENTITE< FEM_ELEMENT_MAILLAGE * > | lien_fem_maillage |
| int | nouveau_numero |
| std::string | idoriginal |
| TPL_MAP_ENTITE< MG_ELEMENT_TOPOLOGIQUE * > | lst_topo_sous_jacente |
| std::vector< CCF > | tabccf |
| std::vector< double > | contraintes |
Membres hérités additionnels | |
Types publics hérités de MG_ELEMENT_TOPOLOGIQUE | |
| enum | TYPE_ELEMENT_TOPOLOGIQUE { SOMMET =0 , ARETE =1 , FACE =2 , VOLUME =3 , COQUE =4 , POUTRE =5 } |
Fonctions membres publiques statiques hérités de MG_ELEMENT_TOPOLOGIQUE | |
| static void | change_pas_echantillon (int val) |
| static void | restaure_pas_echantillon (void) |
Fonctions membres protégées hérités de MG_ELEMENT_TOPOLOGIQUE | |
| virtual void | ini_param (void) |
Attributs protégés statiques hérités de MG_ELEMENT_TOPOLOGIQUE | |
| static int | pas_echantillon =20 |
| static double | epsilon_echantillon =1 |
| static double | angle_dev_echantillon =0.5 |
| static int | oldval_pas_echantillon =1 |
Définition à la ligne 35 du fichier mg_sommet.h.
| MG_SOMMET::MG_SOMMET | ( | std::string | idori, |
| unsigned long | num, | ||
| MG_POINT * | mgpt | ||
| ) |
Définition à la ligne 30 du fichier mg_sommet.cpp.
| MG_SOMMET::MG_SOMMET | ( | std::string | idori, |
| MG_POINT * | mgpt | ||
| ) |
Définition à la ligne 35 du fichier mg_sommet.cpp.
| MG_SOMMET::MG_SOMMET | ( | MG_SOMMET & | mdd | ) |
Définition à la ligne 41 du fichier mg_sommet.cpp.
|
virtual |
Définition à la ligne 46 du fichier mg_sommet.cpp.
Références vect.
|
virtual |
Définition à la ligne 59 du fichier mg_sommet.cpp.
Références lst_cosommet.
Référencé par MG_GEOMETRIE::ajouter_mg_cosommet(), VCT_MULTI_MODELE::fusionne_sommet(), et OCC_FONCTION_V2017::importer_TopoDS_Vertex().

| void MG_SOMMET::change_pole | ( | bool | val | ) |
Définition à la ligne 119 du fichier mg_sommet.cpp.
Références pole.
Référencé par MG_FILE::lire(), et MG_FILE::lire_MG_SOMMET().

|
virtual |
Implémente MG_ELEMENT_TOPOLOGIQUE.
Réimplémentée dans OCC_SOMMET, MG_SOMMET_NOEUD, et CAD4FE::MCVertex.
Définition à la ligne 129 du fichier mg_sommet.cpp.
Références MG_ELEMENT_TOPOLOGIQUE::enregistrer_ccf(), MG_IDENTIFICATEUR::get_id(), MG_ELEMENT_TOPOLOGIQUE::get_idoriginal(), MG_ELEMENT_TOPOLOGIQUE::get_nb_ccf(), MG_ELEMENT_TOPOLOGIQUE::get_type_ccf(), MG_ELEMENT_TOPOLOGIQUE::get_valeur_ccf(), point, et pole.
Référencé par OCC_SOMMET::enregistrer().


| bool MG_SOMMET::est_pole | ( | void | ) |
Définition à la ligne 115 du fichier mg_sommet.cpp.
Références pole.
Référencé par FCT_TAILLE_FEM_SOLUTION_GENERATEUR_MICROSTRUCTURE::echantillonnage_sommet_arete(), FCT_TAILLE_FEM_SOLUTION_GENERATEUR_MICROSTRUCTURE::echantillonnage_sommet_face(), FCT_TAILLE_FEM_SOLUTION_GENERATEUR_MICROSTRUCTURE::echantillonnage_sommet_sommet(), et MAILLEUR2D::initialise_front().

|
virtual |
Implémente MG_ELEMENT_TOPOLOGIQUE.
Réimplémentée dans MG_SOMMET_NOEUD.
Définition à la ligne 110 du fichier mg_sommet.cpp.
|
virtual |
Implémente MG_ELEMENT_TOPOLOGIQUE.
Définition à la ligne 124 du fichier mg_sommet.cpp.
Références MG_POINT::get_boite_3D(), et get_point().

|
virtual |
Implémente MG_ELEMENT_TOPOLOGIQUE.
Définition à la ligne 93 du fichier mg_sommet.cpp.
Référencé par MAILLEUR2D_INS_NOEUD::ins_point_withbc(), et MAILLEUR3D_COUCHE::maille().

|
virtual |
Définition à la ligne 88 du fichier mg_sommet.cpp.
Références lst_cosommet.
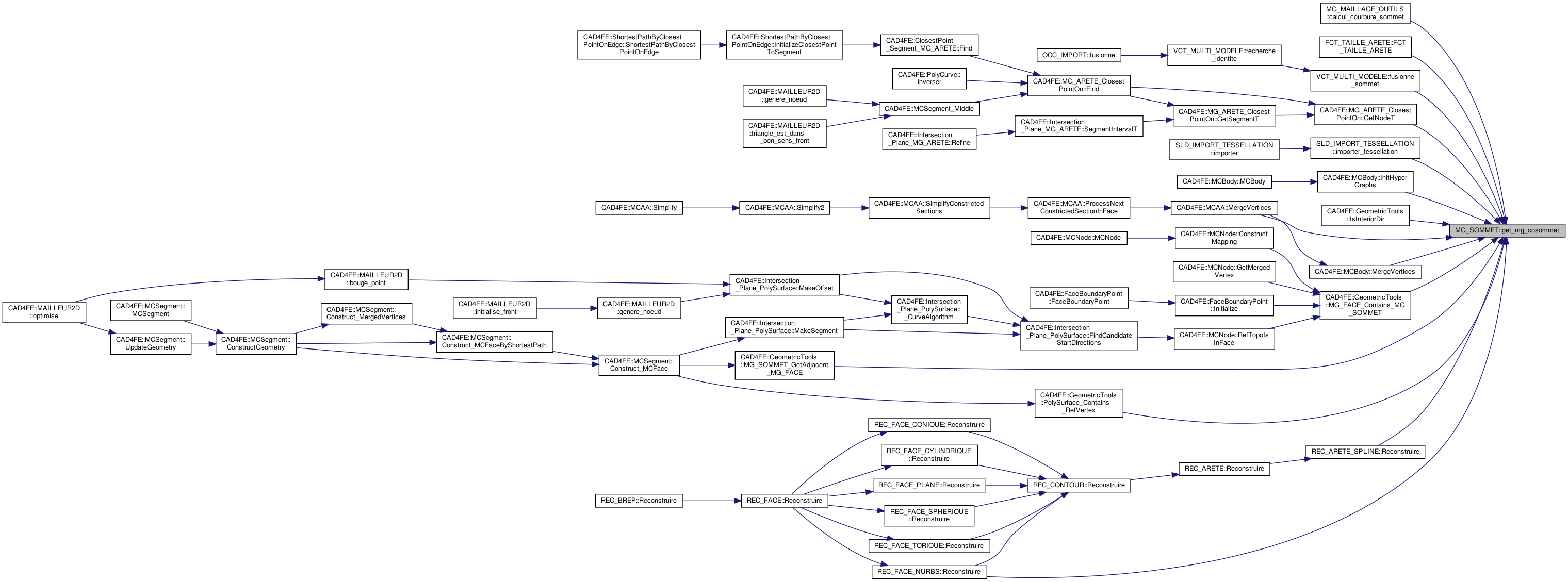
Référencé par MG_MAILLAGE_OUTILS::calcul_courbure_sommet(), FCT_TAILLE_ARETE::FCT_TAILLE_ARETE(), VCT_MULTI_MODELE::fusionne_sommet(), CAD4FE::MG_ARETE_ClosestPointOn::GetNodeT(), SLD_IMPORT_TESSELLATION::importer_tessellation(), CAD4FE::MCBody::InitHyperGraphs(), CAD4FE::GeometricTools::IsInteriorDir(), CAD4FE::MCAA::MergeVertices(), CAD4FE::MCBody::MergeVertices(), CAD4FE::GeometricTools::MG_FACE_Contains_MG_SOMMET(), CAD4FE::GeometricTools::MG_SOMMET_GetAdjacent_MG_FACE(), CAD4FE::GeometricTools::PolySurface_Contains_RefVertex(), REC_ARETE_SPLINE::Reconstruire(), et REC_FACE_NURBS::Reconstruire().

|
virtual |
Définition à la ligne 64 du fichier mg_sommet.cpp.
Références lst_cosommet.
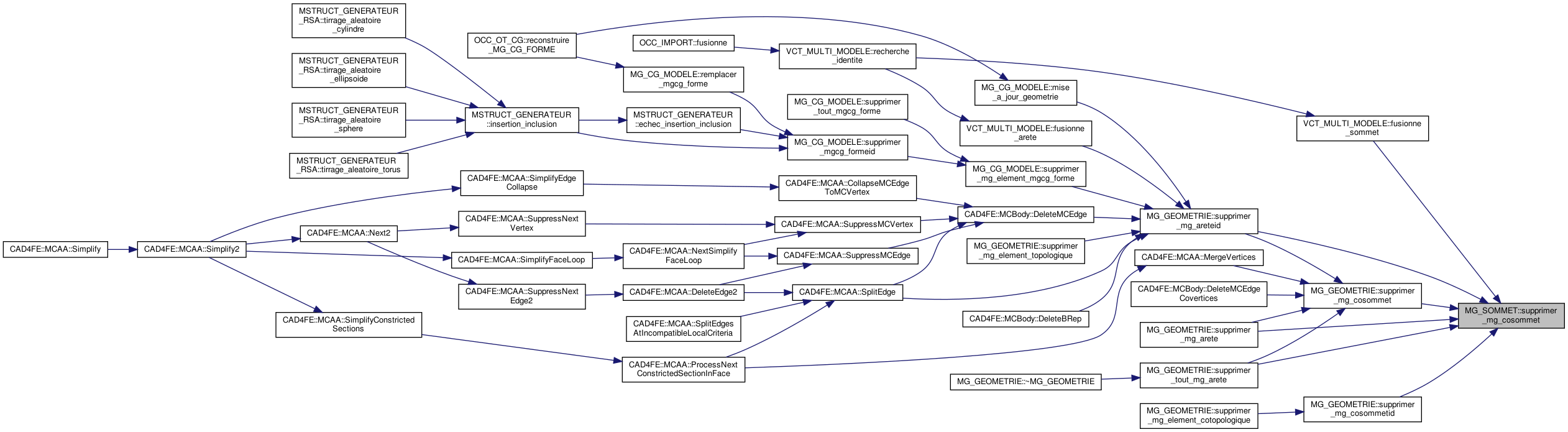
Référencé par MG_MAILLAGE_OUTILS::calcul_courbure_sommet(), VCT_MULTI_MODELE::fusionne_sommet(), CAD4FE::MG_ARETE_ClosestPointOn::GetNodeT(), SLD_IMPORT_TESSELLATION::importer_tessellation(), CAD4FE::MCBody::InitHyperGraphs(), CAD4FE::GeometricTools::IsInteriorDir(), CAD4FE::MCAA::MergeVertices(), CAD4FE::MCBody::MergeVertices(), CAD4FE::GeometricTools::MG_FACE_Contains_MG_SOMMET(), CAD4FE::GeometricTools::MG_SOMMET_GetAdjacent_MG_FACE(), CAD4FE::GeometricTools::PolySurface_Contains_RefVertex(), REC_ARETE_SPLINE::Reconstruire(), REC_FACE_NURBS::Reconstruire(), MG_GEOMETRIE::supprimer_mg_sommet(), et MG_GEOMETRIE::supprimer_mg_sommetid().

|
virtual |
Réimplémentée dans MG_SOMMET_NOEUD.
Définition à la ligne 52 du fichier mg_sommet.cpp.
Références point.
Référencé par CAD4FE::MCAA::_DebugTraditionnalMesh(), MAILLEUR0D::adapte(), CAD4FE::MCBody::AddMCVertex(), MSTRUCT_OUTILS::appliquer_conditions_limites(), CAD4FE::MCSegment::Construct_MCEdge(), CAD4FE::MCSegment::Construct_MCFace(), CAD4FE::MCSegment::Construct_MergedVertices(), FCT_TAILLE_FEM_SOLUTION_GENERATEUR_MICROSTRUCTURE::echantillonnage_sommet_arete(), FCT_TAILLE_FEM_SOLUTION_GENERATEUR_MICROSTRUCTURE::echantillonnage_sommet_face(), FCT_TAILLE_FEM_SOLUTION_GENERATEUR_MICROSTRUCTURE::echantillonnage_sommet_sommet(), CAD4FE::EdgeCollapseCriteria::EdgeLength(), MSTRUCT_VES::exporter_maillage_abaqus(), CAD4FE::ClosestPoint_Segment_MG_ARETE::Find(), MSTRUCT_GENERATEUR_POLYCRISTAUX::genere(), get_boite_3D(), OT_GEOMETRIE::get_map_mg_element_sous_jacent(), MG_BOUCLE::get_mg_coarete_precedente(), MG_BOUCLE::get_mg_coarete_suivante(), CAD4FE::MakeLoops::GetFaceLoops(), MG_EXPORT::gmsh41entities(), VCT_COMPARAISON::identifie_topologie_sous_jacente(), OCC_FONCTION_V2017::identifier_TopoDS_Vertex(), TOIBREP::importer_et_decouper(), SLD_IMPORT_TESSELLATION::importer_tessellation(), MAILLEUR2D::initialise_front(), CAD4FE::ShortestPathByClosestPointOnEdge::InitializeClosestPointToSegment(), CAD4FE::MCAA::InitializeFEMesh(), CAD4FE::PolyCurve::inverser(), CAD4FE::GeometricTools::IsInteriorDir(), CAD4FE::MAILLEUR1D::IsPointInRefVertex(), CAD4FE::MAILLEUR0D::maille(), MAILLEUR0D::maille(), MAILLEUR3D_COUCHE::maille(), MAILLEUR_PARTICULE_FINE::maille_cylindre(), MAILLEUR_PARTICULE_FINE::maille_sphere(), MG_COSOMMET::MG_COSOMMET(), CAD4FE::MakeLoops::PrintFaceNormalAtVertices(), CAD4FE::Intersection_Plane_MG_ARETE::Refine(), MG_MAILLAGE_OUTILS::SplitEdgeInMesh(), CAD4FE::SplitPolyCurve(), MAILLEUR2D::traite_pole(), CAD4FE::MCAA::VC_Init(), VCT_SOMMET::VCT_SOMMET(), MAILLEUR_BLOC::verif_noeud_sur_sommet(), et CAD4FE::VertexCriteria::VertexCriteria().

|
virtual |
Implémente MG_ELEMENT_TOPOLOGIQUE.
Définition à la ligne 83 du fichier mg_sommet.cpp.
Référencé par MG_ARETE::get_topologie_sousjacente().

|
virtual |
Implémente MG_ELEMENT_TOPOLOGIQUE.
Définition à la ligne 98 du fichier mg_sommet.cpp.
|
virtual |
Implémente MG_ELEMENT_TOPOLOGIQUE.
Définition à la ligne 103 du fichier mg_sommet.cpp.
Références vect.
Référencé par VCT_MULTI_MODELE::fusionne_sommet().

|
virtual |
Définition à la ligne 70 du fichier mg_sommet.cpp.
Références lst_cosommet.
Référencé par VCT_MULTI_MODELE::fusionne_sommet(), MG_GEOMETRIE::supprimer_mg_arete(), MG_GEOMETRIE::supprimer_mg_areteid(), MG_GEOMETRIE::supprimer_mg_cosommet(), MG_GEOMETRIE::supprimer_mg_cosommetid(), et MG_GEOMETRIE::supprimer_tout_mg_arete().

|
protected |
Définition à la ligne 59 du fichier mg_sommet.h.
Référencé par ajouter_mg_cosommet(), get_mg_cosommet(), get_nb_mg_cosommet(), et supprimer_mg_cosommet().
|
protected |
Définition à la ligne 58 du fichier mg_sommet.h.
Référencé par enregistrer(), et get_point().
|
protected |
Définition à la ligne 61 du fichier mg_sommet.h.
Référencé par change_pole(), enregistrer(), et est_pole().
|
protected |
Définition à la ligne 60 du fichier mg_sommet.h.
Référencé par get_vectorisation(), et ~MG_SOMMET().