![]() |
MAGiC
V5.0
Mailleurs Automatiques de Géometries intégrés à la Cao
|
#include <mg_arete.h>


Fonctions membres publiques | |
| MG_ARETE (std::string idori, unsigned long num, class MG_COSOMMET *mgcosom1, class MG_COSOMMET *mgcosom2, class MG_COURBE *crb, int sens) | |
| MG_ARETE (std::string idori, class MG_COSOMMET *mgcosom1, class MG_COSOMMET *mgcosom2, class MG_COURBE *crb, int sens) | |
| MG_ARETE (std::string idori, unsigned long num, class MG_COURBE *crb, int sens) | |
| MG_ARETE (std::string idori, class MG_COURBE *crb, int sens) | |
| MG_ARETE (MG_ARETE &mdd) | |
| virtual | ~MG_ARETE () |
| virtual void | changer_cosommet1 (class MG_COSOMMET *cosom) |
| virtual void | changer_cosommet2 (class MG_COSOMMET *cosom) |
| virtual class MG_COSOMMET * | get_cosommet1 (void) |
| virtual class MG_COSOMMET * | get_cosommet2 (void) |
| virtual class MG_COURBE * | get_courbe (void) |
| virtual int | get_orientation (void) |
| virtual void | ajouter_mg_coarete (class MG_COARETE *coarete) |
| virtual void | supprimer_mg_coarete (class MG_COARETE *coarete) |
| virtual int | get_nb_mg_coarete (void) |
| virtual MG_COARETE * | get_mg_coarete (int num) |
| virtual int | get_type (void) |
| virtual int | get_dimension (void) |
| virtual void | enregistrer (std::ostream &o, double version) |
| virtual void | evaluer (double t, double *xyz) |
| virtual void | deriver (double t, double *xyz) |
| virtual void | deriver_seconde (double t, double *ddxyz, double *dxyz=NULL, double *xyz=NULL) |
| virtual void | inverser (double &t, double *xyz, double precision=1e-6) |
| virtual double | get_M (double t) |
| virtual double | get_tmin (void) |
| virtual double | get_tmax (void) |
| virtual double | get_longueur (double t1, double t2, double precis=1e-6) |
| virtual void | get_param_NURBS (int &indx_premier_ptctr, TPL_LISTE_ENTITE< double > ¶m) |
| double | get_t (double t1, double t2, double lengh, double pas=0.001) |
| virtual VCT & | get_vectorisation (void) |
| virtual void | get_topologie_sousjacente (TPL_MAP_ENTITE< MG_ELEMENT_TOPOLOGIQUE * > *lst) |
| virtual bool | est_une_topo_element (void) |
| virtual BOITE_3D | get_boite_3D (void) |
| virtual void | recupere_resultat (class FEM_SOLUTION *sol, int numchamps, char *fichier) |
Fonctions membres publiques hérités de MG_ELEMENT_TOPOLOGIQUE | |
| MG_ELEMENT_TOPOLOGIQUE (std::string id) | |
| MG_ELEMENT_TOPOLOGIQUE (unsigned long num, std::string id) | |
| MG_ELEMENT_TOPOLOGIQUE (MG_ELEMENT_TOPOLOGIQUE &mdd) | |
| virtual | ~MG_ELEMENT_TOPOLOGIQUE () |
| virtual void | enregistrer_ccf (std::ostream &o, double version) |
| virtual void | enregistrer_contraintes (std::ostream &o, double version) |
| virtual int | est_topologie_sousjacente (MG_ELEMENT_TOPOLOGIQUE *ele) |
| virtual TPL_SET< MG_ELEMENT_MAILLAGE * > * | get_lien_maillage (void) |
| virtual TPL_LISTE_ENTITE< FEM_ELEMENT_MAILLAGE * > * | get_lien_fem_maillage (void) |
| virtual void | change_nouveau_numero (int num) |
| virtual int | get_nouveau_numero (void) |
| virtual char | get_formulation_ccf (int num) |
| virtual int | get_nb_ccf (void) |
| virtual void | get_type_ccf (int num, char *nom) |
| virtual int | get_num_ccf (char *nom) |
| virtual bool | get_formulation_ccf (char *nom, char &c) |
| virtual bool | get_valeur_ccf (char *nom, double &val) |
| virtual void | change_type_ccf (int num, char *nom) |
| virtual double | get_valeur_ccf (int num) |
| virtual std::string | get_effort_suiv (int num) |
| virtual std::string | get_formule_ccf (int num) |
| virtual unsigned long | get_id_ccf (int num) |
| virtual void | change_formule_ccf (int num, std::string val) |
| virtual void | change_id_ccf (int num, unsigned long val) |
| virtual int | get_formule_nb_variable (int num) |
| virtual std::string | get_formule_variable (int num, int num2) |
| virtual void | change_effort_suiv (int num, std::string suiv) |
| virtual void | change_valeur_ccf (int num, double val) |
| virtual void | ajouter_ccf (char *nom, double val, std::string suiv="NS") |
| virtual void | ajouter_ccf (char *nom, std::string formule, std::vector< std::string > &listvariable, std::string suiv="NS") |
| virtual void | ajouter_ccf (char *nom, unsigned long id, std::string suiv="NS") |
| virtual void | supprimer_ccf (int num) |
| virtual void | transfert_ccf (MG_ELEMENT_TOPOLOGIQUE &a1) |
| virtual void | copie_ccf (MG_ELEMENT_TOPOLOGIQUE &a1) |
| virtual bool | est_orthotrope_mecanique (void) |
| virtual std::string | get_idoriginal (void) |
| virtual void | change_idoriginal (std::string id) |
| virtual void | ajouter_contrainte (double val) |
| virtual int | get_nb_contrainte (void) |
| virtual double | get_contrainte (int i) |
Fonctions membres publiques hérités de MG_IDENTIFICATEUR | |
| MG_IDENTIFICATEUR (unsigned long num) | |
| MG_IDENTIFICATEUR () | |
| MG_IDENTIFICATEUR (MG_IDENTIFICATEUR &mdd) | |
| virtual | ~MG_IDENTIFICATEUR () |
| unsigned long | get_id () |
| void | change_id (unsigned long idtmp) |
| virtual void | get_fichier_dependant (std::vector< std::string > &liste_fichier) |
Fonctions membres protégées | |
| void | get_intersection (double t1, double t2, double *point_iners) |
Fonctions membres protégées hérités de MG_ELEMENT_TOPOLOGIQUE | |
| virtual void | ini_param (void) |
Attributs protégés | |
| class MG_COSOMMET * | cosommet1 |
| class MG_COSOMMET * | cosommet2 |
| class MG_COURBE * | courbe |
| int | orientation |
| std::vector< class MG_COARETE * > | lst_coarete |
| class VCT_ARETE * | vect |
Attributs protégés hérités de MG_ELEMENT_TOPOLOGIQUE | |
| TPL_SET< MG_ELEMENT_MAILLAGE * > | lien_maillage |
| TPL_LISTE_ENTITE< FEM_ELEMENT_MAILLAGE * > | lien_fem_maillage |
| int | nouveau_numero |
| std::string | idoriginal |
| TPL_MAP_ENTITE< MG_ELEMENT_TOPOLOGIQUE * > | lst_topo_sous_jacente |
| std::vector< CCF > | tabccf |
| std::vector< double > | contraintes |
Membres hérités additionnels | |
Types publics hérités de MG_ELEMENT_TOPOLOGIQUE | |
| enum | TYPE_ELEMENT_TOPOLOGIQUE { SOMMET =0 , ARETE =1 , FACE =2 , VOLUME =3 , COQUE =4 , POUTRE =5 } |
Fonctions membres publiques statiques hérités de MG_ELEMENT_TOPOLOGIQUE | |
| static void | change_pas_echantillon (int val) |
| static void | restaure_pas_echantillon (void) |
Attributs protégés statiques hérités de MG_ELEMENT_TOPOLOGIQUE | |
| static int | pas_echantillon =20 |
| static double | epsilon_echantillon =1 |
| static double | angle_dev_echantillon =0.5 |
| static int | oldval_pas_echantillon =1 |
Définition à la ligne 36 du fichier mg_arete.h.
| MG_ARETE::MG_ARETE | ( | std::string | idori, |
| unsigned long | num, | ||
| class MG_COSOMMET * | mgcosom1, | ||
| class MG_COSOMMET * | mgcosom2, | ||
| class MG_COURBE * | crb, | ||
| int | sens | ||
| ) |
Définition à la ligne 35 du fichier mg_arete.cpp.
| MG_ARETE::MG_ARETE | ( | std::string | idori, |
| class MG_COSOMMET * | mgcosom1, | ||
| class MG_COSOMMET * | mgcosom2, | ||
| class MG_COURBE * | crb, | ||
| int | sens | ||
| ) |
Définition à la ligne 39 du fichier mg_arete.cpp.
| MG_ARETE::MG_ARETE | ( | std::string | idori, |
| unsigned long | num, | ||
| class MG_COURBE * | crb, | ||
| int | sens | ||
| ) |
Définition à la ligne 47 du fichier mg_arete.cpp.
| MG_ARETE::MG_ARETE | ( | std::string | idori, |
| class MG_COURBE * | crb, | ||
| int | sens | ||
| ) |
Définition à la ligne 52 du fichier mg_arete.cpp.
| MG_ARETE::MG_ARETE | ( | MG_ARETE & | mdd | ) |
Définition à la ligne 43 du fichier mg_arete.cpp.
|
virtual |
Définition à la ligne 67 du fichier mg_arete.cpp.
Références vect.
|
virtual |
Définition à la ligne 101 du fichier mg_arete.cpp.
Références lst_coarete.
Référencé par MG_GEOMETRIE::ajouter_mg_coarete(), VCT_MULTI_MODELE::fusionne_arete(), et OCC_FONCTION_V2017::importer_TopoDS_Edge().

|
virtual |
Définition à la ligne 73 du fichier mg_arete.cpp.
Références cosommet1.
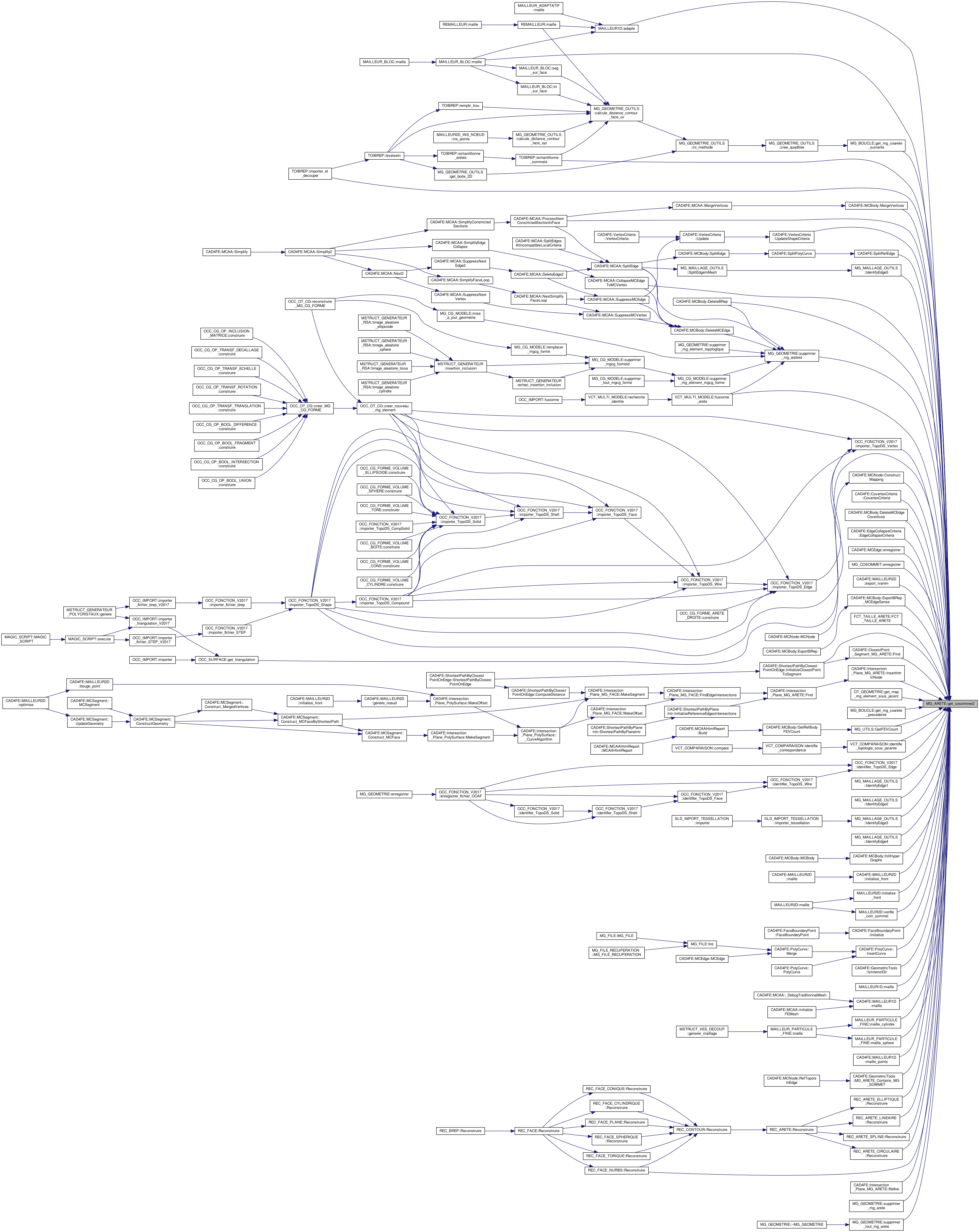
Référencé par CAD4FE::MCBody::AddMCEdgeCovertices(), ACIS_IMPORT::importer(), SLD_IMPORT::importer(), STEP_IMPORT::importer(), OCC_IMPORT::importer(), OCC_FONCTION_V2017::importer_TopoDS_Vertex(), MG_FILE::lire(), CAD4FE::MCBody::MergeVertices(), et CAD4FE::SplitRefEdge().

|
virtual |
Définition à la ligne 77 du fichier mg_arete.cpp.
Références cosommet2.
Référencé par CAD4FE::MCBody::AddMCEdgeCovertices(), ACIS_IMPORT::importer(), SLD_IMPORT::importer(), STEP_IMPORT::importer(), OCC_IMPORT::importer(), OCC_FONCTION_V2017::importer_TopoDS_Vertex(), MG_FILE::lire(), CAD4FE::MCBody::MergeVertices(), et CAD4FE::SplitRefEdge().

|
virtual |
Définition à la ligne 149 du fichier mg_arete.cpp.
Références courbe, MG_COURBE::deriver(), MG_COURBE::get_tmax(), MG_COURBE::get_tmin(), MEME_SENS, et orientation.
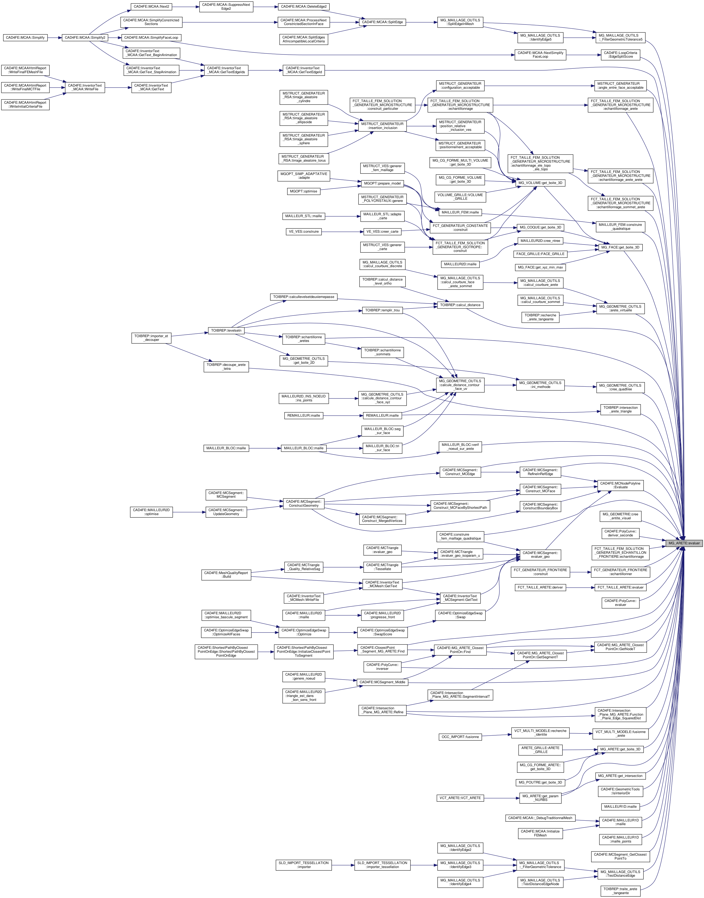
Référencé par MG_GEOMETRIE_OUTILS::arete_virtuelle(), TOIBREP::calcul_distance_level_ortho(), MG_GEOMETRIE_OUTILS::cree_quadtree(), CAD4FE::Intersection_Plane_MG_ARETE::Derivative_Plane_Edge_SquaredDist(), CAD4FE::PolyCurve::deriver(), CAD4FE::PolyCurve::deriver_seconde(), FCT_GENERATEUR_FRONTIERE::echantillonner(), equation_longueur(), CAD4FE::MCNodePolyline::Evaluate(), FCT_TAILLE_ARETE::evaluer_decompose(), VCT_MULTI_MODELE::fusionne_arete(), get_intersection(), MG_BOUCLE::get_mg_coarete_precedente(), MG_BOUCLE::get_mg_coarete_suivante(), get_t(), CAD4FE::MAILLEUR2D::initialise_front(), MAILLEUR2D::initialise_front(), CAD4FE::FaceBoundaryPoint::Initialize(), MAILLEUR3D_COUCHE::insere_segment_orientant(), TOIBREP::intersection_arete_triangle(), CAD4FE::GeometricTools::IsInteriorDir(), MG_IMPORT::maillage_gmsh(), MAILLEUR_BLOC::maille(), REMAILLEUR::maille(), MAILLEUR1D::maille(), CAD4FE::MAILLEUR1D::maille(), TOIBREP::recherche_interieur_face(), et recupere_resultat().


|
virtual |
Définition à la ligne 161 du fichier mg_arete.cpp.
Références courbe, MG_COURBE::deriver_seconde(), MG_COURBE::get_tmax(), MG_COURBE::get_tmin(), MEME_SENS, et orientation.
Référencé par TOIBREP::calcul_distance(), MAILLEUR1D::maille(), et CAD4FE::MAILLEUR1D::maille().


|
virtual |
Implémente MG_ELEMENT_TOPOLOGIQUE.
Réimplémentée dans OCC_ARETE, MG_ARETE_ELEMENT, et CAD4FE::MCEdge.
Définition à la ligne 251 du fichier mg_arete.cpp.
Références cosommet1, cosommet2, courbe, MG_ELEMENT_TOPOLOGIQUE::enregistrer_ccf(), MG_IDENTIFICATEUR::get_id(), MG_ELEMENT_TOPOLOGIQUE::get_idoriginal(), MG_ELEMENT_TOPOLOGIQUE::get_nb_ccf(), MG_ELEMENT_TOPOLOGIQUE::get_type_ccf(), MG_ELEMENT_TOPOLOGIQUE::get_valeur_ccf(), et orientation.
Référencé par OCC_ARETE::enregistrer().


|
virtual |
Implémente MG_ELEMENT_TOPOLOGIQUE.
Réimplémentée dans MG_ARETE_ELEMENT.
Définition à la ligne 111 du fichier mg_arete.cpp.
Référencé par MG_GEOMETRIE::supprimer_tout_mg_arete().

|
virtual |
Définition à la ligne 143 du fichier mg_arete.cpp.
Références courbe, MG_COURBE::evaluer(), MG_COURBE::get_tmax(), MG_COURBE::get_tmin(), MEME_SENS, et orientation.
Référencé par MG_MAILLAGE_OUTILS::_FilterGeometricTolerance5(), MSTRUCT_GENERATEUR::angle_entre_face_acceptable(), MG_GEOMETRIE_OUTILS::arete_virtuelle(), TOIBREP::calcul_distance(), CAD4FE::MCSegment::Construct_MCEdge(), CAD4FE::construire_fem_maillage_quadratique(), MAILLEUR_FEM::construire_quadratique(), MG_GEOMETRIE::cree_entite_visuel(), MG_GEOMETRIE_OUTILS::cree_quadtree(), CAD4FE::PolyCurve::deriver_seconde(), FCT_TAILLE_FEM_SOLUTION_GENERATEUR_ECHANTILLON_FRONTIERE::echantillonnage(), FCT_TAILLE_FEM_SOLUTION_GENERATEUR_MICROSTRUCTURE::echantillonnage_arete(), FCT_TAILLE_FEM_SOLUTION_GENERATEUR_MICROSTRUCTURE::echantillonnage_arete_arete(), FCT_TAILLE_FEM_SOLUTION_GENERATEUR_MICROSTRUCTURE::echantillonnage_sommet_arete(), TOIBREP::echantillonne_aretes(), FCT_GENERATEUR_FRONTIERE::echantillonner(), CAD4FE::LoopCriteria::EdgeSplitScore(), CAD4FE::MCNodePolyline::Evaluate(), FCT_TAILLE_ARETE::evaluer(), CAD4FE::PolyCurve::evaluer(), CAD4FE::ClosestPoint_Segment_MG_ARETE::Find(), CAD4FE::MG_ARETE_ClosestPointOn::Find(), CAD4FE::Intersection_Plane_MG_ARETE::Function_Plane_Edge_SquaredDist(), VCT_MULTI_MODELE::fusionne_arete(), get_boite_3D(), MG_FACE::get_boite_3D(), get_intersection(), get_param_NURBS(), CAD4FE::MG_ARETE_ClosestPointOn::GetNodeT(), CAD4FE::InventorText_MCAA::GetTextEdgeId(), TOIBREP::intersection_arete_triangle(), CAD4FE::PolyCurve::inverser(), CAD4FE::GeometricTools::IsInteriorDir(), REMAILLEUR::maille(), MAILLEUR1D::maille(), CAD4FE::MAILLEUR1D::maille(), CAD4FE::MAILLEUR1D::maille_points(), CAD4FE::MCSegment_GetClosestPointTo(), CAD4FE::MCSegment_Middle(), CAD4FE::Intersection_Plane_MG_ARETE::Refine(), CAD4FE::MCSegment::RefineInRefEdge(), MG_MAILLAGE_OUTILS::TestDistanceEdge(), TOIBREP::traite_arete_tangeante(), et MAILLEUR_BLOC::verif_noeud_sur_arete().


|
virtual |
Implémente MG_ELEMENT_TOPOLOGIQUE.
Définition à la ligne 116 du fichier mg_arete.cpp.
Références evaluer(), get_tmax(), get_tmin(), et MG_ELEMENT_TOPOLOGIQUE::pas_echantillon.
Référencé par ARETE_GRILLE::ARETE_GRILLE(), MG_CG_FORME_ARETE::get_boite_3D(), et MG_POUTRE::get_boite_3D().


|
virtual |
Définition à la ligne 81 du fichier mg_arete.cpp.
Références cosommet1.
Référencé par MAILLEUR1D::adapte(), CAD4FE::MCAA::CollapseMCEdgeToMCVertex(), CAD4FE::MCNode::ConstructMapping(), CAD4FE::CovertexCriteria::CovertexCriteria(), CAD4FE::MCBody::DeleteBRep(), CAD4FE::MCBody::DeleteMCEdgeCovertices(), TOIBREP::echantillonne_sommets(), CAD4FE::EdgeCollapseCriteria::EdgeCollapseCriteria(), CAD4FE::MCEdge::enregistrer(), MG_COSOMMET::enregistrer(), CAD4FE::MAILLEUR2D::export_ivanim(), CAD4FE::MCBody::ExportBRep_MCEdgeSense(), FCT_TAILLE_ARETE::FCT_TAILLE_ARETE(), CAD4FE::ClosestPoint_Segment_MG_ARETE::Find(), VCT_MULTI_MODELE::fusionne_arete(), MSTRUCT_GENERATEUR_POLYCRISTAUX::genere(), OT_GEOMETRIE::get_map_mg_element_sous_jacent(), MG_BOUCLE::get_mg_coarete_precedente(), MG_BOUCLE::get_mg_coarete_suivante(), OCC_SURFACE::get_triangulation(), MG_UTILS::GetFEVCount(), VCT_COMPARAISON::identifie_topologie_sous_jacente(), OCC_FONCTION_V2017::identifier_TopoDS_Edge(), MG_MAILLAGE_OUTILS::IdentifyEdge1(), MG_MAILLAGE_OUTILS::IdentifyEdge2(), MG_MAILLAGE_OUTILS::IdentifyEdge3(), MG_MAILLAGE_OUTILS::IdentifyEdge4(), MG_MAILLAGE_OUTILS::IdentifyEdge5(), TOIBREP::importer_et_decouper(), OCC_FONCTION_V2017::importer_TopoDS_Vertex(), CAD4FE::MCBody::InitHyperGraphs(), CAD4FE::MAILLEUR2D::initialise_front(), MAILLEUR2D::initialise_front(), CAD4FE::FaceBoundaryPoint::Initialize(), CAD4FE::ShortestPathByClosestPointOnEdge::InitializeClosestPointToSegment(), CAD4FE::PolyCurve::InsertCurve(), CAD4FE::Intersection_Plane_MG_ARETE::InsertIntrInNode(), CAD4FE::GeometricTools::IsInteriorDir(), MAILLEUR_BLOC::maille(), MAILLEUR1D::maille(), CAD4FE::MAILLEUR1D::maille(), MAILLEUR_PARTICULE_FINE::maille_cylindre(), CAD4FE::MAILLEUR1D::maille_points(), MAILLEUR_PARTICULE_FINE::maille_sphere(), CAD4FE::MCBody::MergeVertices(), CAD4FE::GeometricTools::MG_ARETE_Contains_MG_SOMMET(), CAD4FE::MCAA::ProcessNextConstrictedSectionInFace(), REC_ARETE_CIRCULAIRE::Reconstruire(), REC_ARETE_ELLIPTIQUE::Reconstruire(), REC_ARETE_LINEAIRE::Reconstruire(), REC_ARETE_SPLINE::Reconstruire(), REC_FACE_NURBS::Reconstruire(), CAD4FE::PolyCurve::RefEdge_GetS(), CAD4FE::PolyCurve::RefEdge_GetT(), CAD4FE::Intersection_Plane_MG_ARETE::Refine(), CAD4FE::SplitRefEdge(), MG_GEOMETRIE::supprimer_mg_arete(), MG_GEOMETRIE::supprimer_mg_areteid(), MG_GEOMETRIE::supprimer_tout_mg_arete(), CAD4FE::VertexCriteria::UpdateShapeCriteria(), et MAILLEUR2D::verifie_coin_sommet().

|
virtual |
Définition à la ligne 85 du fichier mg_arete.cpp.
Références cosommet2.
Référencé par MAILLEUR1D::adapte(), CAD4FE::MCAA::CollapseMCEdgeToMCVertex(), CAD4FE::MCNode::ConstructMapping(), CAD4FE::CovertexCriteria::CovertexCriteria(), CAD4FE::MCBody::DeleteBRep(), CAD4FE::MCBody::DeleteMCEdgeCovertices(), TOIBREP::echantillonne_sommets(), CAD4FE::EdgeCollapseCriteria::EdgeCollapseCriteria(), CAD4FE::MCEdge::enregistrer(), MG_COSOMMET::enregistrer(), CAD4FE::MAILLEUR2D::export_ivanim(), CAD4FE::MCBody::ExportBRep_MCEdgeSense(), FCT_TAILLE_ARETE::FCT_TAILLE_ARETE(), CAD4FE::ClosestPoint_Segment_MG_ARETE::Find(), VCT_MULTI_MODELE::fusionne_arete(), OT_GEOMETRIE::get_map_mg_element_sous_jacent(), MG_BOUCLE::get_mg_coarete_precedente(), MG_BOUCLE::get_mg_coarete_suivante(), OCC_SURFACE::get_triangulation(), MG_UTILS::GetFEVCount(), VCT_COMPARAISON::identifie_topologie_sous_jacente(), OCC_FONCTION_V2017::identifier_TopoDS_Edge(), MG_MAILLAGE_OUTILS::IdentifyEdge1(), MG_MAILLAGE_OUTILS::IdentifyEdge2(), MG_MAILLAGE_OUTILS::IdentifyEdge3(), MG_MAILLAGE_OUTILS::IdentifyEdge4(), MG_MAILLAGE_OUTILS::IdentifyEdge5(), TOIBREP::importer_et_decouper(), OCC_FONCTION_V2017::importer_TopoDS_Vertex(), CAD4FE::MCBody::InitHyperGraphs(), CAD4FE::MAILLEUR2D::initialise_front(), MAILLEUR2D::initialise_front(), CAD4FE::FaceBoundaryPoint::Initialize(), CAD4FE::ShortestPathByClosestPointOnEdge::InitializeClosestPointToSegment(), CAD4FE::PolyCurve::InsertCurve(), CAD4FE::Intersection_Plane_MG_ARETE::InsertIntrInNode(), CAD4FE::GeometricTools::IsInteriorDir(), MAILLEUR_BLOC::maille(), MAILLEUR1D::maille(), CAD4FE::MAILLEUR1D::maille(), MAILLEUR_PARTICULE_FINE::maille_cylindre(), CAD4FE::MAILLEUR1D::maille_points(), MAILLEUR_PARTICULE_FINE::maille_sphere(), CAD4FE::MCBody::MergeVertices(), CAD4FE::GeometricTools::MG_ARETE_Contains_MG_SOMMET(), CAD4FE::MCAA::ProcessNextConstrictedSectionInFace(), REC_ARETE_CIRCULAIRE::Reconstruire(), REC_ARETE_ELLIPTIQUE::Reconstruire(), REC_ARETE_LINEAIRE::Reconstruire(), REC_ARETE_SPLINE::Reconstruire(), REC_FACE_NURBS::Reconstruire(), CAD4FE::Intersection_Plane_MG_ARETE::Refine(), CAD4FE::SplitRefEdge(), MG_GEOMETRIE::supprimer_mg_arete(), MG_GEOMETRIE::supprimer_mg_areteid(), MG_GEOMETRIE::supprimer_tout_mg_arete(), CAD4FE::VertexCriteria::UpdateShapeCriteria(), et MAILLEUR2D::verifie_coin_sommet().

|
virtual |
Définition à la ligne 89 du fichier mg_arete.cpp.
Références courbe.
Référencé par MAILLEUR1D::adapte(), MSTRUCT_GENERATEUR::angle_entre_face_acceptable(), CAD4FE::ShortestPathByClosestPointOnEdge::ComputeDistance(), CAD4FE::MCSegment::Construct_MCEdge(), CAD4FE::MCNode::ConstructMapping(), CAD4FE::construire_fem_maillage_quadratique(), MAILLEUR_FEM::construire_quadratique(), CAD4FE::CovertexCriteria::CovertexCriteria(), REMAILLEUR::cree_bloc_maille(), CAD4FE::MCNodePolyline::Distance(), CAD4FE::MCEdge::enregistrer(), CAD4FE::MCNodePolyline::Evaluate(), CAD4FE::MG_ARETE_ClosestPointOn::Find(), VCT_MULTI_MODELE::fusionne_arete(), OT_GEOMETRIE::get_map_mg_element_sous_jacent(), CAD4FE::MG_ARETE_ClosestPointOn::GetNodeT(), CAD4FE::MCEdge::GetPolyCurve(), VCT_COMPARAISON::identifie_topologie_sous_jacente(), OCC_FONCTION_V2017::identifier_TopoDS_Edge(), TOIBREP::intersection_arete_triangle(), REMAILLEUR::maille(), CAD4FE::MAILLEUR1D::maille(), MAILLEUR_PARTICULE_FINE::maille_cylindre(), CAD4FE::MAILLEUR1D::maille_points(), MAILLEUR_PARTICULE_FINE::maille_sphere(), CAD4FE::MCSegment_GetClosestPointTo(), REC_ARETE::Reconstruire(), REC_ARETE_CIRCULAIRE::Reconstruire(), REC_ARETE_ELLIPTIQUE::Reconstruire(), recupere_resultat(), CAD4FE::PolyCurve::RefEdge_GetS(), CAD4FE::Intersection_Plane_MG_ARETE::Refine(), CAD4FE::MCSegment::RefineInRefEdge(), CAD4FE::Intersection_Plane_MG_ARETE::SegmentIntervalT(), CAD4FE::SplitRefEdge(), VCT_COMPARAISON::trouve_modification_partielle(), MAILLEUR_BLOC::verif_noeud_sur_arete(), et CAD4FE::PolyCurve::VerifyRefEdgeT().

|
virtual |
Implémente MG_ELEMENT_TOPOLOGIQUE.
Définition à la ligne 239 du fichier mg_arete.cpp.
|
protected |
Définition à la ligne 276 du fichier mg_arete.cpp.
Références a, deriver(), evaluer(), et f().
Référencé par get_param_NURBS().


|
virtual |
Définition à la ligne 193 du fichier mg_arete.cpp.
Références courbe, MG_COURBE::get_longueur(), MG_COURBE::get_tmax(), MG_COURBE::get_tmin(), MEME_SENS, et orientation.
Référencé par MG_MAILLAGE_OUTILS::_FilterGeometricTolerance(), CAD4FE::ShortestPathByClosestPointOnEdge::ComputeDistance(), CAD4FE::MCNodePolyline::Distance(), FCT_TAILLE_ARETE::FCT_TAILLE_ARETE(), MSTRUCT_GENERATEUR_POLYCRISTAUX::genere(), get_param_NURBS(), CAD4FE::PolyCurve::GetLength(), CAD4FE::PolyCurve::RefEdge_GetS(), et MG_MAILLAGE_OUTILS::SplitEdgeInMesh().


|
virtual |
Définition à la ligne 205 du fichier mg_arete.cpp.
Références courbe, MG_COURBE::get_M(), MG_COURBE::get_tmax(), MG_COURBE::get_tmin(), MEME_SENS, et orientation.
Référencé par MG_GEOMETRIE_OUTILS::cree_quadtree(), FCT_TAILLE_FEM_SOLUTION_GENERATEUR_ECHANTILLON_FRONTIERE::echantillonnage(), FCT_TAILLE_FEM_SOLUTION_GENERATEUR_MICROSTRUCTURE::echantillonnage_arete(), FCT_GENERATEUR_FRONTIERE::echantillonner(), et FCT_TAILLE_ARETE::evaluer().


|
virtual |
Définition à la ligne 228 du fichier mg_arete.cpp.
Références lst_coarete.
Référencé par MSTRUCT_GENERATEUR::angle_entre_face_acceptable(), MG_GEOMETRIE_OUTILS::arete_virtuelle(), MG_MAILLAGE_OUTILS::calcul_courbure_arete_nonvirtuelle(), MG_MAILLAGE_OUTILS::calcul_courbure_sommet(), TOIBREP::calcul_distance_level_ortho(), MG_GEOMETRIE_OUTILS::calcule_distance_contour_face_uv(), CAD4FE::MCSegment::Construct_MCEdge(), CAD4FE::MCSegment::Construct_MCFace(), CAD4FE::MCSegment::Construct_MCFaceByShortestPath(), CAD4FE::MCNode::ConstructMapping(), CAD4FE::PolySurface::Contains(), FCT_TAILLE_FEM_SOLUTION_GENERATEUR_ECHANTILLON_FRONTIERE::echantillonnage(), FCT_GENERATEUR_FRONTIERE::echantillonner(), FCT_TAILLE_ARETE::evaluer(), CAD4FE::MCBody::ExportBRep_MCEdgeSense(), CAD4FE::MCSegment::Find_MCFace(), CAD4FE::Intersection_Plane_MG_FACE::FindEdgeIntersections(), VCT_MULTI_MODELE::fusionne_arete(), SLD_IMPORT_TESSELLATION::importer_tessellation(), CAD4FE::MCBody::InitHyperGraphs(), CAD4FE::FaceBoundaryPoint::Initialize(), CAD4FE::MCEdge::IsInterior(), CAD4FE::GeometricTools::IsInteriorDir(), CAD4FE::GeometricTools::MCFace_MCEdgeDir_IsInterior(), CAD4FE::MCSegment_Middle(), CAD4FE::GeometricTools::MG_FACE_Contains_MG_ARETE(), CAD4FE::GeometricTools::MG_FACE_Contains_MG_SOMMET(), CAD4FE::GeometricTools::MG_SOMMET_GetAdjacent_MG_FACE(), CAD4FE::GeometricTools::PolySurface_Contains_RefVertex(), TOIBREP::recherche_interieur_face(), REC_ARETE::Reconstruire(), REC_ARETE_SPLINE::Reconstruire(), REC_FACE_NURBS::Reconstruire(), CAD4FE::MCSegment::RefineInRefEdge(), et TOIBREP::remplir_trou_tangeant().

|
virtual |
Définition à la ligne 106 du fichier mg_arete.cpp.
Références lst_coarete.
Référencé par MSTRUCT_GENERATEUR::angle_entre_face_acceptable(), MG_GEOMETRIE_OUTILS::arete_virtuelle(), MG_MAILLAGE_OUTILS::calcul_courbure_arete_nonvirtuelle(), MG_MAILLAGE_OUTILS::calcul_courbure_sommet(), MG_GEOMETRIE_OUTILS::calcule_distance_contour_face_uv(), CAD4FE::MCSegment::Construct_MCEdge(), CAD4FE::MCSegment::Construct_MCFace(), CAD4FE::MCSegment::Construct_MCFaceByShortestPath(), CAD4FE::MCNode::ConstructMapping(), CAD4FE::PolySurface::Contains(), FCT_TAILLE_FEM_SOLUTION_GENERATEUR_ECHANTILLON_FRONTIERE::echantillonnage(), FCT_GENERATEUR_FRONTIERE::echantillonner(), FCT_TAILLE_ARETE::evaluer(), CAD4FE::MCBody::ExportBRep_MCEdgeSense(), CAD4FE::MCSegment::Find_MCFace(), CAD4FE::Intersection_Plane_MG_FACE::FindEdgeIntersections(), VCT_MULTI_MODELE::fusionne_arete(), SLD_IMPORT_TESSELLATION::importer_tessellation(), CAD4FE::MCBody::InitHyperGraphs(), CAD4FE::FaceBoundaryPoint::Initialize(), CAD4FE::MCEdge::IsInterior(), CAD4FE::GeometricTools::IsInteriorDir(), CAD4FE::GeometricTools::MCFace_MCEdgeDir_IsInterior(), CAD4FE::MCSegment_Middle(), CAD4FE::GeometricTools::MG_FACE_Contains_MG_ARETE(), CAD4FE::GeometricTools::MG_FACE_Contains_MG_SOMMET(), CAD4FE::GeometricTools::MG_SOMMET_GetAdjacent_MG_FACE(), CAD4FE::GeometricTools::PolySurface_Contains_RefVertex(), REC_ARETE::Reconstruire(), REC_ARETE_SPLINE::Reconstruire(), REC_FACE_NURBS::Reconstruire(), CAD4FE::MCSegment::RefineInRefEdge(), MG_GEOMETRIE::supprimer_mg_arete(), et MG_GEOMETRIE::supprimer_mg_areteid().

|
virtual |
Définition à la ligne 93 du fichier mg_arete.cpp.
Références orientation.
Référencé par CAD4FE::MCEdge::enregistrer(), et CAD4FE::SplitRefEdge().

|
virtual |
Définition à la ligne 361 du fichier mg_arete.cpp.
Références TPL_LISTE_ENTITE< X >::ajouter(), GEOMETRIE::CONST::Co_BSPLINE, GEOMETRIE::CONST::Co_CIRCLE, GEOMETRIE::CONST::Co_ELLIPSE, GEOMETRIE::CONST::Co_LINE, courbe, OPERATEUR::egal(), evaluer(), get_intersection(), get_longueur(), MG_COURBE::get_param_NURBS(), get_t(), get_tmax(), get_tmin(), et MG_COURBE::get_type_geometrique().
Référencé par VCT_ARETE::VCT_ARETE().


| double MG_ARETE::get_t | ( | double | t1, |
| double | t2, | ||
| double | lengh, | ||
| double | pas = 0.001 |
||
| ) |
Définition à la ligne 575 du fichier mg_arete.cpp.
Références deriver(), integrale::li, sqrt(), et integrale::ti.
Référencé par get_param_NURBS().


|
virtual |
Définition à la ligne 184 du fichier mg_arete.cpp.
Références cosommet1, cosommet2, courbe, MG_COURBE::est_periodique(), MG_COURBE::get_periode(), et MG_COSOMMET::get_t().
Référencé par MG_MAILLAGE_OUTILS::_FilterGeometricTolerance(), MG_MAILLAGE_OUTILS::_FilterGeometricTolerance5(), MAILLEUR1D::adapte(), MSTRUCT_GENERATEUR::angle_entre_face_acceptable(), MG_GEOMETRIE_OUTILS::arete_virtuelle(), TOIBREP::calcul_distance(), CAD4FE::ShortestPathByClosestPointOnEdge::ComputeDistance(), CAD4FE::MCSegment::Construct_MCEdge(), CAD4FE::CovertexCriteria::CovertexCriteria(), MG_GEOMETRIE::cree_entite_visuel(), MG_GEOMETRIE_OUTILS::cree_quadtree(), TOIBREP::decoupe_arete_tetra(), CAD4FE::MCNodePolyline::Distance(), FCT_TAILLE_FEM_SOLUTION_GENERATEUR_ECHANTILLON_FRONTIERE::echantillonnage(), FCT_TAILLE_FEM_SOLUTION_GENERATEUR_MICROSTRUCTURE::echantillonnage_arete(), FCT_TAILLE_FEM_SOLUTION_GENERATEUR_MICROSTRUCTURE::echantillonnage_arete_arete(), FCT_TAILLE_FEM_SOLUTION_GENERATEUR_MICROSTRUCTURE::echantillonnage_sommet_arete(), TOIBREP::echantillonne_aretes(), FCT_GENERATEUR_FRONTIERE::echantillonner(), FCT_TAILLE_ARETE::FCT_TAILLE_ARETE(), CAD4FE::ClosestPoint_Segment_MG_ARETE::Find(), CAD4FE::MG_ARETE_ClosestPointOn::Find(), MSTRUCT_GENERATEUR_POLYCRISTAUX::genere(), get_boite_3D(), MG_FACE::get_boite_3D(), MG_BOUCLE::get_mg_coarete_precedente(), MG_BOUCLE::get_mg_coarete_suivante(), get_param_NURBS(), CAD4FE::PolyCurve::GetLength(), CAD4FE::MG_ARETE_ClosestPointOn::GetNodeT(), CAD4FE::InventorText_MCAA::GetTextEdgeId(), MAILLEUR2D::initialise_front(), TOIBREP::intersection_arete_triangle(), CAD4FE::PolyCurve::inverser(), MAILLEUR_BLOC::maille(), MAILLEUR1D::maille(), MAILLEUR_PARTICULE_FINE::maille_sphere(), OT_GEOMETRIE::projection_au_plus_pres_sur_mg_arete(), CAD4FE::PolyCurve::RefEdge_GetS(), CAD4FE::PolyCurve::RefEdge_GetT(), CAD4FE::Intersection_Plane_MG_ARETE::Refine(), CAD4FE::MCSegment::RefineInRefEdge(), TOIBREP::remplir_trou_tangeant(), MG_MAILLAGE_OUTILS::SplitEdgeInMesh(), CAD4FE::SplitRefEdge(), TOIBREP::traite_arete_tangeante(), et CAD4FE::PolyCurve::VerifyRefEdgeT().


|
virtual |
Définition à la ligne 179 du fichier mg_arete.cpp.
Références cosommet1, et MG_COSOMMET::get_t().
Référencé par MG_MAILLAGE_OUTILS::_FilterGeometricTolerance(), MG_MAILLAGE_OUTILS::_FilterGeometricTolerance5(), MAILLEUR1D::adapte(), MSTRUCT_GENERATEUR::angle_entre_face_acceptable(), MG_GEOMETRIE_OUTILS::arete_virtuelle(), TOIBREP::calcul_distance(), CAD4FE::ShortestPathByClosestPointOnEdge::ComputeDistance(), CAD4FE::MCSegment::Construct_MCEdge(), CAD4FE::CovertexCriteria::CovertexCriteria(), MG_GEOMETRIE::cree_entite_visuel(), MG_GEOMETRIE_OUTILS::cree_quadtree(), CAD4FE::MCNodePolyline::Distance(), FCT_TAILLE_FEM_SOLUTION_GENERATEUR_ECHANTILLON_FRONTIERE::echantillonnage(), FCT_TAILLE_FEM_SOLUTION_GENERATEUR_MICROSTRUCTURE::echantillonnage_arete(), FCT_TAILLE_FEM_SOLUTION_GENERATEUR_MICROSTRUCTURE::echantillonnage_arete_arete(), FCT_TAILLE_FEM_SOLUTION_GENERATEUR_MICROSTRUCTURE::echantillonnage_sommet_arete(), TOIBREP::echantillonne_aretes(), FCT_GENERATEUR_FRONTIERE::echantillonner(), CAD4FE::MCNodePolyline::Evaluate(), FCT_TAILLE_ARETE::FCT_TAILLE_ARETE(), CAD4FE::ClosestPoint_Segment_MG_ARETE::Find(), CAD4FE::MG_ARETE_ClosestPointOn::Find(), VCT_MULTI_MODELE::fusionne_arete(), MSTRUCT_GENERATEUR_POLYCRISTAUX::genere(), get_boite_3D(), MG_FACE::get_boite_3D(), MG_BOUCLE::get_mg_coarete_precedente(), MG_BOUCLE::get_mg_coarete_suivante(), get_param_NURBS(), CAD4FE::PolyCurve::GetLength(), CAD4FE::MG_ARETE_ClosestPointOn::GetNodeT(), CAD4FE::InventorText_MCAA::GetTextEdgeId(), TOIBREP::importer_et_decouper(), CAD4FE::MAILLEUR2D::initialise_front(), MAILLEUR2D::initialise_front(), TOIBREP::intersection_arete_triangle(), CAD4FE::PolyCurve::inverser(), MAILLEUR_BLOC::maille(), REMAILLEUR::maille(), MAILLEUR1D::maille(), MAILLEUR_PARTICULE_FINE::maille_sphere(), CAD4FE::PolyCurve::RefEdge_GetS(), CAD4FE::PolyCurve::RefEdge_GetT(), CAD4FE::Intersection_Plane_MG_ARETE::Refine(), CAD4FE::MCSegment::RefineInRefEdge(), TOIBREP::remplir_trou_tangeant(), MG_MAILLAGE_OUTILS::SplitEdgeInMesh(), CAD4FE::SplitRefEdge(), TOIBREP::traite_arete_tangeante(), MAILLEUR_BLOC::verif_noeud_sur_arete(), et CAD4FE::PolyCurve::VerifyRefEdgeT().


|
virtual |
Implémente MG_ELEMENT_TOPOLOGIQUE.
Définition à la ligne 57 du fichier mg_arete.cpp.
Références TPL_MAP_ENTITE< X >::ajouter(), cosommet1, cosommet2, MG_COSOMMET::get_sommet(), et MG_SOMMET::get_topologie_sousjacente().
Référencé par MG_FACE::get_topologie_sousjacente(), et MG_POUTRE::get_topologie_sousjacente().


|
virtual |
Implémente MG_ELEMENT_TOPOLOGIQUE.
Définition à la ligne 233 du fichier mg_arete.cpp.
|
virtual |
Implémente MG_ELEMENT_TOPOLOGIQUE.
Définition à la ligne 245 du fichier mg_arete.cpp.
Références vect.
Référencé par VCT_MULTI_MODELE::fusionne_arete(), VCT_COMPARAISON::identifie_topologie_sous_jacente(), et VCT_FACE::VCT_FACE().

|
virtual |
Définition à la ligne 173 du fichier mg_arete.cpp.
Références courbe, MG_COURBE::get_tmax(), MG_COURBE::get_tmin(), MG_COURBE::inverser(), MEME_SENS, et orientation.
Référencé par MAILLEUR1D::adapte(), TOIBREP::calcul_distance(), CAD4FE::MCNode::ConstructMapping(), CAD4FE::construire_fem_maillage_quadratique(), MAILLEUR_FEM::construire_quadratique(), VCT_MULTI_MODELE::fusionne_arete(), CAD4FE::MG_ARETE_ClosestPointOn::GetNodeT(), MAILLEUR3D_COUCHE::insere_segment_orientant(), CAD4FE::GeometricTools::IsInteriorDir(), MG_IMPORT::maillage_gmsh(), MAILLEUR_BLOC::maille(), REMAILLEUR::maille(), CAD4FE::MAILLEUR1D::maille_points(), CAD4FE::GeometricTools::MCFace_MCTopoDir_IsInterior(), CAD4FE::MCSegment_GetClosestPointTo(), MG_COSOMMET::MG_COSOMMET(), OT_GEOMETRIE::projection_au_plus_pres_sur_mg_arete(), MAILLEUR3D_COUCHE::projete_noeud_sur_arete(), TOIBREP::recherche_interieur_face(), recupere_resultat(), CAD4FE::SplitRefEdge(), MG_MAILLAGE_OUTILS::TestDistanceEdge(), et MAILLEUR_BLOC::verif_noeud_sur_arete().


|
virtual |
Définition à la ligne 616 du fichier mg_arete.cpp.
Références FEM_SOLUTION::active_solution(), cosommet1, cosommet2, deriver(), TPL_LISTE_ENTITE< X >::get(), FEM_NOEUD::get_coord(), get_courbe(), FEM_MAILLAGE::get_degre(), FEM_MAILLAGE::get_fem_element1id(), FEM_ELEMENT1::get_fem_noeud(), FEM_MAILLAGE::get_fem_noeudid(), MG_IDENTIFICATEUR::get_id(), FEM_SOLUTION::get_legende(), MG_ELEMENT_TOPOLOGIQUE::get_lien_fem_maillage(), FEM_SOLUTION::get_maillage(), TPL_LISTE_ENTITE< X >::get_nb(), FEM_ELEMENT1::get_nb_fem_noeud(), FEM_SOLUTION::get_nom(), MG_COURBE::get_periode(), FEM_NOEUD::get_solution(), MG_COSOMMET::get_sommet(), inverser(), et sqrt().

|
virtual |
Définition à la ligne 213 du fichier mg_arete.cpp.
Références lst_coarete.
Référencé par VCT_MULTI_MODELE::fusionne_arete(), MG_GEOMETRIE::supprimer_mg_coarete(), et MG_GEOMETRIE::supprimer_mg_coareteid().

|
protected |
Définition à la ligne 79 du fichier mg_arete.h.
Référencé par changer_cosommet1(), enregistrer(), get_cosommet1(), get_tmax(), get_tmin(), get_topologie_sousjacente(), MG_ARETE(), et recupere_resultat().
|
protected |
Définition à la ligne 80 du fichier mg_arete.h.
Référencé par changer_cosommet2(), enregistrer(), get_cosommet2(), get_tmax(), get_topologie_sousjacente(), MG_ARETE(), et recupere_resultat().
|
protected |
Définition à la ligne 81 du fichier mg_arete.h.
Référencé par deriver(), deriver_seconde(), enregistrer(), evaluer(), get_courbe(), get_longueur(), get_M(), get_param_NURBS(), get_tmax(), et inverser().
|
protected |
Définition à la ligne 83 du fichier mg_arete.h.
Référencé par ajouter_mg_coarete(), get_mg_coarete(), get_nb_mg_coarete(), et supprimer_mg_coarete().
|
protected |
Définition à la ligne 82 du fichier mg_arete.h.
Référencé par deriver(), deriver_seconde(), enregistrer(), evaluer(), get_longueur(), get_M(), get_orientation(), et inverser().
|
protected |
Définition à la ligne 84 du fichier mg_arete.h.
Référencé par get_vectorisation(), et ~MG_ARETE().