![]() |
MAGiC
V5.0
Mailleurs Automatiques de Géometries intégrés à la Cao
|
#include <mailleur3d_optimisation.h>

Fonctions membres publiques | |
| COQUILLE () | |
| ~COQUILLE () | |
Attributs publics | |
| int | taille |
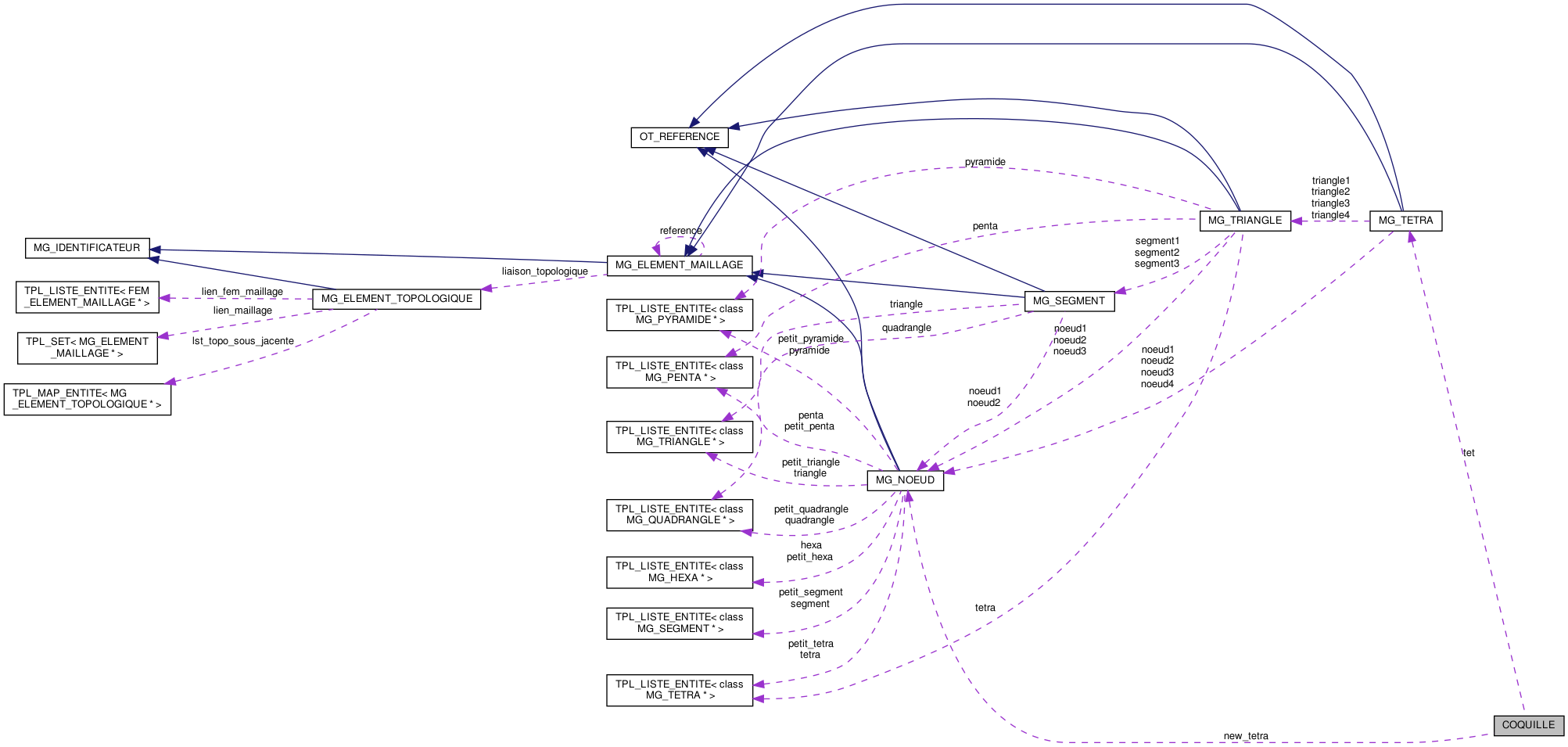
| MG_TETRA * | tet [10] |
| MG_NOEUD * | new_tetra [64] |
| double | volume |
Définition à la ligne 88 du fichier mailleur3d_optimisation.h.
|
inline |
Définition à la ligne 91 du fichier mailleur3d_optimisation.h.
|
inline |
Définition à la ligne 92 du fichier mailleur3d_optimisation.h.
| MG_NOEUD* COQUILLE::new_tetra[64] |
Définition à la ligne 96 du fichier mailleur3d_optimisation.h.
Référencé par MAILLEUR3D_OPTIMISATION::optimise(), et MAILLEUR3D_OPTIMISATION::remaille_coquille().
| int COQUILLE::taille |
Définition à la ligne 94 du fichier mailleur3d_optimisation.h.
Référencé par MAILLEUR3D_OPTIMISATION::optimise(), et MAILLEUR3D_OPTIMISATION::remaille_coquille().
| MG_TETRA* COQUILLE::tet[10] |
Définition à la ligne 95 du fichier mailleur3d_optimisation.h.
Référencé par MAILLEUR3D_OPTIMISATION::remaille_coquille().
| double COQUILLE::volume |
Définition à la ligne 97 du fichier mailleur3d_optimisation.h.
Référencé par MAILLEUR3D_OPTIMISATION::remaille_coquille().