![]() |
MAGiC
V5.0
Mailleurs Automatiques de Géometries intégrés à la Cao
|
#include <mg_tetra.h>


Fonctions membres publiques | |
| MG_TETRA (unsigned long num, MG_ELEMENT_TOPOLOGIQUE *topo, class MG_NOEUD *mgnoeud1, class MG_NOEUD *mgnoeud2, class MG_NOEUD *mgnoeud3, class MG_NOEUD *mgnoeud4, class MG_TRIANGLE *mgtriangle1, class MG_TRIANGLE *mgtriangle2, class MG_TRIANGLE *mgtriangle3, class MG_TRIANGLE *mgtriangle4, int origine) | |
| MG_TETRA (MG_ELEMENT_TOPOLOGIQUE *topo, class MG_NOEUD *mgnoeud1, class MG_NOEUD *mgnoeud2, class MG_NOEUD *mgnoeud3, class MG_NOEUD *mgnoeud4, class MG_TRIANGLE *mgtriangle1, class MG_TRIANGLE *mgtriangle2, class MG_TRIANGLE *mgtriangle3, class MG_TRIANGLE *mgtriangle4, int origine) | |
| MG_TETRA (MG_TETRA &mdd) | |
| virtual MG_TETRA * | dupliquer (class MG_MAILLAGE *mgmai, long decalage) |
| virtual | ~MG_TETRA () |
| virtual int | get_type_entite (void) |
| virtual MG_NOEUD * | get_noeud1 (void) |
| virtual MG_NOEUD * | get_noeud2 (void) |
| virtual MG_NOEUD * | get_noeud3 (void) |
| virtual MG_NOEUD * | get_noeud4 (void) |
| virtual MG_TRIANGLE * | get_triangle1 (void) |
| virtual MG_TRIANGLE * | get_triangle2 (void) |
| virtual MG_TRIANGLE * | get_triangle3 (void) |
| virtual MG_TRIANGLE * | get_triangle4 (void) |
| virtual void | inverse_sens (void) |
| virtual class BOITE_3D | get_boite_3D (void) |
| virtual int | get_dimension (void) |
| virtual void | enregistrer (std::ostream &o, double version) |
| virtual void | extrapoler_solution_noeud (void) |
Fonctions membres publiques hérités de MG_ELEMENT_MAILLAGE | |
| MG_ELEMENT_MAILLAGE (class MG_ELEMENT_TOPOLOGIQUE *topo, int origine) | |
| MG_ELEMENT_MAILLAGE (unsigned long num, MG_ELEMENT_TOPOLOGIQUE *topo, int origine) | |
| MG_ELEMENT_MAILLAGE (MG_ELEMENT_MAILLAGE &mdd) | |
| virtual | ~MG_ELEMENT_MAILLAGE () |
| MG_ELEMENT_TOPOLOGIQUE * | get_lien_topologie (void) |
| void | change_lien_topologie (MG_ELEMENT_TOPOLOGIQUE *topo) |
| void | change_lien_topologie2 (MG_ELEMENT_TOPOLOGIQUE *topo) |
| virtual void | change_nouveau_numero (int num) |
| virtual int | get_nouveau_numero (void) |
| virtual void | change_origine (int) |
| virtual int | get_origine (void) |
| virtual MG_ELEMENT_MAILLAGE * | get_element_reference (void) |
| virtual void | change_element_reference (MG_ELEMENT_MAILLAGE *ele) |
| virtual void | change_solution (double val, int num=0) |
| virtual double | get_solution (int num=0) |
Fonctions membres publiques hérités de MG_IDENTIFICATEUR | |
| MG_IDENTIFICATEUR (unsigned long num) | |
| MG_IDENTIFICATEUR () | |
| MG_IDENTIFICATEUR (MG_IDENTIFICATEUR &mdd) | |
| virtual | ~MG_IDENTIFICATEUR () |
| unsigned long | get_id () |
| void | change_id (unsigned long idtmp) |
| virtual void | get_fichier_dependant (std::vector< std::string > &liste_fichier) |
Fonctions membres publiques hérités de OT_REFERENCE | |
| OT_REFERENCE () | |
| OT_REFERENCE (OT_REFERENCE &mdd) | |
| virtual | ~OT_REFERENCE () |
| void | incrementer (void) |
| void | decrementer (void) |
| int | get_nb_reference (void) |
Fonctions membres protégées | |
| void | init_tetra (void) |
Attributs protégés | |
| class MG_NOEUD * | noeud1 |
| class MG_NOEUD * | noeud2 |
| class MG_NOEUD * | noeud3 |
| class MG_NOEUD * | noeud4 |
| class MG_TRIANGLE * | triangle1 |
| class MG_TRIANGLE * | triangle2 |
| class MG_TRIANGLE * | triangle3 |
| class MG_TRIANGLE * | triangle4 |
Attributs protégés hérités de MG_ELEMENT_MAILLAGE | |
| MG_ELEMENT_TOPOLOGIQUE * | liaison_topologique |
| MG_ELEMENT_MAILLAGE * | reference |
| int | nouveau_numero |
| int | origine_creation |
| double | solution [MAX_TYPE_SOLUTION] |
Définition à la ligne 37 du fichier mg_tetra.h.
| MG_TETRA::MG_TETRA | ( | unsigned long | num, |
| MG_ELEMENT_TOPOLOGIQUE * | topo, | ||
| class MG_NOEUD * | mgnoeud1, | ||
| class MG_NOEUD * | mgnoeud2, | ||
| class MG_NOEUD * | mgnoeud3, | ||
| class MG_NOEUD * | mgnoeud4, | ||
| class MG_TRIANGLE * | mgtriangle1, | ||
| class MG_TRIANGLE * | mgtriangle2, | ||
| class MG_TRIANGLE * | mgtriangle3, | ||
| class MG_TRIANGLE * | mgtriangle4, | ||
| int | origine | ||
| ) |
Définition à la ligne 28 du fichier mg_tetra.cpp.
Références init_tetra().
Référencé par dupliquer().


| MG_TETRA::MG_TETRA | ( | MG_ELEMENT_TOPOLOGIQUE * | topo, |
| class MG_NOEUD * | mgnoeud1, | ||
| class MG_NOEUD * | mgnoeud2, | ||
| class MG_NOEUD * | mgnoeud3, | ||
| class MG_NOEUD * | mgnoeud4, | ||
| class MG_TRIANGLE * | mgtriangle1, | ||
| class MG_TRIANGLE * | mgtriangle2, | ||
| class MG_TRIANGLE * | mgtriangle3, | ||
| class MG_TRIANGLE * | mgtriangle4, | ||
| int | origine | ||
| ) |
Définition à la ligne 33 du fichier mg_tetra.cpp.
Références init_tetra().

| MG_TETRA::MG_TETRA | ( | MG_TETRA & | mdd | ) |
Définition à la ligne 39 du fichier mg_tetra.cpp.
Références init_tetra().

|
virtual |
Définition à la ligne 59 du fichier mg_tetra.cpp.
Références OT_REFERENCE::decrementer(), MG_ELEMENT_TOPOLOGIQUE::get_dimension(), MG_IDENTIFICATEUR::get_id(), MG_ELEMENT_TOPOLOGIQUE::get_lien_maillage(), MG_NOEUD::get_lien_petit_tetra(), MG_NOEUD::get_lien_tetra(), MG_TRIANGLE::get_lien_tetra(), MG_ELEMENT_MAILLAGE::liaison_topologique, noeud1, noeud2, noeud3, noeud4, TPL_LISTE_ENTITE< X >::supprimer(), TPL_SET< X >::supprimer(), triangle1, triangle2, triangle3, et triangle4.

|
virtual |
Implémente MG_ELEMENT_MAILLAGE.
Définition à la ligne 44 du fichier mg_tetra.cpp.
Références MG_MAILLAGE::ajouter_mg_tetra(), MAGIC::ORIGINE::DUPLIQUER, MG_IDENTIFICATEUR::get_id(), MG_MAILLAGE::get_mg_noeudid(), MG_MAILLAGE::get_mg_triangleid(), MG_ELEMENT_MAILLAGE::liaison_topologique, MG_TETRA(), noeud1, noeud2, noeud3, noeud4, triangle1, triangle2, triangle3, et triangle4.

|
virtual |
Implémente MG_ELEMENT_MAILLAGE.
Réimplémentée dans M3D_TETRA.
Définition à la ligne 251 du fichier mg_tetra.cpp.
Références MG_MAILLAGE::DIMENSIONMAILLAGESANSTOPO, MG_ELEMENT_TOPOLOGIQUE::get_dimension(), MG_IDENTIFICATEUR::get_id(), MG_ELEMENT_MAILLAGE::get_lien_topologie(), MG_ELEMENT_MAILLAGE::liaison_topologique, noeud1, noeud2, noeud3, noeud4, et MG_ELEMENT_MAILLAGE::origine_creation.
Référencé par M3D_TETRA::enregistrer().


|
virtual |
Définition à la ligne 240 du fichier mg_tetra.cpp.
Références MG_ELEMENT_MAILLAGE::change_solution(), MAX_TYPE_SOLUTION, noeud1, noeud2, noeud3, noeud4, et MG_ELEMENT_MAILLAGE::solution.

|
virtual |
Définition à la ligne 200 du fichier mg_tetra.cpp.
Références MG_NOEUD::get_x(), MG_NOEUD::get_y(), MG_NOEUD::get_z(), noeud1, noeud2, noeud3, et noeud4.

|
virtual |
Implémente MG_ELEMENT_MAILLAGE.
Définition à la ligne 194 du fichier mg_tetra.cpp.
|
virtual |
Définition à la ligne 143 du fichier mg_tetra.cpp.
Références noeud1.
Référencé par MAILLEUR_ANALYSE::analyse_fem(), MAILLEUR_ANALYSE::analyse_validite_maillage_3D(), MAILLEUR3D_OPTIMISATION::bouge_point(), MAILLEUR3D_OPTIMISATION_GEOMETRIE_VIRTUELLE::bouge_point(), FCT_TAILLE::calcul_volume_tetra_metrique(), MAILLEUR_FEM::construire_lineaire(), MAILLEUR_FEM::construire_quadratique(), REMAILLEUR::cree_bloc_maille(), MAILLEUR3D::detruit_tetra(), MG_MAILLAGE::enregistrer_sous_mesh_3D(), MG_MAILLAGE_OUTILS::estdansletetra(), MG_MAILLAGE::exporter_giref(), MGOPT_POSTTRAITEMENT::extract_skin(), MGOPT_POSTTRAITEMENT::extract_skin_par_decoupage(), MSTRUCT_GENERATEUR_POLYCRISTAUX::genere(), MG_VOLUME_ELEMENT::get_boite_3D(), MG_MAILLAGE::get_mg_tetra(), MG_MAILLAGE_OUTILS::get_noeud_voisin(), MAILLEUR3D_OPTIMISATION::get_volume(), MG_EXPORT::gmsh41(), MG_EXPORT::gmsh41entities(), MAILLEUR3D::insere_contrainte_tetra(), MG_IMPORT::maillage_gmsh(), MAILLEUR_ADAPTATIF::maille(), REMAILLEUR::maille(), MAILLEUR3D::mise_a_jour_front(), MAILLEUR3D_OPTIMISATION::optimise(), MSTRUCT_GENERATEUR_POLYCRISTAUX::optimise_maillage(), MAILLEUR_PARTICULE_FINE::oriente_tet(), MAILLEUR3D_RECUPERATION::recherche_front_triangle(), MAILLEUR3D_OPTIMISATION::remaille_coquille(), MAILLEUR3D::test_front(), et MAILLEUR_DELAUNAY::transfert_maillage().

|
virtual |
Définition à la ligne 148 du fichier mg_tetra.cpp.
Références noeud2.
Référencé par MAILLEUR_ANALYSE::analyse_fem(), MAILLEUR_ANALYSE::analyse_validite_maillage_3D(), MAILLEUR3D_OPTIMISATION::bouge_point(), MAILLEUR3D_OPTIMISATION_GEOMETRIE_VIRTUELLE::bouge_point(), FCT_TAILLE::calcul_volume_tetra_metrique(), MAILLEUR_FEM::construire_lineaire(), MAILLEUR_FEM::construire_quadratique(), REMAILLEUR::cree_bloc_maille(), MAILLEUR3D::detruit_tetra(), MG_MAILLAGE::enregistrer_sous_mesh_3D(), MG_MAILLAGE_OUTILS::estdansletetra(), MG_MAILLAGE::exporter_giref(), MGOPT_POSTTRAITEMENT::extract_skin(), MGOPT_POSTTRAITEMENT::extract_skin_par_decoupage(), MSTRUCT_GENERATEUR_POLYCRISTAUX::genere(), MG_VOLUME_ELEMENT::get_boite_3D(), MG_MAILLAGE::get_mg_tetra(), MG_MAILLAGE_OUTILS::get_noeud_voisin(), MAILLEUR3D_OPTIMISATION::get_volume(), MG_EXPORT::gmsh41(), MG_EXPORT::gmsh41entities(), MAILLEUR3D::insere_contrainte_tetra(), MG_IMPORT::maillage_gmsh(), MAILLEUR_ADAPTATIF::maille(), REMAILLEUR::maille(), MAILLEUR3D::mise_a_jour_front(), MAILLEUR3D_OPTIMISATION::optimise(), MSTRUCT_GENERATEUR_POLYCRISTAUX::optimise_maillage(), MAILLEUR_PARTICULE_FINE::oriente_tet(), MAILLEUR3D_RECUPERATION::recherche_front_triangle(), MAILLEUR3D_OPTIMISATION::remaille_coquille(), MAILLEUR3D::test_front(), et MAILLEUR_DELAUNAY::transfert_maillage().

|
virtual |
Définition à la ligne 153 du fichier mg_tetra.cpp.
Références noeud3.
Référencé par MAILLEUR_ANALYSE::analyse_fem(), MAILLEUR_ANALYSE::analyse_validite_maillage_3D(), MAILLEUR3D_OPTIMISATION::bouge_point(), MAILLEUR3D_OPTIMISATION_GEOMETRIE_VIRTUELLE::bouge_point(), FCT_TAILLE::calcul_volume_tetra_metrique(), MAILLEUR_FEM::construire_lineaire(), MAILLEUR_FEM::construire_quadratique(), REMAILLEUR::cree_bloc_maille(), MAILLEUR3D::detruit_tetra(), MG_MAILLAGE::enregistrer_sous_mesh_3D(), MG_MAILLAGE_OUTILS::estdansletetra(), MG_MAILLAGE::exporter_giref(), MGOPT_POSTTRAITEMENT::extract_skin(), MGOPT_POSTTRAITEMENT::extract_skin_par_decoupage(), MSTRUCT_GENERATEUR_POLYCRISTAUX::genere(), MG_VOLUME_ELEMENT::get_boite_3D(), MG_MAILLAGE::get_mg_tetra(), MG_MAILLAGE_OUTILS::get_noeud_voisin(), MAILLEUR3D_OPTIMISATION::get_volume(), MG_EXPORT::gmsh41(), MG_EXPORT::gmsh41entities(), MAILLEUR3D::insere_contrainte_tetra(), MG_IMPORT::maillage_gmsh(), MAILLEUR_ADAPTATIF::maille(), REMAILLEUR::maille(), MAILLEUR3D::mise_a_jour_front(), MAILLEUR3D_OPTIMISATION::optimise(), MSTRUCT_GENERATEUR_POLYCRISTAUX::optimise_maillage(), MAILLEUR_PARTICULE_FINE::oriente_tet(), MAILLEUR3D_RECUPERATION::recherche_front_triangle(), MAILLEUR3D_OPTIMISATION::remaille_coquille(), MAILLEUR3D::test_front(), et MAILLEUR_DELAUNAY::transfert_maillage().

|
virtual |
Définition à la ligne 158 du fichier mg_tetra.cpp.
Références noeud4.
Référencé par MAILLEUR_ANALYSE::analyse_fem(), MAILLEUR_ANALYSE::analyse_validite_maillage_3D(), MAILLEUR3D_OPTIMISATION::bouge_point(), MAILLEUR3D_OPTIMISATION_GEOMETRIE_VIRTUELLE::bouge_point(), FCT_TAILLE::calcul_volume_tetra_metrique(), MAILLEUR_FEM::construire_lineaire(), MAILLEUR_FEM::construire_quadratique(), REMAILLEUR::cree_bloc_maille(), MAILLEUR3D::detruit_tetra(), MG_MAILLAGE::enregistrer_sous_mesh_3D(), MG_MAILLAGE_OUTILS::estdansletetra(), MG_MAILLAGE::exporter_giref(), MGOPT_POSTTRAITEMENT::extract_skin(), MGOPT_POSTTRAITEMENT::extract_skin_par_decoupage(), MSTRUCT_GENERATEUR_POLYCRISTAUX::genere(), MG_VOLUME_ELEMENT::get_boite_3D(), MG_MAILLAGE::get_mg_tetra(), MG_MAILLAGE_OUTILS::get_noeud_voisin(), MAILLEUR3D_OPTIMISATION::get_volume(), MG_EXPORT::gmsh41(), MG_EXPORT::gmsh41entities(), MAILLEUR3D::insere_contrainte_tetra(), MG_IMPORT::maillage_gmsh(), MAILLEUR_ADAPTATIF::maille(), REMAILLEUR::maille(), MAILLEUR3D::mise_a_jour_front(), MAILLEUR3D_OPTIMISATION::optimise(), MSTRUCT_GENERATEUR_POLYCRISTAUX::optimise_maillage(), MAILLEUR_PARTICULE_FINE::oriente_tet(), MAILLEUR3D_RECUPERATION::recherche_front_triangle(), MAILLEUR3D_OPTIMISATION::remaille_coquille(), MAILLEUR3D::test_front(), et MAILLEUR_DELAUNAY::transfert_maillage().

|
virtual |
Définition à la ligne 163 du fichier mg_tetra.cpp.
Références triangle1.
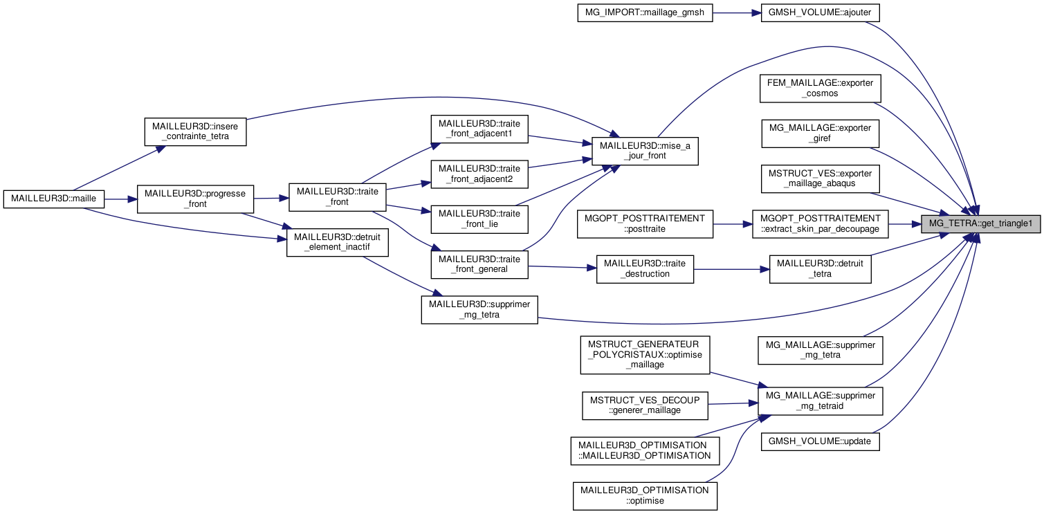
Référencé par GMSH_VOLUME::ajouter(), MAILLEUR3D::detruit_tetra(), FEM_MAILLAGE::exporter_cosmos(), MG_MAILLAGE::exporter_giref(), MSTRUCT_VES::exporter_maillage_abaqus(), MGOPT_POSTTRAITEMENT::extract_skin_par_decoupage(), MAILLEUR3D::mise_a_jour_front(), MAILLEUR3D::supprimer_mg_tetra(), MG_MAILLAGE::supprimer_mg_tetra(), MG_MAILLAGE::supprimer_mg_tetraid(), et GMSH_VOLUME::update().

|
virtual |
Définition à la ligne 168 du fichier mg_tetra.cpp.
Références triangle2.
Référencé par GMSH_VOLUME::ajouter(), MAILLEUR3D::detruit_tetra(), FEM_MAILLAGE::exporter_cosmos(), MG_MAILLAGE::exporter_giref(), MSTRUCT_VES::exporter_maillage_abaqus(), MGOPT_POSTTRAITEMENT::extract_skin_par_decoupage(), MAILLEUR3D::mise_a_jour_front(), MAILLEUR3D::supprimer_mg_tetra(), MG_MAILLAGE::supprimer_mg_tetra(), MG_MAILLAGE::supprimer_mg_tetraid(), et GMSH_VOLUME::update().

|
virtual |
Définition à la ligne 173 du fichier mg_tetra.cpp.
Références triangle3.
Référencé par GMSH_VOLUME::ajouter(), MAILLEUR3D::detruit_tetra(), FEM_MAILLAGE::exporter_cosmos(), MG_MAILLAGE::exporter_giref(), MSTRUCT_VES::exporter_maillage_abaqus(), MGOPT_POSTTRAITEMENT::extract_skin_par_decoupage(), MAILLEUR3D::mise_a_jour_front(), MAILLEUR3D::supprimer_mg_tetra(), MG_MAILLAGE::supprimer_mg_tetra(), MG_MAILLAGE::supprimer_mg_tetraid(), et GMSH_VOLUME::update().

|
virtual |
Définition à la ligne 178 du fichier mg_tetra.cpp.
Références triangle4.
Référencé par GMSH_VOLUME::ajouter(), MAILLEUR3D::detruit_tetra(), FEM_MAILLAGE::exporter_cosmos(), MG_MAILLAGE::exporter_giref(), MSTRUCT_VES::exporter_maillage_abaqus(), MGOPT_POSTTRAITEMENT::extract_skin_par_decoupage(), MAILLEUR3D::mise_a_jour_front(), MAILLEUR3D::supprimer_mg_tetra(), MG_MAILLAGE::supprimer_mg_tetra(), MG_MAILLAGE::supprimer_mg_tetraid(), et GMSH_VOLUME::update().

|
virtual |
Implémente MG_ELEMENT_MAILLAGE.
Réimplémentée dans M3D_TETRA.
Définition à la ligne 134 du fichier mg_tetra.cpp.
Références MAGIC::TYPE_ENTITE::IDMG_TETRA.
Référencé par MAILLEUR3D::detruit_tetra(), et MAILLEUR3D::insere_tetra().

|
protected |
Définition à la ligne 96 du fichier mg_tetra.cpp.
Références TPL_LISTE_ENTITE< X >::ajouter(), TPL_SET< X >::ajouter(), MG_ELEMENT_TOPOLOGIQUE::get_dimension(), MG_IDENTIFICATEUR::get_id(), MG_ELEMENT_TOPOLOGIQUE::get_lien_maillage(), MG_NOEUD::get_lien_petit_tetra(), MG_NOEUD::get_lien_tetra(), MG_TRIANGLE::get_lien_tetra(), OT_REFERENCE::incrementer(), MG_ELEMENT_MAILLAGE::liaison_topologique, noeud1, noeud2, noeud3, noeud4, triangle1, triangle2, triangle3, et triangle4.
Référencé par MG_TETRA().


|
virtual |
Définition à la ligne 183 du fichier mg_tetra.cpp.
Références noeud3, noeud4, triangle1, et triangle2.
Référencé par MG_IMPORT::maillage_gmsh(), et MAILLEUR_PARTICULE_FINE::oriente_tet().

|
protected |
Définition à la ligne 69 du fichier mg_tetra.h.
Référencé par M3D_TETRA::calcule_volume(), dupliquer(), enregistrer(), extrapoler_solution_noeud(), get_boite_3D(), get_noeud1(), init_tetra(), MAILLEUR3D::insere_tetra(), et ~MG_TETRA().
|
protected |
Définition à la ligne 70 du fichier mg_tetra.h.
Référencé par M3D_TETRA::calcule_volume(), dupliquer(), enregistrer(), extrapoler_solution_noeud(), get_boite_3D(), get_noeud2(), init_tetra(), MAILLEUR3D::insere_tetra(), et ~MG_TETRA().
|
protected |
Définition à la ligne 71 du fichier mg_tetra.h.
Référencé par M3D_TETRA::calcule_volume(), dupliquer(), enregistrer(), extrapoler_solution_noeud(), get_boite_3D(), get_noeud3(), init_tetra(), MAILLEUR3D::insere_tetra(), inverse_sens(), et ~MG_TETRA().
|
protected |
Définition à la ligne 72 du fichier mg_tetra.h.
Référencé par M3D_TETRA::calcule_volume(), dupliquer(), enregistrer(), extrapoler_solution_noeud(), get_boite_3D(), get_noeud4(), init_tetra(), MAILLEUR3D::insere_tetra(), inverse_sens(), et ~MG_TETRA().
|
protected |
Définition à la ligne 74 du fichier mg_tetra.h.
Référencé par dupliquer(), get_triangle1(), init_tetra(), MAILLEUR3D::insere_tetra(), inverse_sens(), et ~MG_TETRA().
|
protected |
Définition à la ligne 75 du fichier mg_tetra.h.
Référencé par dupliquer(), get_triangle2(), init_tetra(), MAILLEUR3D::insere_tetra(), inverse_sens(), et ~MG_TETRA().
|
protected |
Définition à la ligne 76 du fichier mg_tetra.h.
Référencé par dupliquer(), get_triangle3(), init_tetra(), MAILLEUR3D::insere_tetra(), et ~MG_TETRA().
|
protected |
Définition à la ligne 77 du fichier mg_tetra.h.
Référencé par dupliquer(), get_triangle4(), init_tetra(), MAILLEUR3D::insere_tetra(), et ~MG_TETRA().