![]() |
MAGiC
V5.0
Mailleurs Automatiques de Géometries intégrés à la Cao
|
#include <sstream>#include <fstream>#include "gestionversion.h"#include <mg_geometrie.h>#include <mg_maillage.h>#include <mg_maillage_outils.h>#include <mg_gestionnaire.h>#include <mailleur0d.h>#include <mailleur1d.h>#include <mailleur2d.h>#include <fct_generateur_3d.h>#include <fct_generateur_fichier.h>#include <fct_generateur_constante.h>#include <fct_taille.h>#include <ot_algorithme_geometrique.h>#include "CAD4FE_MCBody.h"#include "CAD4FE_Geometric_Tools.h"#include "CAD4FE_PolyCurve.h"#include "CAD4FE_PolySurface.h"#include "CAD4FE_MCFace.h"#include "CAD4FE_MCEdge.h"#include "CAD4FE_MCVertex.h"#include "CAD4FE_GlobalEdgeCriteria.h"#include "CAD4FE_LoopCriteria.h"#include "CAD4FE_LocalEdgeCriteria.h"#include "CAD4FE_EdgeCollapseCriteria.h"#include "CAD4FE_VertexCriteria.h"#include "CAD4FE_mg_utils.h"#include "CAD4FE_InventorText_MCAA.h"#include "CAD4FE_InventorText_MG_MAILLAGE.h"#include "CAD4FE_Intersection_Plane_MG_MAILLAGE.h"#include "CAD4FE_Intersection_Plane_MG_SEGMENT.h"#include "CAD4FE_ColorMap.h"#include "CAD4FE_Criteria.h"#include "CAD4FE_ShortestPathByClosestPointOnEdge.h"#include "CAD4FE_MCNode.h"#include "CAD4FE_MCAA.h"
Aller au code source de ce fichier.
Classes | |
| struct | DJSeg |
Macros | |
| #define | SUPPRESS_ONE_EDGE_OF_SMALL_LOOP |
Fonctions | |
| void | V (MCAA *mcaa) |
| #define SUPPRESS_ONE_EDGE_OF_SMALL_LOOP |
| void V | ( | MCAA * | mcaa | ) |
Définition à la ligne 1794 du fichier CAD4FE_MCAA.cpp.
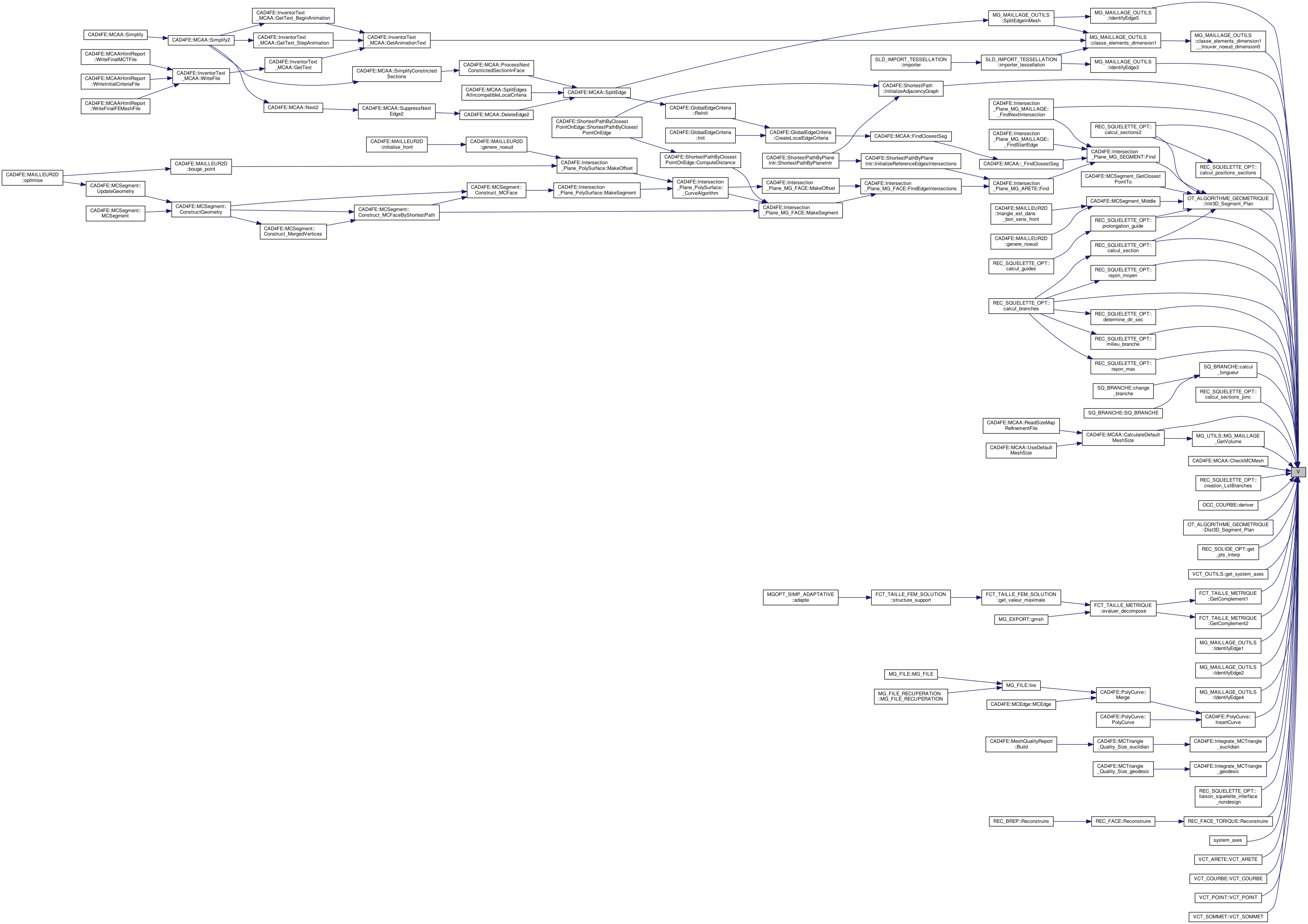
Références CAD4FE::MCAA::CheckIfTopoExists(), CAD4FE::MCBody::G21(), HypergraphLib::Graph::GetArcs(), CAD4FE::MCAA::GetMCBody(), et MCBODY_FOR_EACH_MCEDGE.
Référencé par CAD4FE::Intersection_Plane_MG_MAILLAGE::_FindNextIntersection(), REC_SQUELETTE_OPT::calcul_branches(), SQ_BRANCHE::calcul_longueur(), REC_SQUELETTE_OPT::calcul_positions_sections(), REC_SQUELETTE_OPT::calcul_section(), REC_SQUELETTE_OPT::calcul_sections2(), REC_SQUELETTE_OPT::calcul_sections_jonc(), CAD4FE::MCAA::CalculateDefaultMeshSize(), CAD4FE::MCAA::CheckMCMesh(), MG_MAILLAGE_OUTILS::classe_elements_dimension1__trouver_noeud_dimension0(), REC_SQUELETTE_OPT::creation_LstBranches(), OCC_COURBE::deriver(), REC_SQUELETTE_OPT::determine_dir_sec(), OT_ALGORITHME_GEOMETRIQUE::Dist3D_Segment_Plan(), REC_SOLIDE_OPT::get_pts_interp(), VCT_OUTILS::get_system_axes(), FCT_TAILLE_METRIQUE::GetComplement1(), FCT_TAILLE_METRIQUE::GetComplement2(), MG_MAILLAGE_OUTILS::IdentifyEdge1(), MG_MAILLAGE_OUTILS::IdentifyEdge2(), MG_MAILLAGE_OUTILS::IdentifyEdge3(), MG_MAILLAGE_OUTILS::IdentifyEdge4(), MG_MAILLAGE_OUTILS::IdentifyEdge5(), CAD4FE::ShortestPath::InitializeAdjacencyGraph(), CAD4FE::PolyCurve::InsertCurve(), CAD4FE::Integrate_MCTriangle_euclidian(), CAD4FE::Integrate_MCTriangle_geodesic(), OT_ALGORITHME_GEOMETRIQUE::Intr3D_Segment_Plan(), REC_SQUELETTE_OPT::liaison_squelette_interface_nondesign(), MG_UTILS::MG_MAILLAGE_GetVolume(), REC_SQUELETTE_OPT::milieu_branche(), REC_SQUELETTE_OPT::prolongation_guide(), REC_SQUELETTE_OPT::rayon_max(), REC_SQUELETTE_OPT::rayon_moyen(), REC_FACE_TORIQUE::Reconstruire(), system_axes(), VCT_ARETE::VCT_ARETE(), VCT_COURBE::VCT_COURBE(), VCT_POINT::VCT_POINT(), et VCT_SOMMET::VCT_SOMMET().

