![]() |
MAGiC
V5.0
Mailleurs Automatiques de Géometries intégrés à la Cao
|
#include <occ_point.h>


Fonctions membres publiques | |
| OCC_POINT (unsigned long num, TopoDS_Vertex pt, class OCC_FONCTION *fonc) | |
| OCC_POINT (TopoDS_Vertex pt, class OCC_FONCTION *fonc) | |
| OCC_POINT (TopoDS_Vertex pt) | |
| OCC_POINT (OCC_POINT &mdd) | |
| virtual | ~OCC_POINT () |
| virtual void | evaluer (double *xyz) |
| virtual void | enregistrer (std::ostream &o, double version) |
| virtual int | get_type_geometrique (TPL_LISTE_ENTITE< double > ¶m) |
| virtual void | get_param_NURBS (int &indx_premier_ptctr, TPL_LISTE_ENTITE< double > ¶m) |
| virtual void | change_occ_fonction (OCC_FONCTION *fonction) |
Fonctions membres publiques hérités de MG_POINT | |
| MG_POINT (unsigned long num) | |
| MG_POINT () | |
| MG_POINT (MG_POINT &mdd) | |
| virtual | ~MG_POINT () |
| virtual int | get_type (void) |
| virtual class BOITE_3D | get_boite_3D (void) |
| virtual VCT & | get_vectorisation (void) |
Fonctions membres publiques hérités de MG_ELEMENT_GEOMETRIQUE | |
| MG_ELEMENT_GEOMETRIQUE () | |
| MG_ELEMENT_GEOMETRIQUE (unsigned long num) | |
| MG_ELEMENT_GEOMETRIQUE (MG_ELEMENT_GEOMETRIQUE &mdd) | |
| virtual | ~MG_ELEMENT_GEOMETRIQUE () |
| virtual std::string | get_idoriginal (void) |
| virtual void | change_idoriginal (std::string id) |
Fonctions membres publiques hérités de MG_IDENTIFICATEUR | |
| MG_IDENTIFICATEUR (unsigned long num) | |
| MG_IDENTIFICATEUR () | |
| MG_IDENTIFICATEUR (MG_IDENTIFICATEUR &mdd) | |
| virtual | ~MG_IDENTIFICATEUR () |
| unsigned long | get_id () |
| void | change_id (unsigned long idtmp) |
| virtual void | get_fichier_dependant (std::vector< std::string > &liste_fichier) |
Attributs privés | |
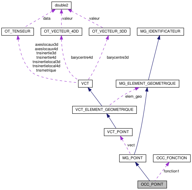
| TopoDS_Vertex | point |
| class OCC_FONCTION * | fonction1 |
Membres hérités additionnels | |
Types publics hérités de MG_ELEMENT_GEOMETRIQUE | |
| enum | TYPE_ELEMENT_GEOMETRIQUE { LC_POINT =-1 , POINT =0 , COURBE =1 , SURFACE =2 } |
Définition à la ligne 45 du fichier occ_point.h.
| OCC_POINT::OCC_POINT | ( | unsigned long | num, |
| TopoDS_Vertex | pt, | ||
| class OCC_FONCTION * | fonc | ||
| ) |
Définition à la ligne 31 du fichier occ_point.cpp.
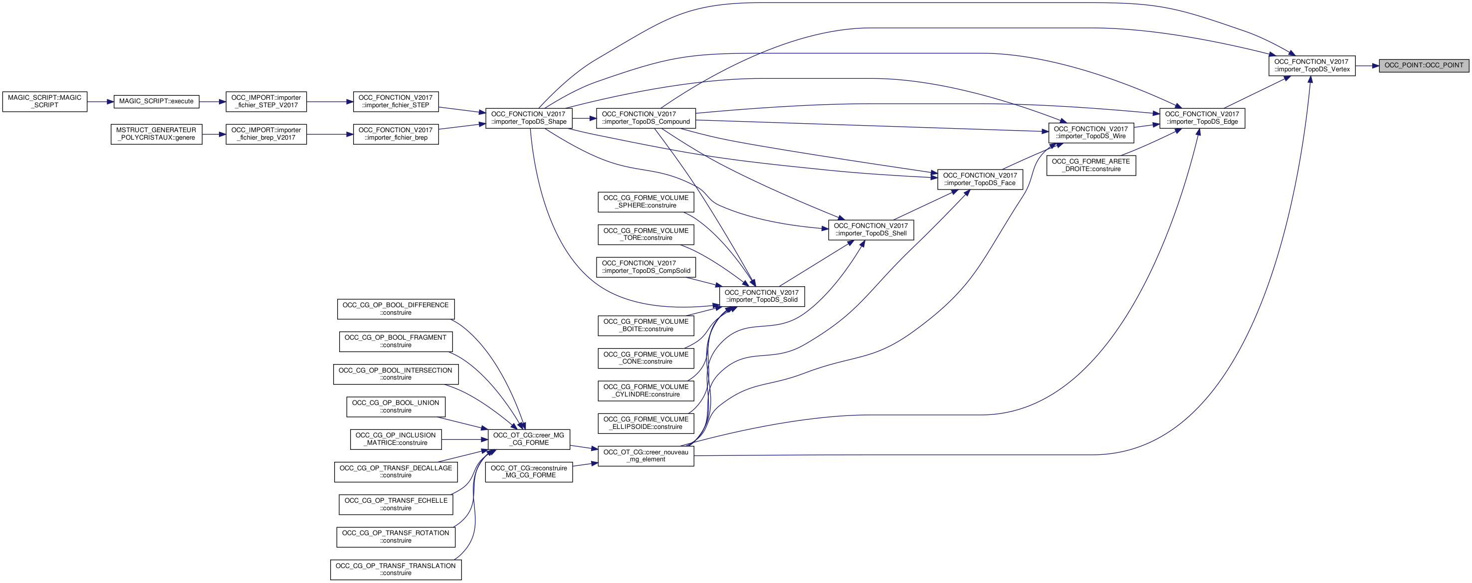
Référencé par OCC_FONCTION_V2017::importer_TopoDS_Vertex().

| OCC_POINT::OCC_POINT | ( | TopoDS_Vertex | pt, |
| class OCC_FONCTION * | fonc | ||
| ) |
Définition à la ligne 34 du fichier occ_point.cpp.
| OCC_POINT::OCC_POINT | ( | TopoDS_Vertex | pt | ) |
Définition à la ligne 37 du fichier occ_point.cpp.
| OCC_POINT::OCC_POINT | ( | OCC_POINT & | mdd | ) |
Définition à la ligne 40 du fichier occ_point.cpp.
|
virtual |
Définition à la ligne 44 du fichier occ_point.cpp.
|
virtual |
Définition à la ligne 108 du fichier occ_point.cpp.
Références fonction1.
|
virtual |
Implémente MG_POINT.
Définition à la ligne 54 du fichier occ_point.cpp.
Références fonction1, MG_IDENTIFICATEUR::get_id(), OCC_FONCTION_V2017::get_MG_ELEMENT_TOPOLOGIQUE(), OCC_FONCTION::get_version(), OCC_FONCTION::GetID(), et point.

|
virtual |
|
virtual |
Implémente MG_POINT.
Définition à la ligne 85 du fichier occ_point.cpp.
Références TPL_LISTE_ENTITE< X >::ajouter(), et point.

|
virtual |
Implémente MG_POINT.
Définition à la ligne 73 du fichier occ_point.cpp.
Références TPL_LISTE_ENTITE< X >::ajouter(), GEOMETRIE::CONST::Co_POINT, et point.

|
private |
Définition à la ligne 61 du fichier occ_point.h.
Référencé par change_occ_fonction(), et enregistrer().
|
private |
Définition à la ligne 60 du fichier occ_point.h.
Référencé par enregistrer(), evaluer(), get_param_NURBS(), get_type_geometrique(), et OCC_FONCTION_V2017::un_equivalent_est_present_recherche_avancee().