![]() |
MAGiC
V5.0
Mailleurs Automatiques de Géometries intégrés à la Cao
|
#include <sat_loop.h>


Fonctions membres publiques | |
| SAT_LOOP (unsigned long num) | |
| SAT_LOOP () | |
| virtual | ~SAT_LOOP () |
Fonctions membres publiques hérités de SAT_IDENTIFICATEUR | |
| SAT_IDENTIFICATEUR (unsigned long num) | |
| SAT_IDENTIFICATEUR () | |
| SAT_IDENTIFICATEUR (SAT_IDENTIFICATEUR &mdd) | |
| virtual | ~SAT_IDENTIFICATEUR () |
| unsigned long | get_id () |
| unsigned long | get_id () const |
Attributs publics | |
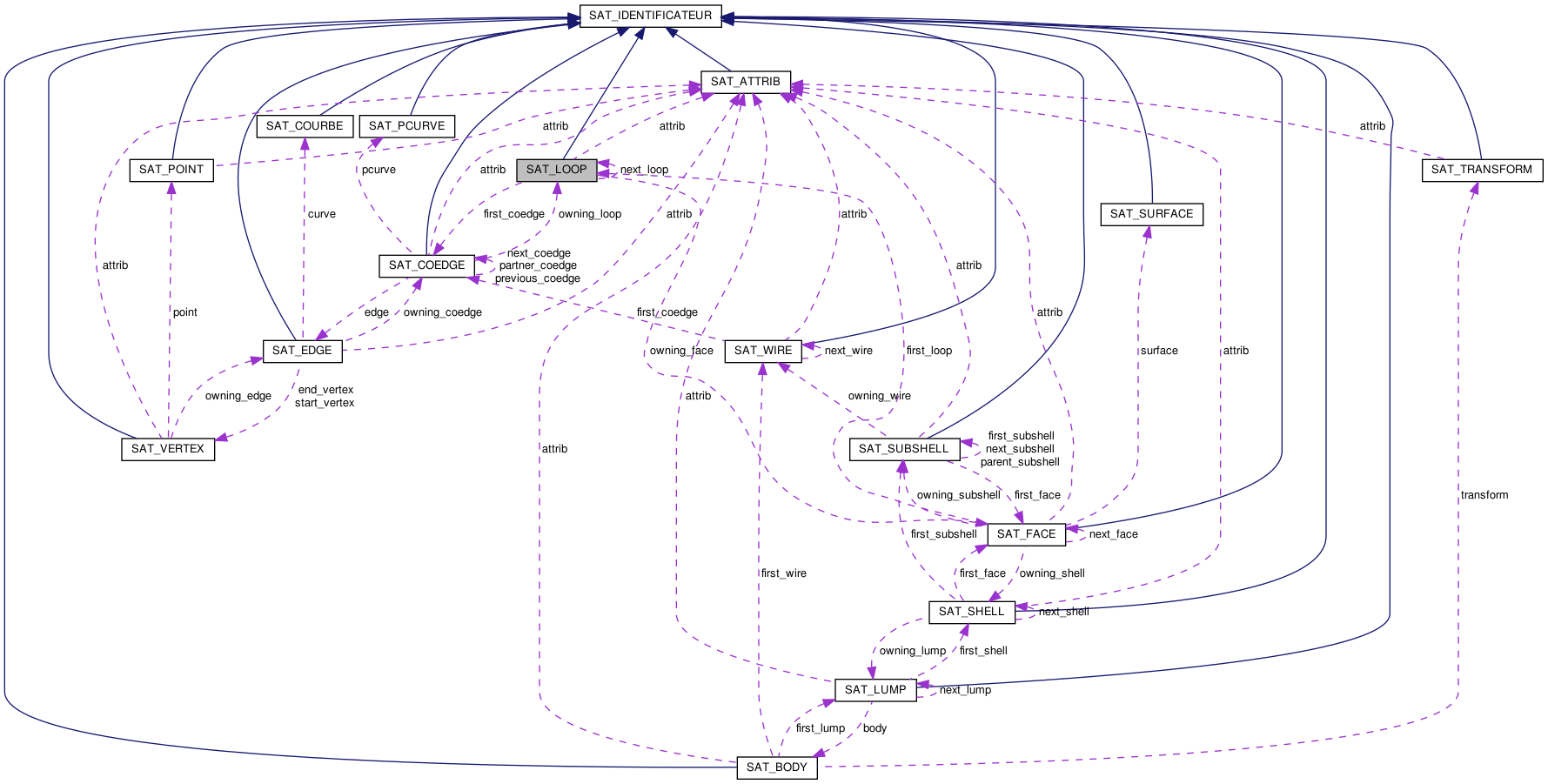
| class SAT_ATTRIB * | attrib |
| class SAT_LOOP * | next_loop |
| class SAT_COEDGE * | first_coedge |
| class SAT_FACE * | owning_face |
Définition à la ligne 29 du fichier sat_loop.h.
| SAT_LOOP::SAT_LOOP | ( | unsigned long | num | ) |
Définition à la ligne 27 du fichier sat_loop.cpp.
| SAT_LOOP::SAT_LOOP | ( | ) |
Définition à la ligne 31 du fichier sat_loop.cpp.
|
virtual |
Définition à la ligne 35 du fichier sat_loop.cpp.
| class SAT_ATTRIB* SAT_LOOP::attrib |
Définition à la ligne 36 du fichier sat_loop.h.
Référencé par SAT_GESTIONNAIRE::lire().
| class SAT_COEDGE* SAT_LOOP::first_coedge |
Définition à la ligne 38 du fichier sat_loop.h.
Référencé par ACIS_IMPORT::importer(), et SAT_GESTIONNAIRE::lire().
| class SAT_LOOP* SAT_LOOP::next_loop |
Définition à la ligne 37 du fichier sat_loop.h.
Référencé par ACIS_IMPORT::importer(), et SAT_GESTIONNAIRE::lire().
| class SAT_FACE* SAT_LOOP::owning_face |
Définition à la ligne 39 du fichier sat_loop.h.
Référencé par SAT_GESTIONNAIRE::lire().