![]() |
MAGiC
V5.0
Mailleurs Automatiques de Géometries intégrés à la Cao
|
#include <ot_chaine.h>
Fonctions membres publiques | |
| OT_CHAINE () | |
| OT_CHAINE (OT_CHAINE &mdd) | |
| ~OT_CHAINE () | |
| void | mg_fprintf (FILE *in, char *message) |
| void | ini_mg_fprintf (int pos, char c) |
| std::string | get_base (unsigned long val, int base) |
| unsigned long | get_base (std::string val, int base) |
| unsigned long | atoi (std::string val, int base) |
| std::vector< std::string > | split (std::string chaine, char c) |
| std::string | upcase (std::string chaine) |
Attributs privés | |
| int | longmax |
| char | charseparateur |
| char | transpose [36] |
| std::map< char, int > | digit |
Définition à la ligne 29 du fichier ot_chaine.h.
| OT_CHAINE::OT_CHAINE | ( | ) |
Définition à la ligne 35 du fichier ot_chaine.cpp.
| OT_CHAINE::OT_CHAINE | ( | OT_CHAINE & | mdd | ) |
Définition à la ligne 114 du fichier ot_chaine.cpp.
| OT_CHAINE::~OT_CHAINE | ( | ) |
Définition à la ligne 121 du fichier ot_chaine.cpp.
| long unsigned int OT_CHAINE::atoi | ( | std::string | val, |
| int | base | ||
| ) |
Définition à la ligne 178 du fichier ot_chaine.cpp.
Références get_base(), et res.
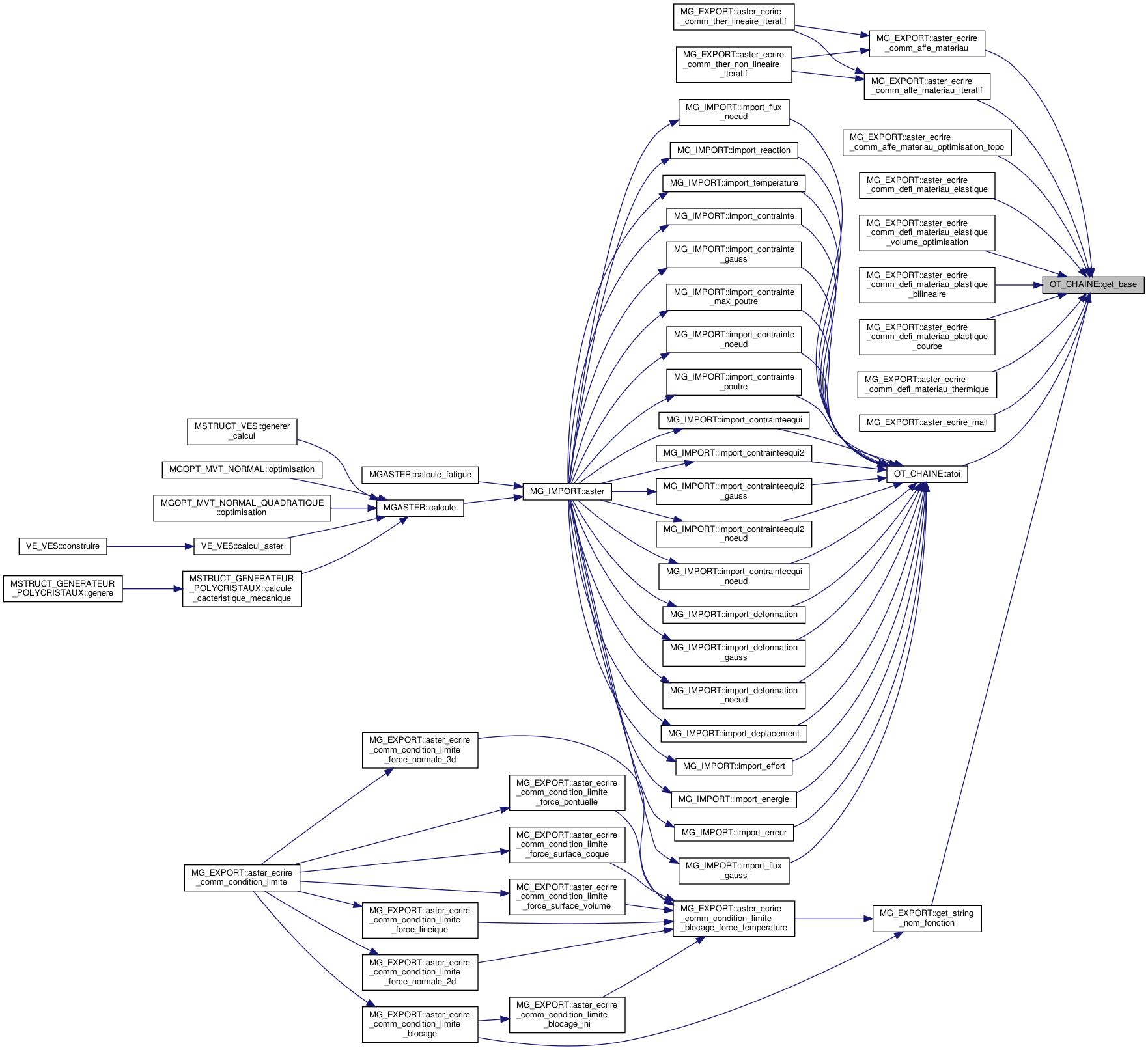
Référencé par MG_IMPORT::import_contrainte(), MG_IMPORT::import_contrainte_gauss(), MG_IMPORT::import_contrainte_max_poutre(), MG_IMPORT::import_contrainte_noeud(), MG_IMPORT::import_contrainte_poutre(), MG_IMPORT::import_contrainteequi(), MG_IMPORT::import_contrainteequi2(), MG_IMPORT::import_contrainteequi2_gauss(), MG_IMPORT::import_contrainteequi2_noeud(), MG_IMPORT::import_contrainteequi_noeud(), MG_IMPORT::import_deformation(), MG_IMPORT::import_deformation_gauss(), MG_IMPORT::import_deformation_noeud(), MG_IMPORT::import_deplacement(), MG_IMPORT::import_effort(), MG_IMPORT::import_energie(), MG_IMPORT::import_erreur(), MG_IMPORT::import_flux_gauss(), MG_IMPORT::import_flux_noeud(), MG_IMPORT::import_reaction(), et MG_IMPORT::import_temperature().


| unsigned long OT_CHAINE::get_base | ( | std::string | val, |
| int | base | ||
| ) |
Définition à la ligne 167 du fichier ot_chaine.cpp.
| std::string OT_CHAINE::get_base | ( | unsigned long | val, |
| int | base | ||
| ) |
Définition à la ligne 152 du fichier ot_chaine.cpp.
Référencé par MG_EXPORT::aster_ecrire_comm_affe_materiau(), MG_EXPORT::aster_ecrire_comm_affe_materiau_iteratif(), MG_EXPORT::aster_ecrire_comm_affe_materiau_optimisation_topo(), MG_EXPORT::aster_ecrire_comm_defi_materiau_elastique(), MG_EXPORT::aster_ecrire_comm_defi_materiau_elastique_volume_optimisation(), MG_EXPORT::aster_ecrire_comm_defi_materiau_plastique_bilineaire(), MG_EXPORT::aster_ecrire_comm_defi_materiau_plastique_courbe(), MG_EXPORT::aster_ecrire_comm_defi_materiau_thermique(), MG_EXPORT::aster_ecrire_mail(), atoi(), et MG_EXPORT::get_string_nom_fonction().

| void OT_CHAINE::ini_mg_fprintf | ( | int | pos, |
| char | c | ||
| ) |
Définition à la ligne 128 du fichier ot_chaine.cpp.
Références charseparateur, et longmax.
Référencé par MG_EXPORT::aster_ecrire_mail().

| void OT_CHAINE::mg_fprintf | ( | FILE * | in, |
| char * | message | ||
| ) |
Définition à la ligne 135 du fichier ot_chaine.cpp.
Références charseparateur, et longmax.
Référencé par MG_EXPORT::aster_ecrire_mail().

| std::vector< std::string > OT_CHAINE::split | ( | std::string | chaine, |
| char | c | ||
| ) |
Définition à la ligne 187 du fichier ot_chaine.cpp.
Référencé par OT_PARAMETRES::change_valeur(), OT_PARAMETRES::get_nom(), OT_PARAMETRES::get_valeur(), MG_FILE::lire_ccf(), et MG_GEOM_FONCTION::lit_courbe().

| std::string OT_CHAINE::upcase | ( | std::string | chaine | ) |
Définition à la ligne 204 du fichier ot_chaine.cpp.
Référencé par MG_GEOMETRIE::est_virtuelle().

|
private |
Définition à la ligne 47 du fichier ot_chaine.h.
Référencé par ini_mg_fprintf(), et mg_fprintf().
|
private |
Définition à la ligne 49 du fichier ot_chaine.h.
Référencé par get_base(), et OT_CHAINE().
|
private |
Définition à la ligne 46 du fichier ot_chaine.h.
Référencé par ini_mg_fprintf(), et mg_fprintf().
|
private |
Définition à la ligne 48 du fichier ot_chaine.h.
Référencé par get_base(), et OT_CHAINE().