![]() |
MAGiC
V5.0
Mailleurs Automatiques de Géometries intégrés à la Cao
|
#include <fem_noeud.h>


Fonctions membres publiques | |
| FEM_NOEUD (unsigned long num, class MG_NOEUD *noeud) | |
| FEM_NOEUD (MG_NOEUD *noeud) | |
| FEM_NOEUD (class MG_ELEMENT_MAILLAGE *mai, double x, double y, double z, double xori=0., double yori=0., double zori=0.) | |
| FEM_NOEUD (unsigned long num, MG_ELEMENT_MAILLAGE *mai, double x, double y, double z, double xori=0., double yori=0., double zori=0.) | |
| FEM_NOEUD (unsigned long num, class MG_ELEMENT_TOPOLOGIQUE *topo, double x, double y, double z, double xori=0., double yori=0., double zori=0.) | |
| FEM_NOEUD (class MG_ELEMENT_TOPOLOGIQUE *topo, double x, double y, double z, double xori=0., double yori=0., double zori=0.) | |
| FEM_NOEUD (FEM_NOEUD &mdd) | |
| virtual | ~FEM_NOEUD () |
| virtual void | change_topologie_null (MG_ELEMENT_TOPOLOGIQUE *ele) |
| virtual int | get_type_entite () |
| virtual BOITE_3D | get_boite_3D (void) |
| virtual double | get_x (double coef=0.) |
| virtual double | get_y (double coef=0.) |
| virtual double | get_z (double coef=0.) |
| virtual double | get_dx (double coef=1.) |
| virtual double | get_dy (double coef=1.) |
| virtual double | get_dz (double coef=1.) |
| virtual double | get_rx (void) |
| virtual double | get_ry (void) |
| virtual double | get_rz (void) |
| virtual double * | get_coord (void) |
| virtual double * | get_coord_ori (void) |
| virtual FEM_NOEUD * | dupliquer (FEM_MAILLAGE *femmai, long decalage) |
| virtual void | change_x (double xx) |
| virtual void | change_y (double yy) |
| virtual void | change_z (double zz) |
| virtual void | change_dx (double xx) |
| virtual void | change_dy (double yy) |
| virtual void | change_dz (double zz) |
| virtual void | change_rx (double xx) |
| virtual void | change_ry (double yy) |
| virtual void | change_rz (double zz) |
| virtual void | change_coord (double *coo) |
| virtual void | reinit_boite_3D (void) |
| virtual void | reinit_boite_element_3D (void) |
| int | get_numero (void) |
| void | change_numero (int num) |
| int | get_numero_opt (void) |
| void | change_numero_opt (int num) |
| virtual int | get_dimension (void) |
| virtual void | enregistrer (std::ostream &o, double version) |
| virtual void | change_solution (double val, int num=0) |
| virtual double | get_solution (int num=0) |
| virtual bool | valide_parametre_EF (double *uvw) |
| virtual void | get_voisin_noeud (class FEM_NOEUD *no, TPL_LISTE_ENTITE< FEM_NOEUD * > &voisin) |
| TPL_LISTE_ENTITE< class FEM_ELEMENT1 * > * | get_lien_element1 (void) |
| TPL_LISTE_ENTITE< class FEM_ELEMENT1 * > * | get_lien_petit_element1 (void) |
| TPL_LISTE_ENTITE< class FEM_ELEMENT2 * > * | get_lien_element2 (void) |
| TPL_LISTE_ENTITE< class FEM_ELEMENT2 * > * | get_lien_petit_element2 (void) |
| TPL_LISTE_ENTITE< class FEM_ELEMENT3 * > * | get_lien_element3 (void) |
| TPL_LISTE_ENTITE< class FEM_ELEMENT3 * > * | get_lien_petit_element3 (void) |
Fonctions membres publiques hérités de FEM_ELEMENT_MAILLAGE | |
| FEM_ELEMENT_MAILLAGE (unsigned long num, class MG_ELEMENT_MAILLAGE *mai) | |
| FEM_ELEMENT_MAILLAGE (unsigned long num, class MG_ELEMENT_TOPOLOGIQUE *topo) | |
| FEM_ELEMENT_MAILLAGE (unsigned long num, class MG_ELEMENT_TOPOLOGIQUE *topo, class MG_ELEMENT_MAILLAGE *mai) | |
| FEM_ELEMENT_MAILLAGE (class MG_ELEMENT_MAILLAGE *mai) | |
| FEM_ELEMENT_MAILLAGE (class MG_ELEMENT_TOPOLOGIQUE *topo) | |
| FEM_ELEMENT_MAILLAGE (class MG_ELEMENT_TOPOLOGIQUE *topo, class MG_ELEMENT_MAILLAGE *mai) | |
| FEM_ELEMENT_MAILLAGE (FEM_ELEMENT_MAILLAGE &mdd) | |
| virtual | ~FEM_ELEMENT_MAILLAGE () |
| virtual class MG_ELEMENT_TOPOLOGIQUE * | get_lien_topologie (void) |
| virtual class MG_ELEMENT_MAILLAGE * | get_mg_element_maillage (void) |
| virtual int | get_etat (int num) |
| virtual void | change_etat (int num, int val) |
| virtual void | ajouter_xfem (class XFEM_ELEMENT_MAILLAGE *xele) |
| virtual void | supprimer_xfem (XFEM_ELEMENT_MAILLAGE *xele) |
| virtual int | get_nb_xfem (int dim) |
| virtual XFEM_ELEMENT_MAILLAGE * | get_xfem (int dim, int num) |
Fonctions membres publiques hérités de MG_IDENTIFICATEUR | |
| MG_IDENTIFICATEUR (unsigned long num) | |
| MG_IDENTIFICATEUR () | |
| MG_IDENTIFICATEUR (MG_IDENTIFICATEUR &mdd) | |
| virtual | ~MG_IDENTIFICATEUR () |
| unsigned long | get_id () |
| void | change_id (unsigned long idtmp) |
| virtual void | get_fichier_dependant (std::vector< std::string > &liste_fichier) |
Attributs protégés | |
| double | xyz [3] |
| double | dxyz [3] |
| double | rxyz [3] |
| double | xyzorigine [3] |
| int | numero |
| int | numero_opt |
| double | solution [MAX_TYPE_SOLUTION] |
| int | activedeplacement1 |
| int | activedeplacement2 |
| int | activedeplacement3 |
| int | activereaction1 |
| int | activereaction2 |
| int | activereaction3 |
| TPL_LISTE_ENTITE< class FEM_ELEMENT1 * > | element1 |
| TPL_LISTE_ENTITE< class FEM_ELEMENT1 * > | petit_element1 |
| TPL_LISTE_ENTITE< class FEM_ELEMENT2 * > | element2 |
| TPL_LISTE_ENTITE< class FEM_ELEMENT2 * > | petit_element2 |
| TPL_LISTE_ENTITE< class FEM_ELEMENT3 * > | element3 |
| TPL_LISTE_ENTITE< class FEM_ELEMENT3 * > | petit_element3 |
Attributs protégés hérités de FEM_ELEMENT_MAILLAGE | |
| class MG_ELEMENT_MAILLAGE * | maillage |
| class MG_ELEMENT_TOPOLOGIQUE * | liaison_topologique |
| int | numero |
| double | solution [MAX_TYPE_SOLUTION] |
| int | etat [MAX_ETAT] |
| std::vector< XFEM_ELEMENT_MAILLAGE * > | xfem [4] |
Définition à la ligne 35 du fichier fem_noeud.h.
| FEM_NOEUD::FEM_NOEUD | ( | unsigned long | num, |
| class MG_NOEUD * | noeud | ||
| ) |
Définition à la ligne 51 du fichier fem_noeud.cpp.
Références TPL_LISTE_ENTITE< X >::ajouter(), dxyz, MG_ELEMENT_TOPOLOGIQUE::get_dimension(), MG_ELEMENT_TOPOLOGIQUE::get_lien_fem_maillage(), MG_NOEUD::get_x(), MG_NOEUD::get_y(), MG_NOEUD::get_z(), FEM_ELEMENT_MAILLAGE::liaison_topologique, rxyz, xyz, et xyzorigine.
Référencé par dupliquer().


| FEM_NOEUD::FEM_NOEUD | ( | MG_NOEUD * | noeud | ) |
Définition à la ligne 33 du fichier fem_noeud.cpp.
Références TPL_LISTE_ENTITE< X >::ajouter(), dxyz, MG_ELEMENT_TOPOLOGIQUE::get_dimension(), MG_ELEMENT_TOPOLOGIQUE::get_lien_fem_maillage(), MG_NOEUD::get_x(), MG_NOEUD::get_y(), MG_NOEUD::get_z(), FEM_ELEMENT_MAILLAGE::liaison_topologique, rxyz, xyz, et xyzorigine.

| FEM_NOEUD::FEM_NOEUD | ( | class MG_ELEMENT_MAILLAGE * | mai, |
| double | x, | ||
| double | y, | ||
| double | z, | ||
| double | xori = 0., |
||
| double | yori = 0., |
||
| double | zori = 0. |
||
| ) |
Définition à la ligne 69 du fichier fem_noeud.cpp.
Références TPL_LISTE_ENTITE< X >::ajouter(), dxyz, MG_ELEMENT_TOPOLOGIQUE::get_dimension(), MG_ELEMENT_TOPOLOGIQUE::get_lien_fem_maillage(), FEM_ELEMENT_MAILLAGE::liaison_topologique, rxyz, xyz, et xyzorigine.

| FEM_NOEUD::FEM_NOEUD | ( | unsigned long | num, |
| MG_ELEMENT_MAILLAGE * | mai, | ||
| double | x, | ||
| double | y, | ||
| double | z, | ||
| double | xori = 0., |
||
| double | yori = 0., |
||
| double | zori = 0. |
||
| ) |
Définition à la ligne 144 du fichier fem_noeud.cpp.
Références TPL_LISTE_ENTITE< X >::ajouter(), dxyz, MG_ELEMENT_TOPOLOGIQUE::get_dimension(), MG_ELEMENT_TOPOLOGIQUE::get_lien_fem_maillage(), FEM_ELEMENT_MAILLAGE::liaison_topologique, rxyz, xyz, et xyzorigine.

| FEM_NOEUD::FEM_NOEUD | ( | unsigned long | num, |
| class MG_ELEMENT_TOPOLOGIQUE * | topo, | ||
| double | x, | ||
| double | y, | ||
| double | z, | ||
| double | xori = 0., |
||
| double | yori = 0., |
||
| double | zori = 0. |
||
| ) |
Définition à la ligne 108 du fichier fem_noeud.cpp.
Références TPL_LISTE_ENTITE< X >::ajouter(), dxyz, MG_ELEMENT_TOPOLOGIQUE::get_dimension(), MG_ELEMENT_TOPOLOGIQUE::get_lien_fem_maillage(), FEM_ELEMENT_MAILLAGE::liaison_topologique, rxyz, xyz, et xyzorigine.

| FEM_NOEUD::FEM_NOEUD | ( | class MG_ELEMENT_TOPOLOGIQUE * | topo, |
| double | x, | ||
| double | y, | ||
| double | z, | ||
| double | xori = 0., |
||
| double | yori = 0., |
||
| double | zori = 0. |
||
| ) |
Définition à la ligne 126 du fichier fem_noeud.cpp.
Références TPL_LISTE_ENTITE< X >::ajouter(), dxyz, MG_ELEMENT_TOPOLOGIQUE::get_dimension(), MG_ELEMENT_TOPOLOGIQUE::get_lien_fem_maillage(), FEM_ELEMENT_MAILLAGE::liaison_topologique, rxyz, xyz, et xyzorigine.

| FEM_NOEUD::FEM_NOEUD | ( | FEM_NOEUD & | mdd | ) |
Définition à la ligne 164 du fichier fem_noeud.cpp.
Références TPL_LISTE_ENTITE< X >::ajouter(), dxyz, MG_ELEMENT_TOPOLOGIQUE::get_dimension(), MG_ELEMENT_TOPOLOGIQUE::get_lien_fem_maillage(), FEM_ELEMENT_MAILLAGE::liaison_topologique, rxyz, xyz, et xyzorigine.

|
virtual |
Définition à la ligne 182 du fichier fem_noeud.cpp.
Références MG_ELEMENT_TOPOLOGIQUE::get_dimension(), MG_ELEMENT_TOPOLOGIQUE::get_lien_fem_maillage(), FEM_ELEMENT_MAILLAGE::liaison_topologique, et TPL_LISTE_ENTITE< X >::supprimer().

|
virtual |
Définition à la ligne 320 du fichier fem_noeud.cpp.
Références reinit_boite_element_3D(), et xyz.
Référencé par OPT_NOEUD::change_coord().


|
virtual |
Définition à la ligne 302 du fichier fem_noeud.cpp.
Références activedeplacement1, et dxyz.
Référencé par MG_FILE::lire().

|
virtual |
Définition à la ligne 308 du fichier fem_noeud.cpp.
Références activedeplacement2, et dxyz.
Référencé par MG_FILE::lire().

|
virtual |
Définition à la ligne 314 du fichier fem_noeud.cpp.
Références activedeplacement3, et dxyz.
Référencé par MG_FILE::lire().

|
virtual |
Réimplémentée à partir de FEM_ELEMENT_MAILLAGE.
Définition à la ligne 333 du fichier fem_noeud.cpp.
Références numero.
Référencé par MG_EXPORT::aster_ecrire_mail(), CAD4FE::construire_fem_maillage_quadratique(), MAILLEUR_FEM::construire_lineaire(), MAILLEUR_FEM::construire_quadratique(), MAILLEUR_FEM::copie_numerotation_opt(), TOIBREP::etendrelevelset(), MG_FILE::lire(), MAGIC::MG_FAST_MARCHING2D::propage(), TOIBREP::remplir_trou(), et TOIBREP::remplir_trou_tangeant().

| void FEM_NOEUD::change_numero_opt | ( | int | num | ) |
Définition à la ligne 343 du fichier fem_noeud.cpp.
Références numero_opt.
Référencé par MG_FILE::lire(), et MAILLEUR_FEM::optimise_numerotation().

|
virtual |
Définition à la ligne 283 du fichier fem_noeud.cpp.
Références activereaction1, et rxyz.
Référencé par MG_IMPORT::import_reaction(), et MG_FILE::lire().

|
virtual |
Définition à la ligne 289 du fichier fem_noeud.cpp.
Références activereaction2, et rxyz.
Référencé par MG_IMPORT::import_reaction(), et MG_FILE::lire().

|
virtual |
Définition à la ligne 295 du fichier fem_noeud.cpp.
Références activereaction3, et rxyz.
Référencé par MG_IMPORT::import_reaction(), et MG_FILE::lire().

|
virtual |
Réimplémentée à partir de FEM_ELEMENT_MAILLAGE.
Définition à la ligne 358 du fichier fem_noeud.cpp.
Références solution.
Référencé par TOIBREP::calcul_valeur_sous_element(), OPT_NOEUD::change_solution(), TOIBREP::etendrelevelset(), FEM_ELEMENT1::extrapoler_solution_noeud(), FEM_ELEMENT2::extrapoler_solution_noeud(), MAGIC::MG_FAST_MARCHING::init_noeud(), MAGIC::MG_FAST_MARCHING2D::propage(), TOIBREP::remplir_trou(), et TOIBREP::remplir_trou_tangeant().

|
virtual |
Définition à la ligne 192 du fichier fem_noeud.cpp.
Références TPL_LISTE_ENTITE< X >::ajouter(), MG_ELEMENT_TOPOLOGIQUE::get_dimension(), MG_ELEMENT_TOPOLOGIQUE::get_lien_fem_maillage(), et FEM_ELEMENT_MAILLAGE::liaison_topologique.

|
virtual |
Définition à la ligne 265 du fichier fem_noeud.cpp.
Références reinit_boite_element_3D(), et xyz.
Référencé par OPT_NOEUD::change_x(), MGOPT_MVT_NORMAL_QUADRATIQUE::optimisation_maillage_quadratique(), et FEM_MAILLAGE_QUADRATIQUE_OUTILS::recentrage().


|
virtual |
Définition à la ligne 272 du fichier fem_noeud.cpp.
Références reinit_boite_element_3D(), et xyz.
Référencé par OPT_NOEUD::change_y(), MGOPT_MVT_NORMAL_QUADRATIQUE::optimisation_maillage_quadratique(), et FEM_MAILLAGE_QUADRATIQUE_OUTILS::recentrage().


|
virtual |
Définition à la ligne 278 du fichier fem_noeud.cpp.
Références reinit_boite_element_3D(), et xyz.
Référencé par OPT_NOEUD::change_z(), MGOPT_MVT_NORMAL_QUADRATIQUE::optimisation_maillage_quadratique(), et FEM_MAILLAGE_QUADRATIQUE_OUTILS::recentrage().


|
virtual |
Implémente FEM_ELEMENT_MAILLAGE.
Définition à la ligne 87 du fichier fem_noeud.cpp.
Références FEM_MAILLAGE::ajouter_fem_noeud(), FEM_NOEUD(), MG_IDENTIFICATEUR::get_id(), FEM_ELEMENT_MAILLAGE::liaison_topologique, et xyz.

|
virtual |
Implémente FEM_ELEMENT_MAILLAGE.
Définition à la ligne 376 du fichier fem_noeud.cpp.
Références activedeplacement1, activedeplacement2, activedeplacement3, activereaction1, activereaction2, activereaction3, dxyz, MG_IDENTIFICATEUR::get_id(), FEM_ELEMENT_MAILLAGE::get_lien_topologie(), FEM_ELEMENT_MAILLAGE::get_mg_element_maillage(), FEM_ELEMENT_MAILLAGE::maillage, numero, numero_opt, rxyz, et xyz.

|
virtual |
Définition à la ligne 369 du fichier fem_noeud.cpp.
Références xyz.
Référencé par MAGIC::MG_FAST_MARCHING2D::init_coord(), TOIBREP::remplir_trou(), et TOIBREP::remplir_trou_tangeant().

|
virtual |
Définition à la ligne 254 du fichier fem_noeud.cpp.
Références xyz.
Référencé par MG_EXPORT::aster_ecrire_comm_caracteristiques_poutre(), MG_EXPORT::aster_ecrire_mail(), FEM_MAILLAGE_OUTILS::calcul_courbure(), TOIBREP::calcul_distance(), TOIBREP::calculdist(), MG_IMPORT::change_repere_tenseur(), TOIBREP::decoupe_element(), FEM_MAILLAGE_OUTILS::estdansletetra(), FEM_MAILLAGE_OUTILS::estdansletriangle(), MGOPT_POSTTRAITEMENT::extract_skin_par_decoupage(), OPT_NOEUD::get_coord(), MGOPT_SIMP_ADAPTATIVE::get_gradient_element(), FEM_MAILLAGE_OUTILS::get_gradient_element(), MG_CALCUL_FATIGUE::get_id_element_face(), XFEM_TETRA4::get_inverse_jacob(), FEM_ELEMENT1::get_jacobien(), FEM_ELEMENT2::get_jacobien(), FEM_ELEMENT3::get_jacobien(), XFEM_TETRA4::get_jacobien(), FEM_TRIANGLE3::get_param_element_fini_2D(), TOIBREP::get_volume(), MGOPT_SIMP_ADAPTATIVE::gradient_noeud(), TOIBREP::importer_et_decouper(), TOIBREP::inter_segment_segment_plan(), MGOPT_POSTTRAITEMENT::interpole_segment(), TOIBREP::intersection_arete_triangle(), TOIBREP::intersection_segment_triangle(), TOIBREP::oriente_tri(), FEM_MAILLAGE_OUTILS::projeteestdansletriangle(), MAGIC::MG_FAST_MARCHING2D::propage(), FEM_MAILLAGE_QUADRATIQUE_OUTILS::recentrage(), TOIBREP::recherche_interieur_face(), REC_BREP::Reconstruire(), REC_FACE_PLANE::Reconstruire(), REC_FACE_TORIQUE::Reconstruire(), MG_ARETE::recupere_resultat(), TOIBREP::test_du_point_milieu(), et FEM_TETRA4::verifie_validite_decoupage_xfem().

|
virtual |
Définition à la ligne 259 du fichier fem_noeud.cpp.
Références xyzorigine.
|
virtual |
Implémente FEM_ELEMENT_MAILLAGE.
Définition à la ligne 353 du fichier fem_noeud.cpp.
|
virtual |
Définition à la ligne 220 du fichier fem_noeud.cpp.
Références dxyz.
|
virtual |
Définition à la ligne 225 du fichier fem_noeud.cpp.
Références dxyz.
|
virtual |
Définition à la ligne 230 du fichier fem_noeud.cpp.
Références dxyz.
| TPL_LISTE_ENTITE< class FEM_ELEMENT1 * > * FEM_NOEUD::get_lien_element1 | ( | void | ) |
Définition à la ligne 394 du fichier fem_noeud.cpp.
Références element1.
Référencé par FEM_SEGMENT2::FEM_SEGMENT2(), FEM_SEGMENT3::FEM_SEGMENT3(), FEM_GRAPH_NOEUD::get_voisin_noeud(), REC_ARETE_SPLINE::Reconstruire(), REC_FACE_NURBS::Reconstruire(), reinit_boite_element_3D(), FEM_SEGMENT2::~FEM_SEGMENT2(), et FEM_SEGMENT3::~FEM_SEGMENT3().

| TPL_LISTE_ENTITE< class FEM_ELEMENT2 * > * FEM_NOEUD::get_lien_element2 | ( | void | ) |
Définition à la ligne 406 du fichier fem_noeud.cpp.
Références element2.
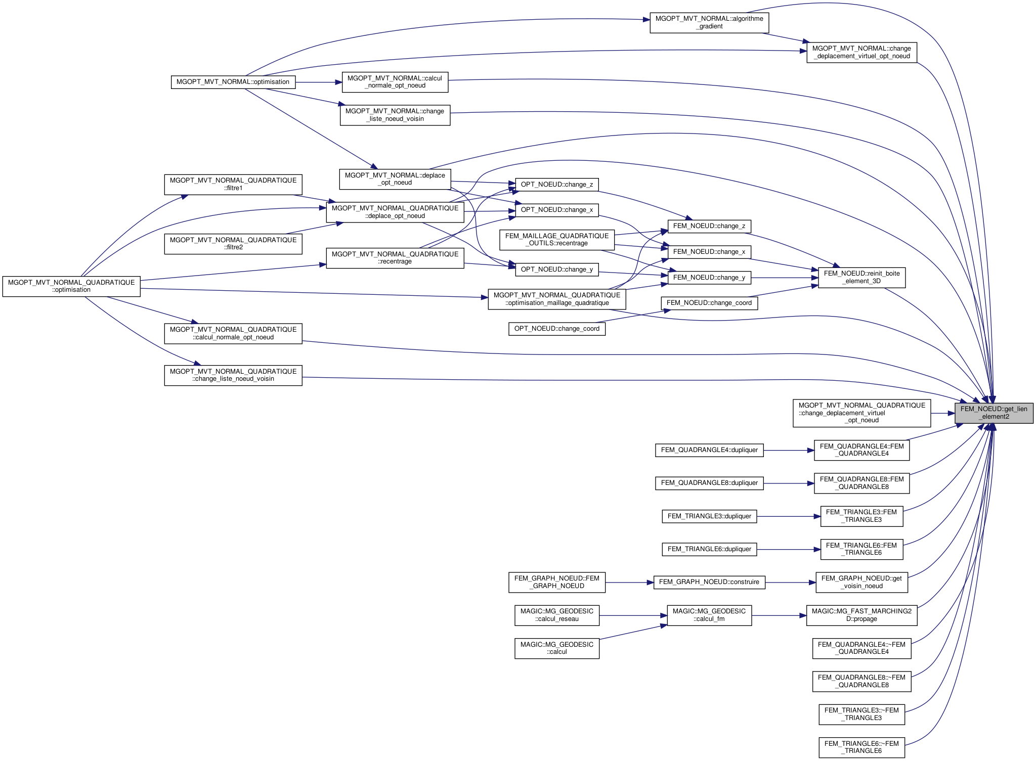
Référencé par MGOPT_MVT_NORMAL::algorithme_gradient(), MGOPT_MVT_NORMAL::calcul_normale_opt_noeud(), MGOPT_MVT_NORMAL_QUADRATIQUE::calcul_normale_opt_noeud(), MGOPT_MVT_NORMAL::change_deplacement_virtuel_opt_noeud(), MGOPT_MVT_NORMAL_QUADRATIQUE::change_deplacement_virtuel_opt_noeud(), MGOPT_MVT_NORMAL::change_liste_noeud_voisin(), MGOPT_MVT_NORMAL_QUADRATIQUE::change_liste_noeud_voisin(), MGOPT_MVT_NORMAL::deplace_opt_noeud(), MGOPT_MVT_NORMAL_QUADRATIQUE::deplace_opt_noeud(), FEM_QUADRANGLE4::FEM_QUADRANGLE4(), FEM_QUADRANGLE8::FEM_QUADRANGLE8(), FEM_TRIANGLE3::FEM_TRIANGLE3(), FEM_TRIANGLE6::FEM_TRIANGLE6(), FEM_GRAPH_NOEUD::get_voisin_noeud(), MGOPT_MVT_NORMAL_QUADRATIQUE::optimisation_maillage_quadratique(), MAGIC::MG_FAST_MARCHING2D::propage(), reinit_boite_element_3D(), FEM_QUADRANGLE4::~FEM_QUADRANGLE4(), FEM_QUADRANGLE8::~FEM_QUADRANGLE8(), FEM_TRIANGLE3::~FEM_TRIANGLE3(), et FEM_TRIANGLE6::~FEM_TRIANGLE6().

| TPL_LISTE_ENTITE< class FEM_ELEMENT3 * > * FEM_NOEUD::get_lien_element3 | ( | void | ) |
Définition à la ligne 417 du fichier fem_noeud.cpp.
Références element3.
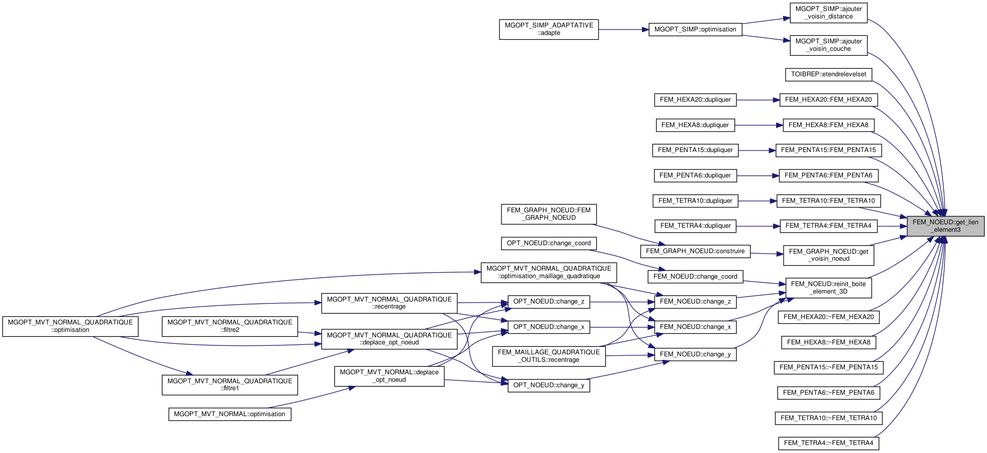
Référencé par MGOPT_SIMP::ajouter_voisin_couche(), MGOPT_SIMP::ajouter_voisin_distance(), TOIBREP::etendrelevelset(), FEM_HEXA20::FEM_HEXA20(), FEM_HEXA8::FEM_HEXA8(), FEM_PENTA15::FEM_PENTA15(), FEM_PENTA6::FEM_PENTA6(), FEM_TETRA10::FEM_TETRA10(), FEM_TETRA4::FEM_TETRA4(), FEM_GRAPH_NOEUD::get_voisin_noeud(), reinit_boite_element_3D(), FEM_HEXA20::~FEM_HEXA20(), FEM_HEXA8::~FEM_HEXA8(), FEM_PENTA15::~FEM_PENTA15(), FEM_PENTA6::~FEM_PENTA6(), FEM_TETRA10::~FEM_TETRA10(), et FEM_TETRA4::~FEM_TETRA4().

| TPL_LISTE_ENTITE< class FEM_ELEMENT1 * > * FEM_NOEUD::get_lien_petit_element1 | ( | void | ) |
Définition à la ligne 400 du fichier fem_noeud.cpp.
Références petit_element1.
Référencé par FEM_SEGMENT2::FEM_SEGMENT2(), FEM_SEGMENT3::FEM_SEGMENT3(), FEM_SEGMENT2::~FEM_SEGMENT2(), et FEM_SEGMENT3::~FEM_SEGMENT3().

| TPL_LISTE_ENTITE< class FEM_ELEMENT2 * > * FEM_NOEUD::get_lien_petit_element2 | ( | void | ) |
Définition à la ligne 412 du fichier fem_noeud.cpp.
Références petit_element2.
Référencé par FEM_QUADRANGLE4::FEM_QUADRANGLE4(), FEM_QUADRANGLE8::FEM_QUADRANGLE8(), FEM_TRIANGLE3::FEM_TRIANGLE3(), FEM_TRIANGLE6::FEM_TRIANGLE6(), FEM_QUADRANGLE4::~FEM_QUADRANGLE4(), FEM_QUADRANGLE8::~FEM_QUADRANGLE8(), FEM_TRIANGLE3::~FEM_TRIANGLE3(), et FEM_TRIANGLE6::~FEM_TRIANGLE6().

| TPL_LISTE_ENTITE< class FEM_ELEMENT3 * > * FEM_NOEUD::get_lien_petit_element3 | ( | void | ) |
Définition à la ligne 423 du fichier fem_noeud.cpp.
Références petit_element3.
Référencé par FEM_HEXA20::FEM_HEXA20(), FEM_HEXA8::FEM_HEXA8(), FEM_PENTA15::FEM_PENTA15(), FEM_PENTA6::FEM_PENTA6(), FEM_TETRA10::FEM_TETRA10(), FEM_TETRA4::FEM_TETRA4(), FEM_HEXA20::~FEM_HEXA20(), FEM_HEXA8::~FEM_HEXA8(), FEM_PENTA15::~FEM_PENTA15(), FEM_PENTA6::~FEM_PENTA6(), FEM_TETRA10::~FEM_TETRA10(), et FEM_TETRA4::~FEM_TETRA4().

|
virtual |
Réimplémentée à partir de FEM_ELEMENT_MAILLAGE.
Définition à la ligne 328 du fichier fem_noeud.cpp.
Références numero.
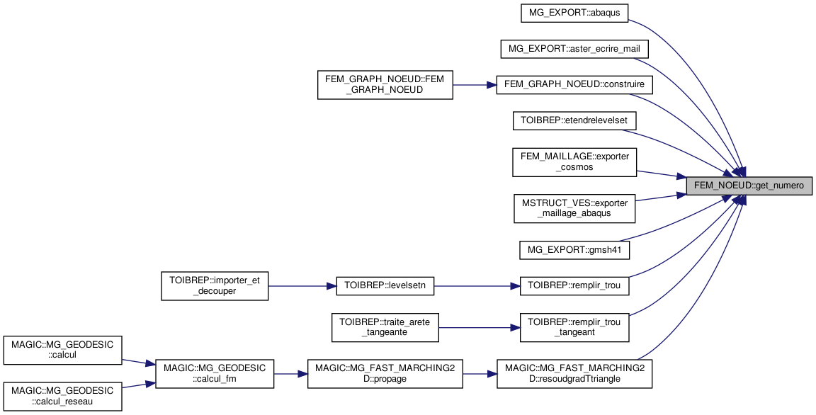
Référencé par MG_EXPORT::abaqus(), MG_EXPORT::aster_ecrire_mail(), FEM_GRAPH_NOEUD::construire(), TOIBREP::etendrelevelset(), FEM_MAILLAGE::exporter_cosmos(), MSTRUCT_VES::exporter_maillage_abaqus(), MG_EXPORT::gmsh41(), TOIBREP::remplir_trou(), TOIBREP::remplir_trou_tangeant(), et MAGIC::MG_FAST_MARCHING2D::resoudgradTtriangle().

| int FEM_NOEUD::get_numero_opt | ( | void | ) |
Définition à la ligne 338 du fichier fem_noeud.cpp.
Références numero_opt.
Référencé par MG_EXPORT::aster_ecrire_mail(), TOIBREP::calcul_valeur_sous_element(), et MAILLEUR_FEM::copie_numerotation_opt().

|
virtual |
Définition à la ligne 237 du fichier fem_noeud.cpp.
Références rxyz.
|
virtual |
Définition à la ligne 241 du fichier fem_noeud.cpp.
Références rxyz.
|
virtual |
Définition à la ligne 246 du fichier fem_noeud.cpp.
Références rxyz.
|
virtual |
Réimplémentée à partir de FEM_ELEMENT_MAILLAGE.
Définition à la ligne 364 du fichier fem_noeud.cpp.
Références solution.
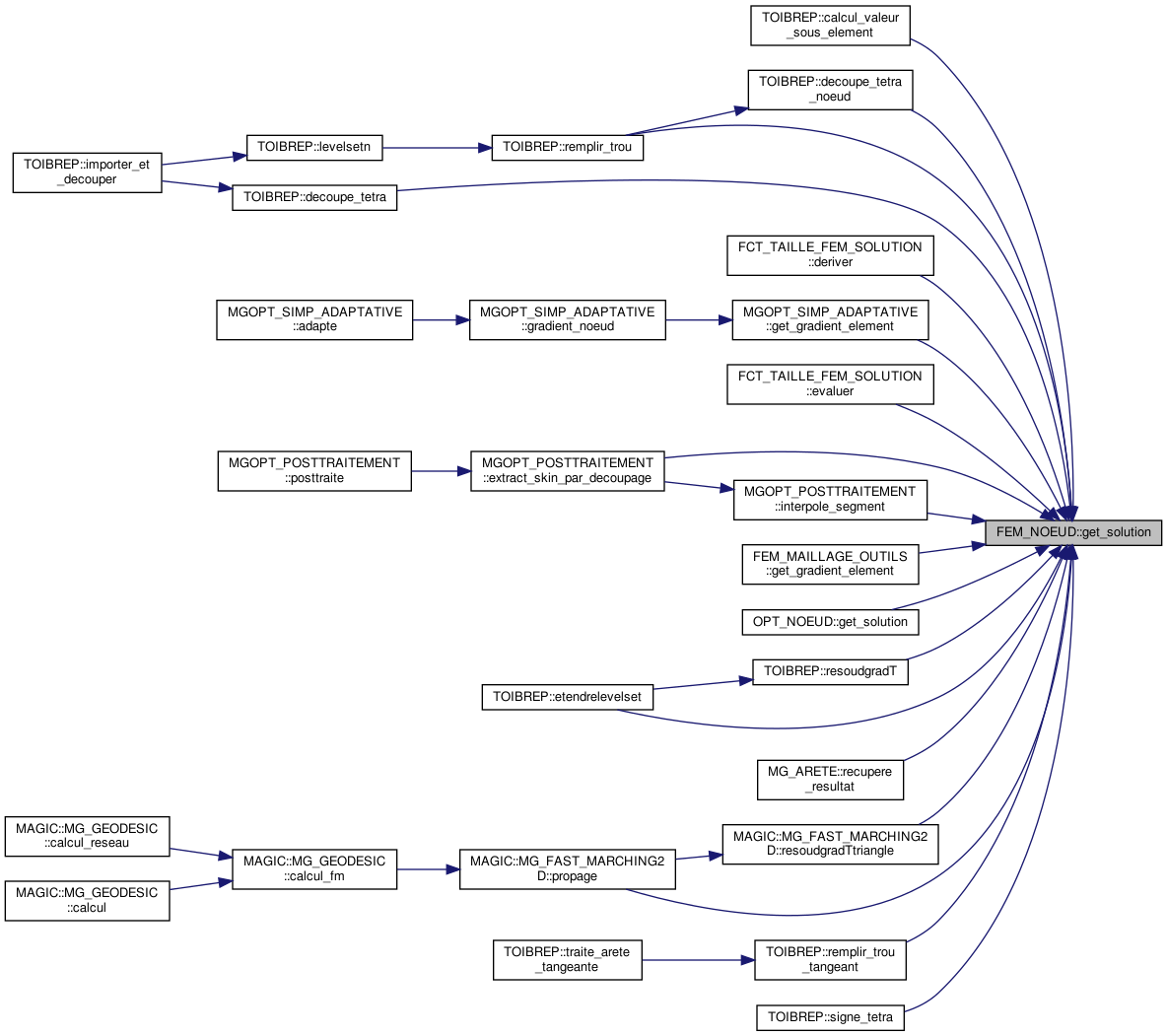
Référencé par TOIBREP::calcul_valeur_sous_element(), TOIBREP::decoupe_tetra(), TOIBREP::decoupe_tetra_noeud(), FCT_TAILLE_FEM_SOLUTION::deriver(), TOIBREP::etendrelevelset(), FCT_TAILLE_FEM_SOLUTION::evaluer(), MGOPT_POSTTRAITEMENT::extract_skin_par_decoupage(), MGOPT_SIMP_ADAPTATIVE::get_gradient_element(), FEM_MAILLAGE_OUTILS::get_gradient_element(), OPT_NOEUD::get_solution(), MGOPT_POSTTRAITEMENT::interpole_segment(), MAGIC::MG_FAST_MARCHING2D::propage(), MG_ARETE::recupere_resultat(), TOIBREP::remplir_trou(), TOIBREP::remplir_trou_tangeant(), TOIBREP::resoudgradT(), MAGIC::MG_FAST_MARCHING2D::resoudgradTtriangle(), et TOIBREP::signe_tetra().

|
virtual |
Implémente FEM_ELEMENT_MAILLAGE.
Définition à la ligne 200 du fichier fem_noeud.cpp.
Références MAGIC::TYPE_ENTITE::IDFEM_NOEUD.
|
virtual |
Implémente FEM_ELEMENT_MAILLAGE.
Définition à la ligne 187 du fichier fem_noeud.cpp.
Références TPL_LISTE_ENTITE< X >::vide().

|
virtual |
Définition à la ligne 205 du fichier fem_noeud.cpp.
Référencé par MG_EXPORT::aster_ecrire_comm_caracteristiques_poutre(), TOIBREP::calcul_distance(), TOIBREP::calcul_distance_level_ortho(), TOIBREP::calcul_valeur_sous_element(), TOIBREP::decoupe_element(), TOIBREP::decoupe_tetra(), TOIBREP::decoupe_tetra_noeud(), FEM_MAILLAGE::exporter_cosmos(), MGOPT_POSTTRAITEMENT::extract_skin_par_decoupage(), FEM_MAILLAGE_QUADRATIQUE_OUTILS::get_dist_n2(), FEM_MAILLAGE_QUADRATIQUE_OUTILS::get_dist_n4(), FEM_MAILLAGE_QUADRATIQUE_OUTILS::get_dist_n6(), FEM_ELEMENT2::get_interpolation_xyz(), FEM_ELEMENT3::get_interpolation_xyz(), MGOPT_POSTTRAITEMENT::get_noeud_peau(), FEM_MAILLAGE_QUADRATIQUE_OUTILS::get_normale(), FEM_ELEMENT3::get_param_element_fini(), FCT_TAILLE_FEM_SOLUTION::get_param_element_fini(), FEM_ELEMENT2::get_param_element_fini_2D(), FEM_MAILLAGE_QUADRATIQUE_OUTILS::get_ratio(), OPT_NOEUD::get_x(), MG_EXPORT::gmsh41(), TOIBREP::importer_et_decouper(), MG_TABLE::info_noeud(), TOIBREP::inter_segment_segment_plan(), OPT_NOEUD::OPT_NOEUD(), MGOPT_MVT_NORMAL_QUADRATIQUE::optimisation_maillage_quadratique(), TOIBREP::recherche_interieur_face(), REC_BREP::Reconstruire(), REC_ARETE_CIRCULAIRE::Reconstruire(), REC_ARETE_ELLIPTIQUE::Reconstruire(), REC_ARETE_LINEAIRE::Reconstruire(), REC_ARETE_SPLINE::Reconstruire(), REC_FACE_CONIQUE::Reconstruire(), REC_FACE_CYLINDRIQUE::Reconstruire(), REC_FACE_NURBS::Reconstruire(), REC_FACE_PLANE::Reconstruire(), REC_FACE_SPHERIQUE::Reconstruire(), REC_FACE_TORIQUE::Reconstruire(), REC_SOMMET::Reconstruire(), FEM_TEMPLATE_ELEMENT< N >::reinit_boite_3D(), et MAGIC::MG_FAST_MARCHING2D::resoudgradTtriangle().

|
virtual |
Définition à la ligne 210 du fichier fem_noeud.cpp.
Référencé par MG_EXPORT::aster_ecrire_comm_caracteristiques_poutre(), TOIBREP::calcul_distance(), TOIBREP::calcul_distance_level_ortho(), TOIBREP::calcul_valeur_sous_element(), TOIBREP::decoupe_element(), TOIBREP::decoupe_tetra(), TOIBREP::decoupe_tetra_noeud(), FEM_MAILLAGE::exporter_cosmos(), MGOPT_POSTTRAITEMENT::extract_skin_par_decoupage(), FEM_MAILLAGE_QUADRATIQUE_OUTILS::get_dist_n2(), FEM_MAILLAGE_QUADRATIQUE_OUTILS::get_dist_n4(), FEM_MAILLAGE_QUADRATIQUE_OUTILS::get_dist_n6(), FEM_ELEMENT2::get_interpolation_xyz(), FEM_ELEMENT3::get_interpolation_xyz(), MGOPT_POSTTRAITEMENT::get_noeud_peau(), FEM_MAILLAGE_QUADRATIQUE_OUTILS::get_normale(), FEM_ELEMENT3::get_param_element_fini(), FCT_TAILLE_FEM_SOLUTION::get_param_element_fini(), FEM_ELEMENT2::get_param_element_fini_2D(), FEM_MAILLAGE_QUADRATIQUE_OUTILS::get_ratio(), OPT_NOEUD::get_y(), MG_EXPORT::gmsh41(), TOIBREP::importer_et_decouper(), MG_TABLE::info_noeud(), TOIBREP::inter_segment_segment_plan(), OPT_NOEUD::OPT_NOEUD(), MGOPT_MVT_NORMAL_QUADRATIQUE::optimisation_maillage_quadratique(), TOIBREP::recherche_interieur_face(), REC_BREP::Reconstruire(), REC_ARETE_CIRCULAIRE::Reconstruire(), REC_ARETE_ELLIPTIQUE::Reconstruire(), REC_ARETE_LINEAIRE::Reconstruire(), REC_ARETE_SPLINE::Reconstruire(), REC_FACE_CONIQUE::Reconstruire(), REC_FACE_CYLINDRIQUE::Reconstruire(), REC_FACE_NURBS::Reconstruire(), REC_FACE_PLANE::Reconstruire(), REC_FACE_SPHERIQUE::Reconstruire(), REC_FACE_TORIQUE::Reconstruire(), REC_SOMMET::Reconstruire(), FEM_TEMPLATE_ELEMENT< N >::reinit_boite_3D(), et MAGIC::MG_FAST_MARCHING2D::resoudgradTtriangle().

|
virtual |
Définition à la ligne 215 du fichier fem_noeud.cpp.
Référencé par MG_EXPORT::aster_ecrire_comm_caracteristiques_poutre(), TOIBREP::calcul_distance(), TOIBREP::calcul_distance_level_ortho(), TOIBREP::calcul_valeur_sous_element(), TOIBREP::decoupe_element(), TOIBREP::decoupe_tetra(), TOIBREP::decoupe_tetra_noeud(), FEM_MAILLAGE::exporter_cosmos(), MGOPT_POSTTRAITEMENT::extract_skin_par_decoupage(), FEM_MAILLAGE_QUADRATIQUE_OUTILS::get_dist_n2(), FEM_MAILLAGE_QUADRATIQUE_OUTILS::get_dist_n4(), FEM_MAILLAGE_QUADRATIQUE_OUTILS::get_dist_n6(), FEM_ELEMENT2::get_interpolation_xyz(), FEM_ELEMENT3::get_interpolation_xyz(), MGOPT_POSTTRAITEMENT::get_noeud_peau(), FEM_MAILLAGE_QUADRATIQUE_OUTILS::get_normale(), FEM_ELEMENT3::get_param_element_fini(), FCT_TAILLE_FEM_SOLUTION::get_param_element_fini(), FEM_ELEMENT2::get_param_element_fini_2D(), FEM_MAILLAGE_QUADRATIQUE_OUTILS::get_ratio(), OPT_NOEUD::get_z(), MG_EXPORT::gmsh41(), TOIBREP::importer_et_decouper(), MG_TABLE::info_noeud(), TOIBREP::inter_segment_segment_plan(), OPT_NOEUD::OPT_NOEUD(), MGOPT_MVT_NORMAL_QUADRATIQUE::optimisation_maillage_quadratique(), TOIBREP::recherche_interieur_face(), REC_BREP::Reconstruire(), REC_ARETE_CIRCULAIRE::Reconstruire(), REC_ARETE_ELLIPTIQUE::Reconstruire(), REC_ARETE_LINEAIRE::Reconstruire(), REC_ARETE_SPLINE::Reconstruire(), REC_FACE_CONIQUE::Reconstruire(), REC_FACE_CYLINDRIQUE::Reconstruire(), REC_FACE_NURBS::Reconstruire(), REC_FACE_PLANE::Reconstruire(), REC_FACE_SPHERIQUE::Reconstruire(), REC_FACE_TORIQUE::Reconstruire(), REC_SOMMET::Reconstruire(), FEM_TEMPLATE_ELEMENT< N >::reinit_boite_3D(), et MAGIC::MG_FAST_MARCHING2D::resoudgradTtriangle().

|
virtual |
Implémente FEM_ELEMENT_MAILLAGE.
Définition à la ligne 93 du fichier fem_noeud.cpp.
|
virtual |
Définition à la ligne 98 du fichier fem_noeud.cpp.
Références TPL_LISTE_ENTITE< X >::get(), get_lien_element1(), get_lien_element2(), get_lien_element3(), TPL_LISTE_ENTITE< X >::get_nb(), et FEM_ELEMENT_MAILLAGE::reinit_boite_3D().
Référencé par change_coord(), change_x(), change_y(), et change_z().


|
virtual |
Implémente FEM_ELEMENT_MAILLAGE.
Définition à la ligne 348 du fichier fem_noeud.cpp.
|
protected |
Définition à la ligne 112 du fichier fem_noeud.h.
Référencé par change_dx(), et enregistrer().
|
protected |
Définition à la ligne 113 du fichier fem_noeud.h.
Référencé par change_dy(), et enregistrer().
|
protected |
Définition à la ligne 114 du fichier fem_noeud.h.
Référencé par change_dz(), et enregistrer().
|
protected |
Définition à la ligne 115 du fichier fem_noeud.h.
Référencé par change_rx(), et enregistrer().
|
protected |
Définition à la ligne 116 du fichier fem_noeud.h.
Référencé par change_ry(), et enregistrer().
|
protected |
Définition à la ligne 117 du fichier fem_noeud.h.
Référencé par change_rz(), et enregistrer().
|
protected |
Définition à la ligne 106 du fichier fem_noeud.h.
Référencé par change_dx(), change_dy(), change_dz(), enregistrer(), FEM_NOEUD(), get_dx(), get_dy(), get_dz(), get_x(), get_y(), et get_z().
|
protected |
Définition à la ligne 122 du fichier fem_noeud.h.
Référencé par get_lien_element1().
|
protected |
Définition à la ligne 125 du fichier fem_noeud.h.
Référencé par get_lien_element2().
|
protected |
Définition à la ligne 128 du fichier fem_noeud.h.
Référencé par get_lien_element3().
|
protected |
Définition à la ligne 109 du fichier fem_noeud.h.
Référencé par change_numero(), enregistrer(), et get_numero().
|
protected |
Définition à la ligne 110 du fichier fem_noeud.h.
Référencé par change_numero_opt(), enregistrer(), et get_numero_opt().
|
protected |
Définition à la ligne 123 du fichier fem_noeud.h.
Référencé par get_lien_petit_element1().
|
protected |
Définition à la ligne 126 du fichier fem_noeud.h.
Référencé par get_lien_petit_element2().
|
protected |
Définition à la ligne 129 du fichier fem_noeud.h.
Référencé par get_lien_petit_element3().
|
protected |
Définition à la ligne 107 du fichier fem_noeud.h.
Référencé par change_rx(), change_ry(), change_rz(), enregistrer(), FEM_NOEUD(), get_rx(), get_ry(), et get_rz().
|
protected |
Définition à la ligne 111 du fichier fem_noeud.h.
Référencé par change_solution(), et get_solution().
|
protected |
Définition à la ligne 105 du fichier fem_noeud.h.
Référencé par change_coord(), change_x(), change_y(), change_z(), dupliquer(), enregistrer(), FEM_NOEUD(), get_boite_3D(), get_coord(), get_x(), get_y(), et get_z().
|
protected |
Définition à la ligne 108 du fichier fem_noeud.h.
Référencé par FEM_NOEUD(), et get_coord_ori().